2RGXBA020207ElectricalSchematic(AIMEXII) .pdf - 第95页
14 0 1 14 0 2 14 0 3 14 0 4 14 0 5 14 0 6 14 0 7 14 0 8 14 0 9 14 1 0 14 1 1 14 1 2 14 1 3 14 1 4 14 1 5 14 1 6 14 1 7 14 1 8 14 1 9 14 2 0 14 2 1 14 2 2 1 4 2 3 1 4 2 4 1 4 2 5 1 4 2 6 1 4 2 7 1 4 2 8 1 4 2 9 1 4 3 0 1 …

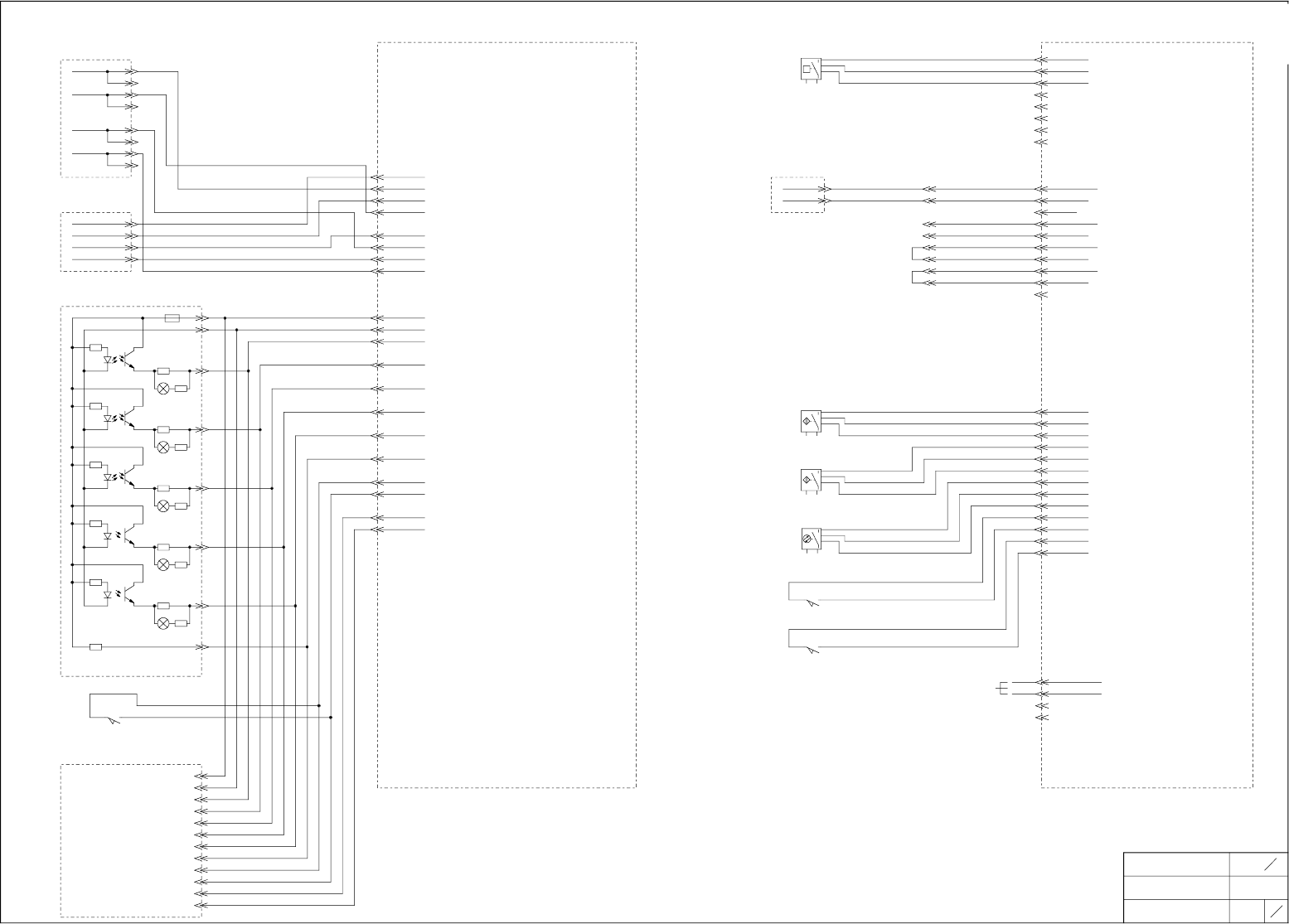
13 01
13 02
13 03
13 04
13 05
13 06
13 07
13 08
13 09
13 10
13 11
13 12
13 13
13 14
13 15
13 16
13 17
13 18
13 19
13 20
13 21
13 22
13 23
13 24
13 25
13 26
13 27
13 28
13 29
13 30
13 31
13 32
13 33
13 34
13 35
13 36
13 37
13 38
13 39
13 40
13 41
13 42
13 43
13 44
13 45
NAME PAGE
モジュールB回路図
MODULE B CIRCUIT DIAGRAM
52
13
TITLE TYPE
リモートI/O基板
REMOTE I/O BOARD
AIMEXⅡ
DRAWING No.
7
12
FUJI SECRET
2RGXBA016802
B+24VAR2
BRX038
BRX038
+24VA
GA
B+24VB3
BGB
32LS1
E2S-W25
32LS2
E2S-W25
32LS3
PM-R45-P
32LS6
32LS7
p
MB JOF PS2
PSE305
21LS7
1404
BRX038
(B2PCB12)
AP12/B2
(B2PCB12)
AP12/B2
(B22PCB1)
AP1/B22
(BM2PCB1)
AP1/BM2
(B25PCB2)
AP2/B25
(B2PCB14)
AP14/B2
リモートI/O2
REMOTE I/O 2
CN18
+24VA
−1
+24VA
−2
GA
コネクタ基板
−3
CONNECTOR BOARD
GA
CN8 −4
+24VA
−5 CN19
GA B+24VB3
−6 −1
B+24VB3 B+24VB3
−3 −2
BGB BGB
−4 −3
BGB
−4
リモートI/O2
REMOTE I/O 2
CN2
−1
BRX029
−2
−3
−4
−5
−6
−7
−8
CN1
B+24VAR2
−1
GA
Side2ノズルチェンジャー上昇端1確認
−2
BRX020
Side2 NOZZLE CHANGER UPPER LIMIT 1 CHECK
−3
Side2ノズルチェンジャー上昇端2確認
BRX021
Side2 NOZZLE CHANGER UPPER LIMIT 2 CHECK
−4
Side2ノズルチェンジャー下降端確認
BRX022
Side2 NOZZLE CHANGER LOWER LIMIT CHECK
−5
Side2ノズルチェンジャーテーブルシャッター閉確認
BRX023
Side2 NOZZLE CHANGER TABLE SHUTTER CLOSED CHECK
−6
Side2ノズルチェンジャーテーブルシャッター開確認
BRX024
Side2 NOZZLE CHANGER TABLE SHUTTER OPEN CHECK
−7
Side2ノズルチェンジャー接続確認
BRX026
Side2 NOZZLE CHANGER CONNECTION CHECK
−8
B+24VAR2
Side2ノズルチェンジャー着座確認
−9
BRX025
Side2 NOZZLE CHANGER DOCKING CHECK
−10
B+24VAR2
Side2ノズルチェンジャ右側
−23
BRX028
Side2 NOZZLE CHANGER RIGHT SIDE
−24
リニアスケール制御基板2
LINEAR SCALE CONTROL BOARD 2
CN1 MB Y2CN8 CN3
+24VA B+24VAR2
Y2軸リニアモータ温度正常
−B3 −4 −1
BRX027 BRX027
Y2 AXIS LINEAR MOTOR
TEMPERATURE OK
−B2 −5 −2
GA
−3
B+24VAR2
ロボット2種確認1
−7 −4
BRX02D
ROBOT 2 TYPE CHECK 1
−8 −5
B+24VAR2
ロボット2種確認2
−9 −6
BRX02E
ROBOT 2 TYPE CHECK 2
−10 −7
B+24VAR2
ロボット2種確認3
−11 −8
BRX02F
ROBOT 2 TYPE CHECK 3
−12 −9
−10
CN5
B+24VAR2
Side2フィーダパレット密着確認(右)
茶 BRW
−1
BRX030
Side2 FEEDER PALLET SET CHECK (RIGHT)
黒 BLK
−2
GA
青 BLU
−3
B+24VAR2
Side2フィーダパレット密着確認(左)
−4
BRX031
Side2 FEEDER PALLET SET CHECK (LEFT)
−5
GA
茶 BRW
−6
B+24VAR2
Side2フィーダパレット確認
黒 BLK
−7
BRX032
Side2 FEEDER PALLET CHECK
青 BLU
−8
GA
−9
B+24VAR2
Side2フィーダパレットクランプ確認
−10
BRX035
Side2 FEEDER PALLET CLAMP CHECK
L ON 茶 BRW
−11
B+24VAR2
Side2フィーダパレットアンクランプ確認
白 WHT
−12
BRX036
Side2 FEEDER PALLET UNCLAMP CHECK
青 BLU
−13
RX02E and RX02F
short at standerd.
パレット前進時、「ノズルチェンジャー上昇端2確認」はありません
There is no "NOZZLE CHANGER UPPER LIMIT 2 CHECK"
when the palette advances.
茶 BRW
黒 BLK
青 BLU
Side2ハイブリッドキャリブ吸着確認
Side2 HYBRID CALIBRATION PICKUP CHECK
B+24VAR2
GA
ノズルセンサー基板
NOZZLE SENSOR BOARD
CN1
−1
−2
SENSOR1
−3
PL
SENSOR2
−4
PL
SENSOR3
−5
PL
SENSOR4
−6
PL
SENSOR5
−7
PL
−8
ノズルチェンジャー右側
NOZZLE CHANGER RIGHT SIDE
−1
−2
−3
−4
−5
−6
−7
−8
−9
−10
−23
−24
CN25
−1
−2
−3
−4
Side2基板高さセンサあり確認
Side2 PANEL HIGHT SENSOR CHECK
オプションリモートI/O 4
OPTION REMOTE I/O 4
CN2−1
−1
−2
−3
−4
CN2−2
−1
−2
−3
−4
b0X361Gq
b0X361Gq
Downloaded at 2020/05/19 21:05:96 by 395B4578 DL#wIFD31dS
Downloaded at 2020/05/19 21:05:96 by 395B4578 DL#wIFD31dS

14 01
14 02
14 03
14 04
14 05
14 06
14 07
14 08
14 09
14 10
14 11
14 12
14 13
14 14
14 15
14 16
14 17
14 18
14 19
14 20
14 21
14 22
14 23
14 24
14 25
14 26
14 27
14 28
14 29
14 30
14 31
14 32
14 33
14 34
14 35
14 36
14 37
14 38
14 39
14 40
14 41
14 42
14 43
14 44
14 45
NAME PAGE
モジュールB回路図
MODULE B CIRCUIT DIAGRAM
52
14
TITLE TYPE
リモートI/O基板
REMOTE I/O BOARD
AIMEXⅡ
DRAWING No.
8
12
FUJI SECRET
2RGXBA016802
B+24VAR2
BRX038
BRX038
BRY035
BGB
B+24VBR4
BRY03C
BGB
B+24VBR4
BRY03D
BGB
1342
BRX038
(B2PCB12)
AP12/B2
(B2PCB2)
AP2/B2
(B13AMP2)
AP2/B13
(B13LS2)
リモートI/O2
通信変換基板 レーザー基板高さセンサアンプ
REMOTE I/O2
COMMUNICATION
CONVERSION BOARD
SENSOR AMPLIFIER
FOR PANEL HEIGHT LASER
CN3 CN1
茶 BRW 紫 PRL
+24V +6V
1 1
SIDE2基板高さセンサあり確認
SIDE2 PANEL HIGHT SENSOR
CHECK
青 BLU 桃 PNK
GND +4V
2
2
白 WHT
RS485+
3
CN25
黒 BLK
RS485−
3 3 4
アナログ電圧出力
SIDE2基板高さセンサON
SIDE2 PANEL HIGHT
SENSOR ON
シールド シールド
ANALOG VOLTAGE
OUTPUT
(0.5∼4V)
GND
5
CN25
4 4
アナログ電圧出力
黒 BLK
6
ANALOG VOLTAGE
OUTPUT
(GND)
CN−YD
d1−1
ゼロシフト(外部入力)
CN−YD
桃 PNK
d1−2
ZERO SHIFT
(EXTERNAL INPUT)
CN−YD
d1−3
CN−YD
d1−4
CN−YD
d2−1
レーザー投光停止入力
CN−YD
紫 PRL
d2−2
LASER LIGHT
STOP INPUT
CN−YD
d2−3
CN−YD
d2−4
レーザー基板高さセンサヘッド
SENSOR HEAD
FOR PANEL HEIGHT LASER
b0X361Gq
b0X361Gq
Downloaded at 2020/05/19 21:05:96 by 395B4578 DL#wIFD31dS
Downloaded at 2020/05/19 21:05:96 by 395B4578 DL#wIFD31dS

15 01
15 02
15 03
15 04
15 05
15 06
15 07
15 08
15 09
15 10
15 11
15 12
15 13
15 14
15 15
15 16
15 17
15 18
15 19
15 20
15 21
15 22
15 23
15 24
15 25
15 26
15 27
15 28
15 29
15 30
15 31
15 32
15 33
15 34
15 35
15 36
15 37
15 38
15 39
15 40
15 41
15 42
15 43
15 44
15 45
NAME PAGE
モジュールB回路図
MODULE B CIRCUIT DIAGRAM
52
15
TITLE TYPE
リモートI/O基板
REMOTE I/O BOARD
AIMEXⅡ
DRAWING No.
9
12
FUJI SECRET
2RGXBA016802
B+24VA1B+24VA1
32LS10
PM-L45-P
32LS11
PM-L45-P
(BM4CR20X)
64 63
(BM4CR20X)
24 23
(B2PCB12)
AP12/B2
(M1PCB1)
AP1/M1
リモートI/O2
REMOTE I/O 2
PALETTE UNIT 2
Side2フィーダパレットイベント報告
CN2 CN6
BRX033
side2 EVENT REPORT
−7 −1
Side2フィーダパレット異常イベント報告
BRX034
Side2 ERROR EVENT REPORT
−8 −2
Side2フィーダユニット接続確認0
BRX03B
Side2 UNIT CONNECTION CHECK 0
−10 −3
Side2フィーダユニット接続確認1
BRX03E
Side2 UNIT CONNECTION CHECK 1
−11 −4
Side2フィーダユニット接続確認2
BRX03F
Side2 UNIT CONNECTION CHECK 2
−12 −5
B+24VA1B
−9 −6
トレイ非常停止PB
BK3207
TRAY EMG STOP PB
−3 −7
トレイ扉閉じ
BK3208
TRAY DOOR CLOSE
−5 −8
フィーダDO信号
BTY003
FEEDER DO SIGNAL
−6 −9
CN7
B+24VAR2
Side2残テープカッター動作端確認
D ON 茶 BRW
−1
BRX039
Side2 TAPE CUTTER STROKE END CHECK
白 WHT
−2
GA
青 BLU
−3
B+24VA1C
Side2残テープカッター原位置確認
−17
BRX03A
Side2 TAPE CUTTER ORIGIN POSITION CHECK
−5
GA
D ON 茶 BRW
−6
B+24VAR2
白 WHT
−4
青 BLU
−20
−21
−22
インタフェース基板
INTERFACE BOARD
BCN10
B+24VA1B
−3
BK3207
−4
BK3208
−5
BTY003
−6
B+24VA1C
−7
BRX055
−10
B+24VA1B
−11
BK3207
−12
BK3208
−13
BTY003
−14
B+24VA1C
−15
BRX055
−19
オプション:マルチ生産
OPTION:MULTI PRODUCTION
MB RB
CN7
8
MB RB
CN7
7
オプション:マルチ生産
OPTION:MULTI PRODUCTION
MB RB
CN7
6
MB RB
CN7
5
※)
SHORT
※)No short when multi production are used.
※)マルチ生産時は、短絡しません。
※)
SHORT
b0X361Gq
b0X361Gq
Downloaded at 2020/05/19 21:05:96 by 395B4578 DL#wIFD31dS
Downloaded at 2020/05/19 21:05:96 by 395B4578 DL#wIFD31dS