2RGXBA020207ElectricalSchematic(AIMEXII) .pdf - 第258页
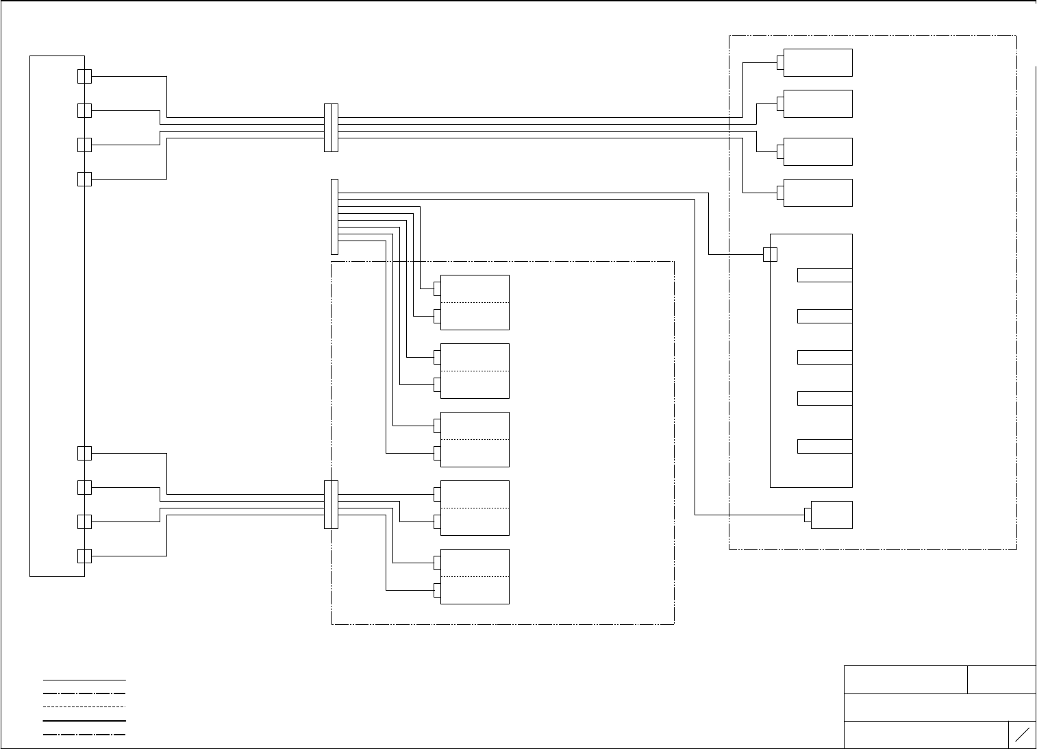
NAME T I T L E DRAWING No. 機関接続図 CONNECTION DIAGRAM 2 RGX BA 00 68 05 DYNA-HEAD NOZZLE CHANGER/AUTO TOOL ST.(FOR TRAY-LT) TYPE AIMEXⅡ 3 6 79 FUJI SECRET 27 ノズルチェンジャー/オートツ ールステーションユニット(LT仕 様) N O Z Z L E C H A N G E R / A…

NAME
TITLE
DRAWING No.
機関接続図
CONNECTION DIAGRAM
2RGXBA006805
DYNA-HEAD
NOZZLE CHANGER/AUTO TOOL ST.(FOR TRAY-LT)
TYPE
AIMEXⅡ
35
79
FUJI SECRET
27
ノズルチェンジャー/オートツールステーションユニット(LT仕様)
NOZZLE CHANGER /AUTO TOOL STATION UNIT (LT SPEC.)
リモートI/O基板(4)
REMOTE I/O BOARD(4)
SIDE2オートツールステーション上昇端確認
SIDE2 TOOL STATION
UPPER LIMIT CHECK
LS1
(MA 29LS1)
a-2
MA R4 Xa-2
SIDE2オートツールステーション下降端確認
SIDE2 AUTO TOOL STATION
LOWER LIMIT CHECK
MA SIDE2 AUTO
TOOL ST.
CN1
AUTO TOOL ST.
CN1
LS2
(MA 29LS2)
a-3
2AGXMY0001**
2EGXBA0149**
MA R4 Xa-3
a-4
SIDE2オートツールステーションシャッター閉じ確認
SIDE2 AUTO TOOL STATION
SHUTTER CLOSE CHECK
LS3
(MA 29LS3)
MA R4 Xa-4
NZCHN
b-1
SIDE2オートツールステーションシャッター開き確認
MA R4 Xb-1
SIDE2 AUTO TOOL STATION
SHUTTER OPEN CHECK
2EGXMY0001**
LS4
(MA 29LS4)
ノズルセンサー基板
NOZZLE SENSOR BOARD
ノズルチェンジャー/オートツールSOL.ユニット(LT仕様)
CN1
NOZZLE CHANGER /AUTO TOOL SOL. UNIT (LT SPEC.)
NZCN1
SIDE2 ノズルチェンジャー上昇端1確認
SENSOR1
SIDE2 NOZZLE CHANGER
UPPER LIMIT 1 CHECK
SIDE2 ノズルチェンジャー上昇1
3A
(25SOL7)
(25LS7)
SIDE2 NOZZLE CHANGER UP 1
SIDE2 ノズルチェンジャー上昇端2確認
SIDE2 ノズルチェンジャー下降1
3B
(25SOL8)
SENSOR2
SIDE2 NOZZLE CHANGER
UPPER LIMIT 2 CHECK
SIDE2 NOZZLE CHANGER DOWN 1
(25LS8)
SIDE2 ノズルチェンジャー下降端確認
SIDE2 ノズルチェンジャー上昇2
2A
(25SOL9)
SENSOR3
SIDE2 NOZZLE CHANGER
LOWER LIMIT CHECK
SIDE2 NOZZLE CHANGER UP 2
(25LS9)
SIDE2 ノズルチェンジャー下降2
2B
(25SOL10)
SIDE2 NOZZLE CHANGER DOWN 2
SIDE2 ノズルチェンジャー テーブルシャッター開確認
SENSOR4
SIDE2 NOZZLE CHANGER TABLE
SHUTTER OPEN CHECK
(25LS10)
SIDE2 ノズルチェンジャー テーブルシャッター開
SIDE2 NOZZLE CHANGER
TABLE SHUTTER OPEN
1A
(25SOL11)
SENSOR5
SIDE2 ノズルチェンジャー テーブルシャッター閉確認
SIDE2 NOZZLE CHANGER
TABLE SHUTTER CLOSE CHECK
a-1
1B
(25SOL12)
SIDE2 ノズルチェンジャー テーブルシャッター閉
SIDE2 NOZZLE CHANGER
TABLE SHUTTER CLOSE
(25LS11)
MA R4 Ya-1
MA SIDE2 AUTO
TOOL ST.
CN3
AUTO TOOL ST.
CN3
a-2
25PCB1
2EGXBA0150** 2AGXMY0002**
4A
(MA 29SOL1A)
SIDE2オートツールステーション上昇
MA R4 Ya-2
RAISE SIDE2 AUTO TOOL STATION
SIDE2 ノズルチェンジャー着座確認
21LS7
SIDE12 NOZZLE CHANGER
DOCKING CHECK
a-3
4B
(MA 29SOL1B)
SIDE2オートツールステーション下降
LOWER SIDE2 AUTO TOOL STATION
MA R4 Ya-3
(25LS12)
SIDE2オートツールステーションシャッター閉じ
CLOSE SHUTTER
SIDE2 AUTO TOOL STATION
a-4
5A
(MA 29SOL2A)
MA R4 Ya-4
A2PCB14
SIDE2オートツールステーションシャッター開き
OPEN SHUTTER
SIDE2 AUTO TOOL STATION
5B
(MA 29SOL2B)
モジュールA SIDE2
MODULE A SIDE2
:DC線(DC WIRING)
:シールド、通信線(SHIELD、COMMUNICATION WIRING)
:アース線(EARTH WIRING)
:AC、動力用配線(WIRING FOR AC&POWER)
:AC、動力用シールド配線(SHIELD WIRING FOR AC&POWER)
b0X361Gq
b0X361Gq
Downloaded at 2020/05/19 21:05:96 by 395B4578 DL#wIFD31dS
Downloaded at 2020/05/19 21:05:96 by 395B4578 DL#wIFD31dS

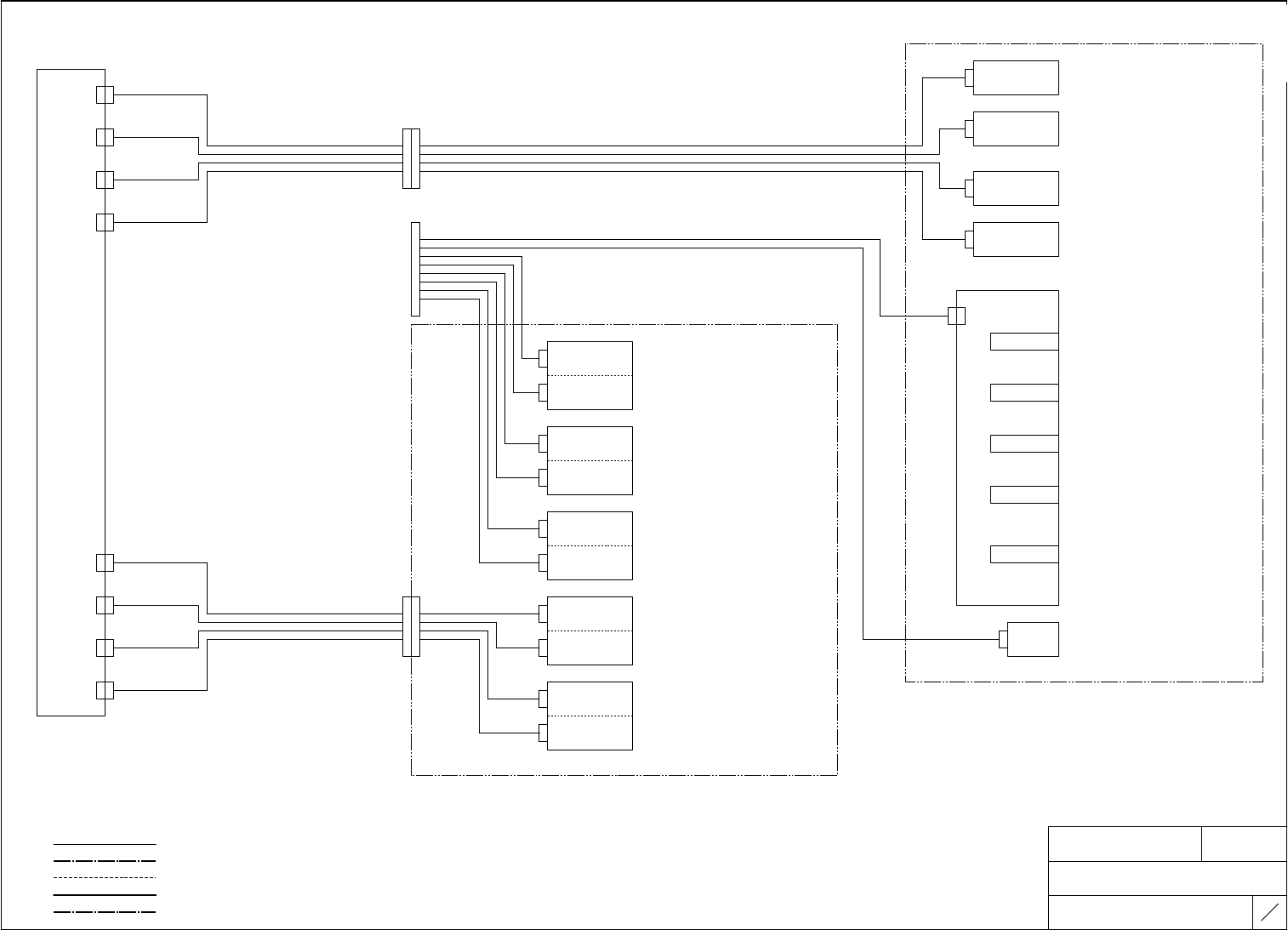
NAME
TITLE
DRAWING No.
機関接続図
CONNECTION DIAGRAM
2RGXBA006805
DYNA-HEAD
NOZZLE CHANGER/AUTO TOOL ST.(FOR TRAY-LT)
TYPE
AIMEXⅡ
36
79
FUJI SECRET
27
ノズルチェンジャー/オートツールステーションユニット(LT仕様)
NOZZLE CHANGER /AUTO TOOL STATION UNIT (LT SPEC.)
リモートI/O基板(3)
REMOTE I/O BOARD(3)
SIDE1オートツールステーション上昇端確認
SIDE1 TOOL STATION
UPPER LIMIT CHECK
LS1
(MB 28LS1)
a-2
MB R3 Xa-2
SIDE1オートツールステーション下降端確認
SIDE1 AUTO TOOL STATION
LOWER LIMIT CHECK
MB SIDE1 AUTO
TOOL ST.
CN1
AUTO TOOL ST.
CN1
LS2
(MB 28LS2)
a-3
2AGXMY0001**
2EGXBA0145**
MB R3 Xa-3
a-4
SIDE1オートツールステーションシャッター閉じ確認
SIDE1 AUTO TOOL STATION
SHUTTER CLOSE CHECK
LS3
(MB 28LS3)
MB R3 Xa-4
NZCHN
b-1
SIDE1オートツールステーションシャッター開き確認
MB R3 Xb-1
SIDE1 AUTO TOOL STATION
SHUTTER OPEN CHECK
2EGXMY0001**
LS4
(MB 28LS4)
ノズルセンサー基板
NOZZLE SENSOR BOARD
ノズルチェンジャー/オートツールSOL.ユニット(LT仕様)
CN1
NOZZLE CHANGER /AUTO TOOL SOL. UNIT (LT SPEC.)
NZCN1
SIDE1 ノズルチェンジャー上昇端1確認
SENSOR1
SIDE1 NOZZLE CHANGER
UPPER LIMIT 1 CHECK
SIDE1 ノズルチェンジャー上昇1
3A
(25SOL1)
(25LS1)
SIDE1 NOZZLE CHANGER UP 1
SIDE1 ノズルチェンジャー上昇端2確認
SIDE1 ノズルチェンジャー下降1
3B
(25SOL2)
SENSOR2
SIDE1 NOZZLE CHANGER
UPPER LIMIT 2 CHECK
SIDE1 NOZZLE CHANGER DOWN 1
(25LS2)
SIDE1 ノズルチェンジャー下降端確認
SIDE1 ノズルチェンジャー上昇2
2A
(25SOL3)
SENSOR3
SIDE1 NOZZLE CHANGER
LOWER LIMIT CHECK
SIDE1 NOZZLE CHANGER UP 2
(25LS3)
SIDE1 ノズルチェンジャー下降2
2B
(25SOL4)
SIDE1 NOZZLE CHANGER DOWN 2
SIDE1 ノズルチェンジャー テーブルシャッター開確認
SENSOR4
SIDE1 NOZZLE CHANGER TABLE
SHUTTER OPEN CHECK
(25LS4)
SIDE1 ノズルチェンジャー テーブルシャッター開
SIDE1 NOZZLE CHANGER
TABLE SHUTTER OPEN
1A
(25SOL4)
SENSOR5
SIDE1 ノズルチェンジャー テーブルシャッター閉確認
SIDE1 NOZZLE CHANGER
TABLE SHUTTER CLOSE CHECK
a-1
1B
(25SOL5)
SIDE1 ノズルチェンジャー テーブルシャッター閉
SIDE1 NOZZLE CHANGER
TABLE SHUTTER CLOSE
(25LS5)
MB R3 Ya-1
MB SIDE1 AUTO
TOOL ST.
CN3
AUTO TOOL ST.
CN3
a-2
25PCB1
2EGXBA0146** 2AGXMY0002**
4A
(MB 28SOL1A)
SIDE1オートツールステーション上昇
MB R3 Ya-2
RAISE SIDE1 AUTO TOOL STATION
SIDE1 ノズルチェンジャー着座確認
21LS7
SIDE11 NOZZLE CHANGER
DOCKING CHECK
a-3
4B
(MB 28SOL1B)
SIDE1オートツールステーション下降
LOWER SIDE1 AUTO TOOL STATION
MB R3 Ya-3
(25LS6)
SIDE1オートツールステーションシャッター閉じ
CLOSE SHUTTER
SIDE1 AUTO TOOL STATION
a-4
5A
(MB 28SOL2A)
MB R3 Ya-4
B2PCB13
SIDE1オートツールステーションシャッター開き
OPEN SHUTTER
SIDE1 AUTO TOOL STATION
5B
(MB 28SOL2B)
モジュールB SIDE1
MODULE B SIDE1
:DC線(DC WIRING)
:シールド、通信線(SHIELD、COMMUNICATION WIRING)
:アース線(EARTH WIRING)
:AC、動力用配線(WIRING FOR AC&POWER)
:AC、動力用シールド配線(SHIELD WIRING FOR AC&POWER)
b0X361Gq
b0X361Gq
Downloaded at 2020/05/19 21:05:96 by 395B4578 DL#wIFD31dS
Downloaded at 2020/05/19 21:05:96 by 395B4578 DL#wIFD31dS

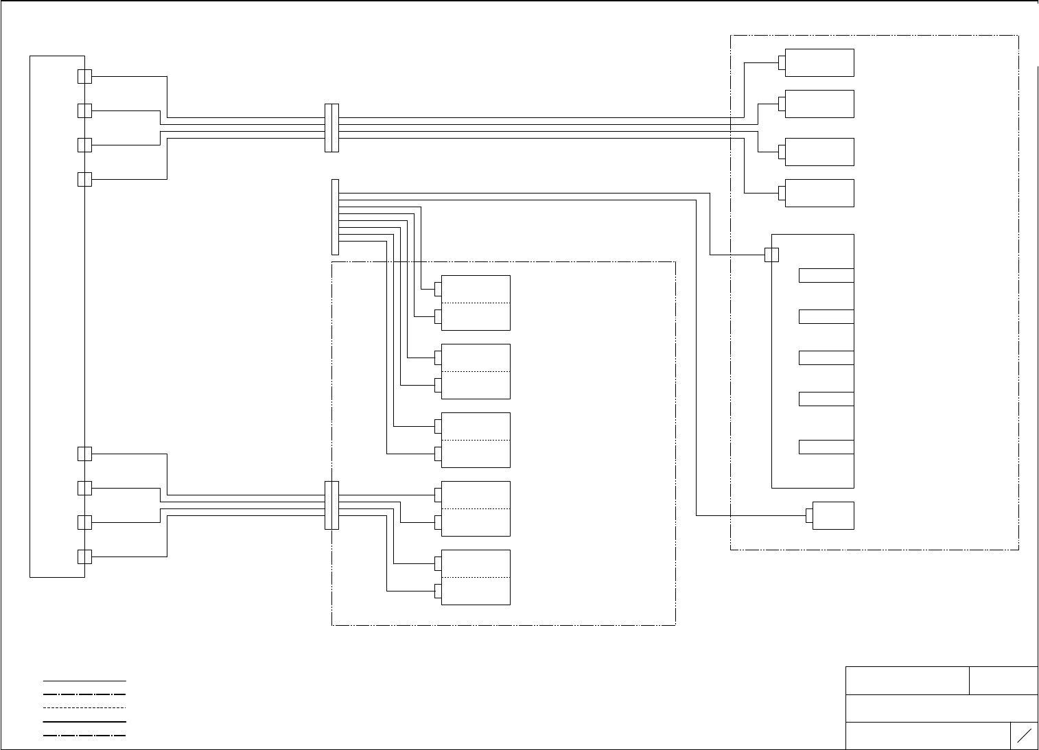
NAME
TITLE
DRAWING No.
機関接続図
CONNECTION DIAGRAM
2RGXBA006805
DYNA-HEAD
NOZZLE CHANGER/AUTO TOOL ST.(FOR TRAY-LT)
TYPE
AIMEXⅡ
37
79
FUJI SECRET
27
ノズルチェンジャー/オートツールステーションユニット(LT仕様)
NOZZLE CHANGER /AUTO TOOL STATION UNIT (LT SPEC.)
リモートI/O基板(4)
REMOTE I/O BOARD(4)
SIDE2オートツールステーション上昇端確認
SIDE2 TOOL STATION
UPPER LIMIT CHECK
LS1
(MB 29LS1)
a-2
MB R4 Xa-2
SIDE2オートツールステーション下降端確認
SIDE2 AUTO TOOL STATION
LOWER LIMIT CHECK
MB SIDE2 AUTO
TOOL ST.
CN1
AUTO TOOL ST.
CN1
LS2
(MB 29LS2)
a-3
2AGXMY0001**
2EGXBA0151**
MB R4 Xa-3
a-4
SIDE2オートツールステーションシャッター閉じ確認
SIDE2 AUTO TOOL STATION
SHUTTER CLOSE CHECK
LS3
(MB 29LS3)
MB R4 Xa-4
NZCHN
b-1
SIDE2オートツールステーションシャッター開き確認
MB R4 Xb-1
SIDE2 AUTO TOOL STATION
SHUTTER OPEN CHECK
2EGXMY0001**
LS4
(MB 29LS4)
ノズルセンサー基板
NOZZLE SENSOR BOARD
ノズルチェンジャー/オートツールSOL.ユニット(LT仕様)
CN1
NOZZLE CHANGER /AUTO TOOL SOL. UNIT (LT SPEC.)
NZCN1
SIDE2 ノズルチェンジャー上昇端1確認
SENSOR1
SIDE2 NOZZLE CHANGER
UPPER LIMIT 1 CHECK
SIDE2 ノズルチェンジャー上昇1
3A
(25SOL7)
(25LS7)
SIDE2 NOZZLE CHANGER UP 1
SIDE2 ノズルチェンジャー上昇端2確認
SIDE2 ノズルチェンジャー下降1
3B
(25SOL8)
SENSOR2
SIDE2 NOZZLE CHANGER
UPPER LIMIT 2 CHECK
SIDE2 NOZZLE CHANGER DOWN 1
(25LS8)
SIDE2 ノズルチェンジャー下降端確認
SIDE2 ノズルチェンジャー上昇2
2A
(25SOL9)
SENSOR3
SIDE2 NOZZLE CHANGER
LOWER LIMIT CHECK
SIDE2 NOZZLE CHANGER UP 2
(25LS9)
SIDE2 ノズルチェンジャー下降2
2B
(25SOL10)
SIDE2 NOZZLE CHANGER DOWN 2
SIDE2 ノズルチェンジャー テーブルシャッター開確認
SENSOR4
SIDE2 NOZZLE CHANGER TABLE
SHUTTER OPEN CHECK
(25LS10)
SIDE2 ノズルチェンジャー テーブルシャッター開
SIDE2 NOZZLE CHANGER
TABLE SHUTTER OPEN
1A
(25SOL11)
SENSOR5
SIDE2 ノズルチェンジャー テーブルシャッター閉確認
SIDE2 NOZZLE CHANGER
TABLE SHUTTER CLOSE CHECK
a-1
1B
(25SOL12)
SIDE2 ノズルチェンジャー テーブルシャッター閉
SIDE2 NOZZLE CHANGER
TABLE SHUTTER CLOSE
(25LS11)
MB R4 Ya-1
MB SIDE2 AUTO
TOOL ST.
CN3
AUTO TOOL ST.
CN3
a-2
25PCB1
2EGXBA0152** 2AGXMY0002**
4A
(MB 29SOL1A)
SIDE2オートツールステーション上昇
MB R4 Ya-2
RAISE SIDE2 AUTO TOOL STATION
SIDE2 ノズルチェンジャー着座確認
21LS7
SIDE12 NOZZLE CHANGER
DOCKING CHECK
a-3
4B
(MB 29SOL1B)
SIDE2オートツールステーション下降
LOWER SIDE2 AUTO TOOL STATION
MB R4 Ya-3
(25LS12)
SIDE2オートツールステーションシャッター閉じ
CLOSE SHUTTER
SIDE2 AUTO TOOL STATION
a-4
5A
(MB 29SOL2A)
MB R4 Ya-4
B2PCB14
SIDE2オートツールステーションシャッター開き
OPEN SHUTTER
SIDE2 AUTO TOOL STATION
5B
(MB 29SOL2B)
モジュールB SIDE2
MODULE B SIDE2
:DC線(DC WIRING)
:シールド、通信線(SHIELD、COMMUNICATION WIRING)
:アース線(EARTH WIRING)
:AC、動力用配線(WIRING FOR AC&POWER)
:AC、動力用シールド配線(SHIELD WIRING FOR AC&POWER)
b0X361Gq
b0X361Gq
Downloaded at 2020/05/19 21:05:96 by 395B4578 DL#wIFD31dS
Downloaded at 2020/05/19 21:05:96 by 395B4578 DL#wIFD31dS