2RGXBA020207ElectricalSchematic(AIMEXII) .pdf - 第283页
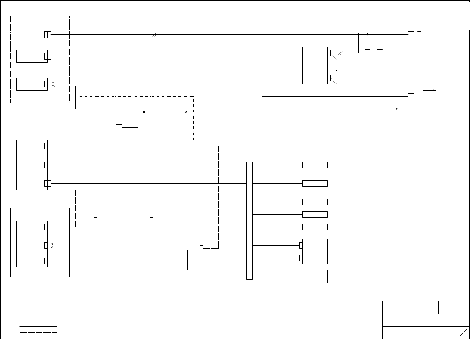
NAME T I T L E DRAWING No. 機関接続図 CONNECTION DIAGRAM 2 RGX BA 00 68 05 デバイスベース DEVICE BASE TYPE AIMEXⅡ 6 1 79 FUJI SECRET 3 4 10 62 62 62 55 18 18 69 55 コントロールBOX C O N T R O L B O X デバイスパレットベース D E V I C E P A L L E T B …

NAME
TITLE
DRAWING No.
機関接続図
CONNECTION DIAGRAM
2RGXBA006805
プレースヘッド
PLACE HEAD
TYPE
AIMEXⅡ
60
79
FUJI SECRET
20
57
57
70
63
63
59
後側(SIDE2)
REAR SIDE(SIDE2)
モジュールB
:DC線(DC WIRING)
MODULE B
:シールド、通信線(SHIELD、COMMUNICATION WIRING)
:アース線(EARTH WIRING)
:AC、動力用配線(WIRING FOR AC&POWER)
:AC、動力用シールド配線(SHIELD WIRING FOR AC&POWER)
X2平型ケーブル
X2 FLAT CABLE
リモートI/O基板
REMOTE I/O BOARD
Y2平型ケーブル
Y2 FLAT CABLE
レーザー基板高さセンサアンプ
SENSOR AMPLIFIER
FOR PANEL HEIGHT LASER
MB
HS-CNC2
MB
Y2CN7
MB
X2CN7
2EGXBA0073** 2AGXBA0028** 2AGXBA0032** 2EGXSA0008** 2EGXSA0012**
CN25
MB R2
CN25
B13AMP2
d-1
通信変換基板
MB R2
Yd-1
COMMUNICATION
CONVERSION BOARD
d-2 CN3 CN1
MB R2
Yd-2
B2PCB12
2AGXSA0014** 2AGXSA0018**
2EGXBA0077**
CN2
B2_UART3
B2PCB2
基板高さセンサ
PANEL HEIGHT SENSOR
MB
HS-CNA2
2AGXBA0032**
CN1
CN1
B13LS2
オプション(基板高さセンサ)
OPTION(PANEL HEIGHT SENSOR)
オプション(基板高さセンサ)
OPTION(PANEL HEIGHT SENSOR)
2EGXBA0154**
コントロールBOX
CONTROL BOX
MB 2ロボット仕様
MB
Y1CN7
MB 2ROBOT Spc.
インターフェース基板
MB 1ロボット仕様
INTERFACE BOARD
MB
Y1CN7
MB 1ROBOT Spc.
MB
Y1CN7
MB
Y1CN4
MB
Y1CN4
オプション(SIDE1サイドライト)
OPTION(SIDE1 SIDE LIGHT)
コネクタ基板
MB R1 CN17
CONNECTOR BOARD
BCN22
CN11
MB CNT
CN11
BM2PCB1
MB R3
CN1-2
リモートI/O基板
REMOTE I/O BOARD
CN22
MB R1 CN22
B2PCB11
I/F
BCN22
M1PCB1
2EGMBA0345**
b0X361Gq
b0X361Gq
Downloaded at 2020/05/19 21:05:96 by 395B4578 DL#wIFD31dS
Downloaded at 2020/05/19 21:05:96 by 395B4578 DL#wIFD31dS

NAME
TITLE
DRAWING No.
機関接続図
CONNECTION DIAGRAM
2RGXBA006805
デバイスベース
DEVICE BASE
TYPE
AIMEXⅡ
61
79
FUJI SECRET
3
4
10
62
62
62
55
18
18
69
55
コントロールBOX
CONTROL BOX
デバイスパレットベース
DEVICE PALLET BASE
CB ACN4
AR114
AS114
AT114
2EGMBA0519**
DC電源
MA SIDE1
M/C CN3
コネクタ基板
DC POWER
CONNECTOR BOARD
AT114
AS114
CN1
2EGMBA0518**
CN10
MA SIDE1
PLT REC CN1
MA CNT
CN10
AM2PCB1
インターフェース基板
INTERFACE BOARD
RH3348*
CN51
I/F
ACN23
PLT CN51
AM2REC3
ACN23
M/C CN1
部品供給ユニット
MA マルチ生産仕様
PARTS SUPPLY
UNIT
I/F
ACN23
MA MULTI PRODUCTION Spc.
M1PCB1
I/F ACN23
I/F
ACN23
2EGMBA0521**
2EGMBA0419**
MA SIDE1
M/C CN4
I/F ACN23-1
MA RB
CN6
2EGMBA0520**
リモートI/O基板
REMOTE I/O BOARD
CN6
MA R1
CN6
MA SIDE1
M/C CN2
CN-PLT
MA SIDE1
CN-PLT
CN16
2RGMPB0001**
SIDE1 フィーダパレット密着確認(右)
31LS1
MA R1
CN16
SIDE1 FEEDER PALLET
SET CHECK(RIGHT)
CN5
MA R1
CN5
SIDE1 フィーダパレット密着確認(左)
31LS2
SIDE1 FEEDER PALLET
SET CHECK(LEFT)
MA R3
CN1-2A
MA 1ロボット仕様
CN17
MA 1ROBOT Spc.
MA R1
CN17
A2PCB11
SIDE1 フィーダパレット確認
31LS3
SIDE1 FEEDER PALLET CHECK
MA 2ロボット仕様
SIDE1 フィーダパレットクランプ確認
31LS6
SIDE1 FEEDER PALLET CLAMP CHECK
MA 2ROBOT Spc.
モジュールCPU BOX
MA CPU2
UART6
SIDE1 フィーダパレットアンクランプ確認
31LS7
SIDE1 FEEDER PALLET UNCLAMP CHECK
MODULE CPU BOX
Spc.2ROBOT
MA CPU1 UART6
OR
CPUボード
CPU BOARD
Spc.1ROBOT
MA CPU2 UART6
SIDE1 フィーダパレット クランプ
31SOL1
SIDE1 FEEDER PALLET CLAMP
UART6
MA CPU1
UART6
SIDE1 フィーダパレット アンクランプ
31SOL2
SIDE1 FEEDER PALLET UNCLAMP
MA CPU1
CUNET
CUNET
モジュールA
M2FAN1
MA CPU1
CUNET
MODULE A
PCB1
SIDE1パレット冷却ファン
SIDE1 PALLET COOLING FAN
MA CPU1
CUNET
MA 1ロボット仕様
前側(SIDE1)
MA CPU1
MA 1ROBOT Spc.
FRONT SIDE(SIDE1)
:DC線(DC WIRING)
:シールド、通信線(SHIELD、COMMUNICATION WIRING)
:アース線(EARTH WIRING)
:AC、動力用配線(WIRING FOR AC&POWER)
:AC、動力用シールド配線(SHIELD WIRING FOR AC&POWER)
2EGXBA0122**
2EGXBA0155**
オプション(RFID)
OPTION(RFID Spc.)
MA SIDE1 M/C CN4へ挿入
CN1-1
REMOTE I/O BOARD(3)
リモートI/O基板(3)
CN1-2
A2PCB13
MA R3
CN1-2
2EGXBA0131**
MA R3
CN1-1
MA R3
CN1-2
MA R3
CN1-2
OPTION
オプション
MA R1 CN17
OPTION(SIDE1 SIDE LIGHT)
オプション(SIDE1サイドライト)
2EGXBA0080**
MA R3
CN1-2
b0X361Gq
b0X361Gq
Downloaded at 2020/05/19 21:05:96 by 395B4578 DL#wIFD31dS
Downloaded at 2020/05/19 21:05:96 by 395B4578 DL#wIFD31dS

NAME
TITLE
DRAWING No.
機関接続図
CONNECTION DIAGRAM
2RGXBA006805
デバイスベース
DEVICE BASE
TYPE
AIMEXⅡ
62
79
FUJI SECRET
3
4
10
61
61
61
18
コントロールBOX
CONTROL BOX
デバイスパレットベース
DEVICE PALLET BASE
CB ACN5
AR115
AS115
AT115
2EGMBA0522**
DC電源
MA SIDE2
M/C CN3
コネクタ基板
DC POWER
CONNECTOR BOARD
AR115
AS115
CN1
2EGXBA0115**
CN6
MA SIDE2
PLT REC CN1
MA CNT
CN6
AM2PCB1
インターフェース基板
INTERFACE BOARD
CN51
I/F
ACN24
PLT CN51
AM2REC4
ACN24
M/C CN1
部品供給ユニット
MA マルチ生産仕様
PARTS SUPPLY
UNIT
I/F
ACN24
MA MULTI PRODUCTION Spc.
M1PCB1
I/F ACN24
I/F
ACN24
2EGMBA0420**
MA SIDE2
M/C CN4
I/F ACN24-1
MA RB
CN6
2EGXBA0124**
リモートI/O基板
REMOTE I/O BOARD
CN6
MA R2
CN6
MA SIDE2
M/C CN2
CN-PLT
MA SIDE2
CN-PLT
2RGMPB0001**
SIDE2 フィーダパレット密着確認(右)
CN16 32LS1
SIDE2 FEEDER PALLET
SET CHECK(RIGHT)
MA R2
CN16
SIDE2 フィーダパレット密着確認(左)
CN5 32LS2
SIDE2 FEEDER PALLET
SET CHECK(LEFT)
MA
R2 CN5
A2PCB12
SIDE2 フィーダパレット確認
32LS3
SIDE2 FEEDER PALLET CHECK
モジュールCPU BOX
2EGMBA0334**
MODULE CPU BOX
SIDE2 フィーダパレットクランプ確認
32LS6
SIDE2 FEEDER PALLET CLAMP CHECK
MA CPU2
CUNET
MA CPU1
CUNET
CPUボード
CPU BOARD
SIDE2 フィーダパレットアンクランプ確認
32LS7
SIDE2 FEEDER PALLET UNCLAMP CHECK
UART7
Spc.2ROBOT
MA CPU2 CUNET
MA CPU2
UART7
OR
SIDE2 フィーダパレット クランプ
32SOL1
SIDE2 FEEDER PALLET CLAMP
Spc.1ROBOT
MA R3 CN1-2A
CUNET
MA CPU2
CUNET
SIDE2 フィーダパレット アンクランプ
32SOL2
SIDE2 FEEDER PALLET UNCLAMP
UART6
MA SIDE1
M/C CN4
モジュールA
M2FAN2
MA CPU2
UART6
MODULE A
PCB1
SIDE2パレット冷却ファン
SIDE2 PALLET COOLING FAN
MA R3
CN1-2A
MA 1ロボット仕様
後側(SIDE2)
MA CPU2
MA 1ROBOT Spc.
REAR SIDE(SIDE2)
:DC線(DC WIRING)
:シールド、通信線(SHIELD、COMMUNICATION WIRING)
:アース線(EARTH WIRING)
:AC、動力用配線(WIRING FOR AC&POWER)
:AC、動力用シールド配線(SHIELD WIRING FOR AC&POWER)
MA 1ROBOT Spc.
MA 1ロボット仕様
2EGXBA0156**
RH3348*
MA SIDE2 M/C CN4へ挿入
OPTION(RFID Spc.)
オプション(RFID)
2EGXBA0172**
b0X361Gq
b0X361Gq
Downloaded at 2020/05/19 21:05:96 by 395B4578 DL#wIFD31dS
Downloaded at 2020/05/19 21:05:96 by 395B4578 DL#wIFD31dS