2RGXBA020207ElectricalSchematic(AIMEXII) .pdf - 第230页
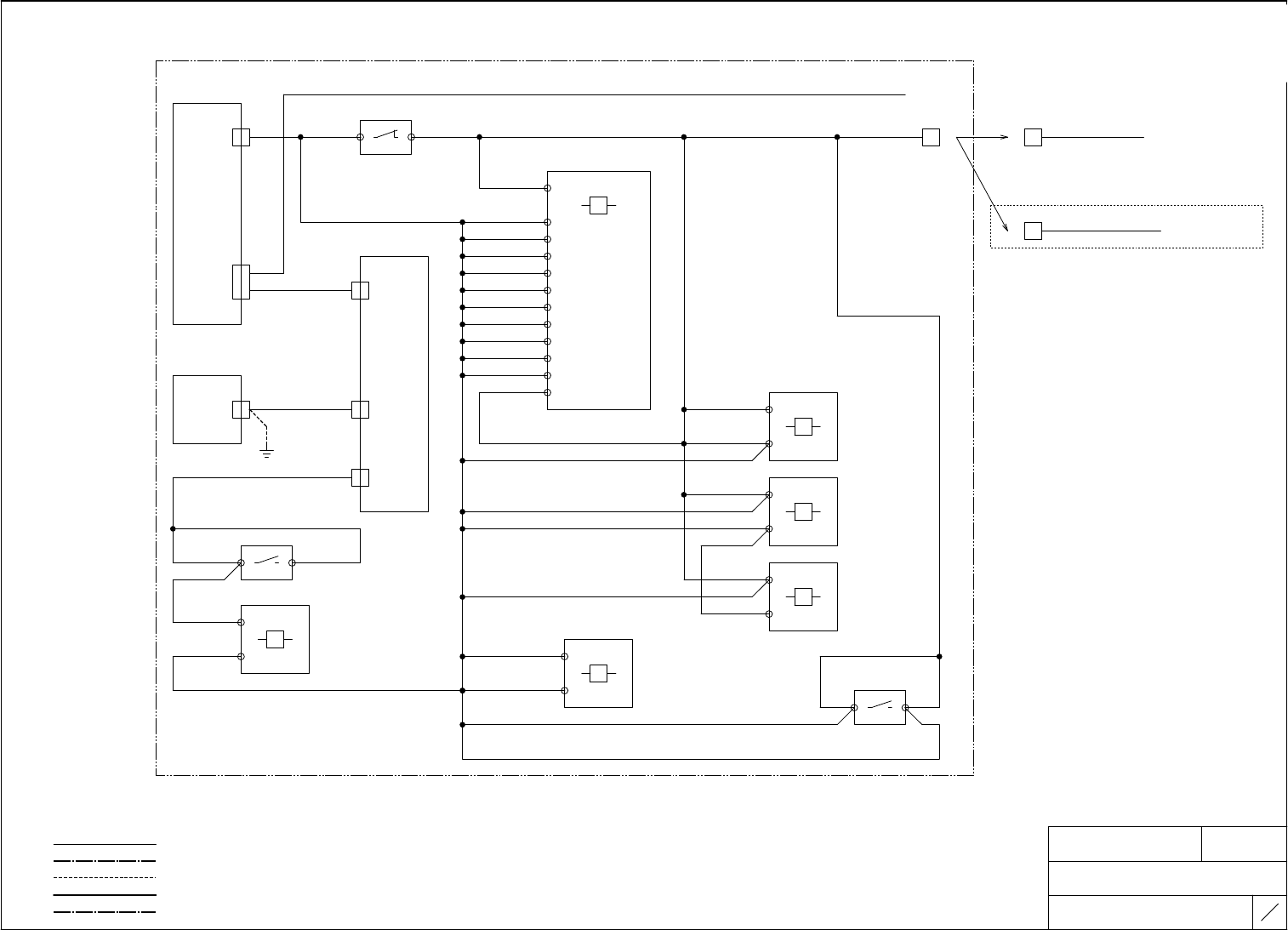
NAME T I T L E DRAWING No. 機関接続図 CONNECTION DIAGRAM 2 RGX BA 00 68 05 コントロールBOX CONTROL BOX TYPE AIMEXⅡ 8 79 FUJI SECRET 26 12 7 コントロールBOX C O N T R O L B O X インターフェース基板 I N T E R F A C E B O A R D B M 2 M S 1 X C B B C …

NAME
TITLE
DRAWING No.
機関接続図
CONNECTION DIAGRAM
2RGXBA006805
コントロールBOX
CONTROL BOX
TYPE
AIMEXⅡ
7
79
FUJI SECRET
8
26
9
コントロールBOX
CONTROL BOX
インターフェース基板
INTERFACE BOARD
AM2MS1X
CB ACN10 CB ACN10
21 22
AM223 AM212A 2EGMBA0620**
ACN2
I/F
ACN10-1
I/F
ACN2
セーフティリレーユニット
SAFETY RELAY UNIT
AM212
T32
OPTION(MULTI PRODUCTION Spc.)
AM213 CB ACN10
T12
MA RB
CN1
AM214
T11
コネクタ基板
CONNECTOR BOARD
AM215
T22
AM216
T21
CN1
AM211
CN4 T31
I/F
CN1
MA CNT
CN4
AM251
S14
+24VM4
A1
M1PCB1
GA
A2
+24VM4
T33
DC電源
DC POWER
AFX001
X1
AM252 AM2MS1X
S44
AM252A
CN51 CN2 A1
AM2SR1
MA CNT
CN2
セーフティーリレー
OK(ディレー)
SAFETY RELAY
OK(DELAY)
GA
A2
AM2REC1
AM2MS3X
CN3
MA CNT
CN3
AM202
A1
パレット電源入り
AM2PCB1
PALLET POWER ON
GA
A2
AM2CR14X
3 5
A+24VB4 A+24VB4A AM2MS4X
AM203
A1
パレット電源入り
(SIDE2)
PALLET POWER ON
(SIDE2)
AM2MS2X
GA
A2
A1
サーボ制御電源入り AM2CR14X
SERVO CONTROL
POWER ON
AGB ARY03B
A2 8
サーボ制御電源
ヘッド電源入り
SERVO CONTROL
POWER
HEAD POWER ON
AGB AM2MS1X
7
13 14
A+24VAR2
ARX055
:DC線(DC WIRING)
:シールド、通信線(SHIELD、COMMUNICATION WIRING)
:アース線(EARTH WIRING)
:AC、動力用配線(WIRING FOR AC&POWER)
:AC、動力用シールド配線(SHIELD WIRING FOR AC&POWER)
オプション(マルチ生産仕様)
b0X361Gq
b0X361Gq
Downloaded at 2020/05/19 21:05:96 by 395B4578 DL#wIFD31dS
Downloaded at 2020/05/19 21:05:96 by 395B4578 DL#wIFD31dS

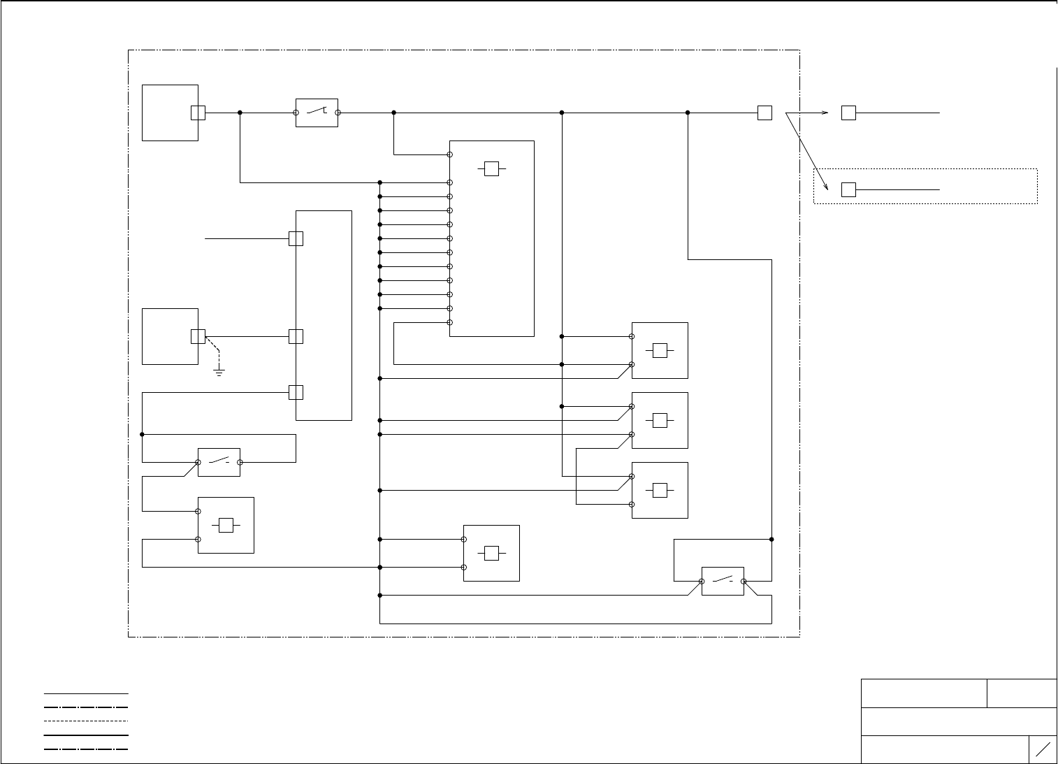
NAME
TITLE
DRAWING No.
機関接続図
CONNECTION DIAGRAM
2RGXBA006805
コントロールBOX
CONTROL BOX
TYPE
AIMEXⅡ
8
79
FUJI SECRET
26
12
7
コントロールBOX
CONTROL BOX
インターフェース基板
INTERFACE BOARD
BM2MS1X
CB BCN10 CB BCN10
21 22
BM223 BM212A 2EGMBA0621**
BCN2
I/F
BCN10-1
I/F
BCN2
セーフティリレーユニット
SAFETY RELAY UNIT
M1PCB1
BM212
T32
BM213 CB BCN10
T12
MB RB
CN1
BM214
T11
コネクタ基板
CONNECTOR BOARD
BM215
T22
BM216
T21
BM211
CN4 T31
MB CNT
CN4
BM251
S14
+24VM4
A1
GA
A2
+24VM4
T33
DC電源
DC POWER
BFX001
X1
BM252 BM2MS1X
S44
BM252A
CN51 CN2 A1
BM2SR1
MB CNT
CN2
セーフティーリレー
OK(ディレー)
SAFETY RELAY
OK(DELAY)
GA
A2
BM2REC1
BM2MS3X
CN3
MB CNT
CN3
BM202
A1
パレット電源入り
BM2PCB1
PALLET POWER ON
GA
A2
BM2CR14X
3 5
B+24VB4 B+24VB4A BM2MS4X
BM203
A1
パレット電源入り
(SIDE2)
PALLET POWER ON
(SIDE2)
BM2MS2X
GA
A2
サーボ制御電源入り
A1
SERVO CONTROL
POWER ON
BM2CR14X
BGB BRY03B
A2 8
サーボ制御電源
ヘッド電源入り
SERVO CONTROL
POWER
HEAD POWER ON
BGB BM2MS1X
7
13 14
B+24VAR2
BRX055
:DC線(DC WIRING)
:シールド、通信線(SHIELD、COMMUNICATION WIRING)
:アース線(EARTH WIRING)
:AC、動力用配線(WIRING FOR AC&POWER)
:AC、動力用シールド配線(SHIELD WIRING FOR AC&POWER)
OPTION(MULTI PRODUCTION Spc.)
オプション(マルチ生産仕様)
b0X361Gq
b0X361Gq
Downloaded at 2020/05/19 21:05:96 by 395B4578 DL#wIFD31dS
Downloaded at 2020/05/19 21:05:96 by 395B4578 DL#wIFD31dS

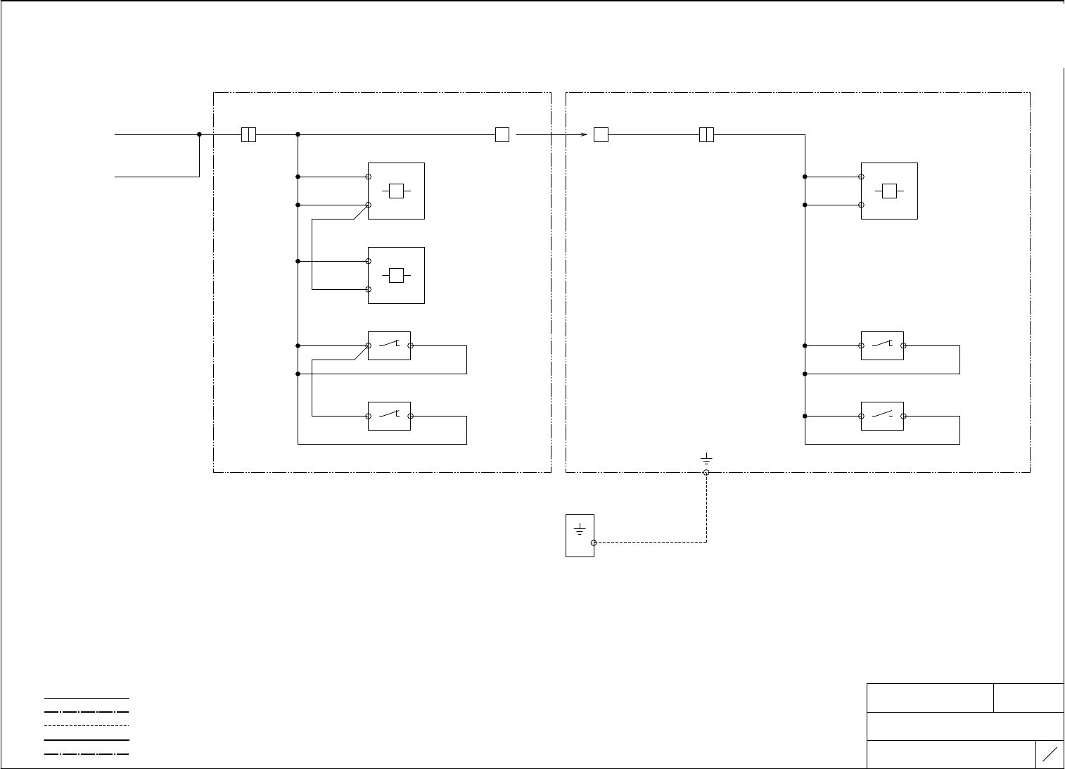
NAME
TITLE
DRAWING No.
機関接続図
CONNECTION DIAGRAM
2RGXBA006805
段取り替え
CHANGEOVER
TYPE
AIMEXⅡ
9
79
FUJI SECRET
7
26
モジュール A
MODULE A
マルチ生産仕様
MULTI PRODUCTION Spc.
オプション(MA リレーBKT) オプション(マグネットSW BKT)
OPTION(MA RELAY BKT) OPTION(MAGNET SW BKT)
MA RB CN1
MA RB
CN3
2EGMBA0447**
CB ACN10
AM4CR14X AM2MS11X
AM202 AM252B
I/F
ACN10-1
14 A1
SIDE1デバイスパレット取外し
SIDE1セーフティーリレー
OK(ディレー)
SIDE1 DEVICE PALLET
RELEASE
SIDE1 SAFETY RELAY
OK(DELAY)
GA GA
13 A2
AM4CR24X
AM203
14
SIDE2デバイスパレット取外し
SIDE2 DEVICE PALLET
RELEASE
GA
13
AM4CR10X AM2MS11X
11 12 21 22
AM252 AM252B AM212 AM212A
AM4CR20X AM2MS11X
11 12 13 14
AM252 AM252A A+24VAR2 ARX055
:DC線(DC WIRING)
:シールド、通信線(SHIELD、COMMUNICATION WIRING)
:アース線(EARTH WIRING)
:AC、動力用配線(WIRING FOR AC&POWER)
:AC、動力用シールド配線(SHIELD WIRING FOR AC&POWER)
アースBKT
EARTH BKT
2EGMBA0641**
MA RB
CN3 MSB ACN1
2EGMBA0449** 2EGMBA0435**
b0X361Gq
b0X361Gq
Downloaded at 2020/05/19 21:05:96 by 395B4578 DL#wIFD31dS
Downloaded at 2020/05/19 21:05:96 by 395B4578 DL#wIFD31dS