2RGXBA020207ElectricalSchematic(AIMEXII) .pdf - 第287页
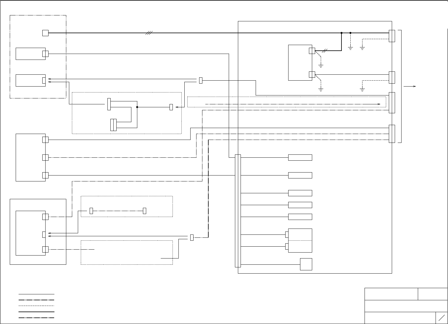
NAME T I T L E DRAWING No. 機関接続図 CONNECTION DIAGRAM 2 RGX BA 00 68 05 デバイスパレット確認 DEVICE PALLET CHECK TYPE AIMEXⅡ 6 5 79 FUJI SECRET モジュールA モジュールB M O D U L E A M O D U L E B リモートI/O基板 リモートI/O基板 R E M O T E I / O B O A R …

NAME
TITLE
DRAWING No.
機関接続図
CONNECTION DIAGRAM
2RGXBA006805
デバイスベース
DEVICE BASE
TYPE
AIMEXⅡ
64
79
FUJI SECRET
5
6
13
63
63
63
20
コントロールBOX
CONTROL BOX
デバイスパレットベース
DEVICE PALLET BASE
CB BCN5
BR115
BS115
BT115
2EGMBA0529**
DC電源
MB SIDE2
M/C CN3
コネクタ基板
DC POWER
CONNECTOR BOARD
BT115
BS115
CN1
2EGMBA0527**
CN6
MB SIDE2
PLT REC CN1
MB CNT
CN6
BM2PCB1
インターフェース基板
INTERFACE BOARD
RH3348*
CN51
I/F
BCN24
PLT CN51
BM2REC4
BCN24
M/C CN1
部品供給ユニット
MB マルチ生産仕様
PARTS SUPPLY
UNIT
I/F
BCN24
MB MULTI PRODUCTION Spc.
M1PCB1
I/F BCN24
2EGMBA0528**
I/F
BCN24
2EGMBA0422**
MB SIDE2
M/C CN4
I/F BCN24-1
MB RB
CN6
2EGXBA0125**
リモートI/O基板
REMOTE I/O BOARD
CN6
MB R2
CN6
MB SIDE2
M/C CN2
CN-PLT
MB SIDE2
CN-PLT
2RGMPB0001**
SIDE2 フィーダパレット密着確認(右)
CN16 32LS1
SIDE2 FEEDER PALLET
SET CHECK(RIGHT)
MB R2
CN16
SIDE2 フィーダパレット密着確認(左)
CN5 32LS2
SIDE2 FEEDER PALLET
SET CHECK(LEFT)
MB
R2 CN5
B2PCB12
SIDE2 フィーダパレット確認
32LS3
SIDE2 FEEDER PALLET CHECK
モジュールCPU BOX
2EGMBA0341**
MODULE CPU BOX
SIDE2 フィーダパレットクランプ確認
32LS6
SIDE2 FEEDER PALLET CLAMP CHECK
MB CPU2
CUNET
MB CPU1
CUNET
CPUボード
CPU BOARD
SIDE2 フィーダパレットアンクランプ確認
32LS7
SIDE2 FEEDER PALLET UNCLAMP CHECK
UART7
Spc.2ROBOT
MB CPU2 CUNET
MB CPU2
UART7
OR
SIDE2 フィーダパレット クランプ
32SOL1
SIDE2 FEEDER PALLET CLAMP
Spc.1ROBOT
MB R3 CN1-2A
CUNET
MB CPU2
CUNET
SIDE2 フィーダパレット アンクランプ
32SOL2
SIDE2 FEEDER PALLET UNCLAMP
UART6
MB SIDE1
M/C CN4
モジュールB
M2FAN2
MB CPU2
UART6
MODULE B
PCB1
SIDE2パレット冷却ファン
SIDE2 PALLET COOLING FAN
MB R3
CN1-2A
後側(SIDE2)
MB CPU2
REAR SIDE(SIDE2)
:DC線(DC WIRING)
:シールド、通信線(SHIELD、COMMUNICATION WIRING)
:アース線(EARTH WIRING)
:AC、動力用配線(WIRING FOR AC&POWER)
:AC、動力用シールド配線(SHIELD WIRING FOR AC&POWER)
MB 1ロボット仕様
MB 1ROBOT Spc.
MB 1ROBOT Spc.
MB 1ロボット仕様
2EGXBA0158**
OPTION(RFID Spc.)
オプション(RFID)
MB SIDE2 M/C CN4へ挿入
b0X361Gq
b0X361Gq
Downloaded at 2020/05/19 21:05:96 by 395B4578 DL#wIFD31dS
Downloaded at 2020/05/19 21:05:96 by 395B4578 DL#wIFD31dS

NAME
TITLE
DRAWING No.
機関接続図
CONNECTION DIAGRAM
2RGXBA006805
デバイスパレット確認
DEVICE PALLET CHECK
TYPE
AIMEXⅡ
65
79
FUJI SECRET
モジュールA モジュールB
MODULE A MODULE B
リモートI/O基板 リモートI/O基板
REMOTE I/O BOARD REMOTE I/O BOARD
2EGXBA0119**
SIDE1 部品廃棄BOX着座確認
2EGXBA0130**
SIDE2 部品廃棄BOX着座確認
CN23 MA M2LS7
CN23 MA M2LS8
SIDE1 NG EJECT BOX
SET CHECK
SIDE2 NG EJECT BOX
SET CHECK
MA R1
CN23
MA R2
CN23
2EGMBA0244**
SIDE1 フィーダパレット前進位置確認
2EGMBA0256**
SIDE2 フィーダパレット前進位置確認
a-3 MA M2LS9
a-3 MA M2LS11
SIDE1 FEEDER PALLET
FRONT POSITION CHECK
SIDE2 FEEDER PALLET
FRONT POSITION CHECK
MA R1
Xa-3
MA R2
Xa-3
2EGMBA0245**
SIDE1 フィーダパレット標準位置確認
2EGMBA0257**
SIDE2 フィーダパレット標準位置確認
a-4 MA M2LS10
a-4 MA M2LS12
SIDE1 FEEDER PALLET
NORMAL POSITION CHECK
SIDE2 FEEDER PALLET
NORMAL POSITION CHECK
MA R1
Xa-4
MA R2
Xa-4
A2PCB11
:DC線(DC WIRING)
:シールド、通信線(SHIELD、COMMUNICATION WIRING)
:アース線(EARTH WIRING)
:AC、動力用配線(WIRING FOR AC&POWER)
:AC、動力用シールド配線(SHIELD WIRING FOR AC&POWER)
2EGXBA0128**
SIDE2 部品廃棄BOX着座確認
CN23 MB M2LS8
SIDE2 NG EJECT BOX
SET CHECK
MB R2
CN23
2EGMBA0288**
SIDE2 フィーダパレット前進位置確認
a-3 MB M2LS11
SIDE2 FEEDER PALLET
FRONT POSITION CHECK
MB R2
Xa-3
2EGMBA0289**
SIDE2 フィーダパレット標準位置確認
a-4 MB M2LS12
SIDE2 FEEDER PALLET
NORMAL POSITION CHECK
MB R2
Xa-4
2EGXBA0127**
SIDE1 部品廃棄BOX着座確認
CN23 MB M2LS7
SIDE1 NG EJECT BOX
SET CHECK
MB R1
CN23
2EGMBA0276**
SIDE1 フィーダパレット前進位置確認
a-3 MB M2LS9
SIDE1 FEEDER PALLET
FRONT POSITION CHECK
MB R1
Xa-3
2EGMBA0277**
SIDE1 フィーダパレット標準位置確認
a-4 MB M2LS10
SIDE1 FEEDER PALLET
NORMAL POSITION CHECK
MB R1
Xa-4
B2PCB12A2PCB12
REMOTE I/O BOARD
リモートI/O基板
B2PCB11
REMOTE I/O BOARD
リモートI/O基板
MA
M2LS7
MA
M2LS8
MB
M2LS7
MB
M2LS8
2EGYBA0379**
2EGYBA0379**
2EGYBA0379**
2EGYBA0379**
b0X361Gq
b0X361Gq
Downloaded at 2020/05/19 21:05:96 by 395B4578 DL#wIFD31dS
Downloaded at 2020/05/19 21:05:96 by 395B4578 DL#wIFD31dS

NAME
TITLE
DRAWING No.
機関接続図
CONNECTION DIAGRAM
2RGXBA006805
フィーダ浮上がり検知
RISED FEEDER CHECK
TYPE
AIMEXⅡ
66
79
FUJI SECRET
モジュールA モジュールB
MODULE A MODULE B
:DC線(DC WIRING)
:シールド、通信線(SHIELD、COMMUNICATION WIRING)
:アース線(EARTH WIRING)
:AC、動力用配線(WIRING FOR AC&POWER)
:AC、動力用シールド配線(SHIELD WIRING FOR AC&POWER)
フィーダ浮上り検知中継
RAISED FEEDER CHECK CONNECT
2AGXBA0104**
センサ直列接続基板
SENSOR AND BOARD
リモートI/O基板
REMOTE I/O BOARD
2AGXBA0105**
SIDE1 フィーダ
浮き上がり検知(左)
CN1 MA M2LS13
SIDE1 RAISED
FEEDER CHECK(LEFT)
R1/R2
Xa-1 CN1
2EGXBA0257**
a-1 CN3
MA R1
Xa-1
R1/R2
Xa-1 CN3
MA M2LS14
CN1
A2PCB11
2EGXBA0261** 2AGXBA0106**
SIDE1 フィーダ
浮き上がり検知(右)
CN2
MA M2LS14
SIDE1 RAISED
FEEDER CHECK(RIGHT)
R1/R2
Xa-1 CN2
A31PCB1
フィーダ浮上り検知中継
RAISED FEEDER CHECK CONNECT
2AGXBA0104**
センサ直列接続基板
SENSOR AND BOARD
リモートI/O基板
REMOTE I/O BOARD
2AGXBA0105**
SIDE2 フィーダ
浮き上がり検知(左)
CN1 MA M2LS15
SIDE2 RAISED
FEEDER CHECK(LEFT)
R1/R2
Xa-1 CN1
2EGXBA0257**
a-1 CN3
MA R2
Xa-1
R1/R2
Xa-1 CN3
MA M2LS16
CN1
A2PCB12
2EGXBA0261** 2AGXBA0106**
SIDE2 フィーダ
浮き上がり検知(右)
CN2
MA M2LS16
SIDE2 RAISED
FEEDER CHECK(RIGHT)
R1/R2
Xa-1 CN2
A32PCB1
SIDE2 フィーダ
浮き上がり検知(左)
フィーダ浮上り検知中継
RAISED FEEDER CHECK CONNECT
2AGXBA0104**
センサ直列接続基板
SENSOR AND BOARD
リモートI/O基板
REMOTE I/O BOARD
2AGXBA0105**
SIDE1 フィーダ
浮き上がり検知(左)
CN1 MB M2LS13
SIDE1 RAISED
FEEDER CHECK(LEFT)
R1/R2
Xa-1 CN1
2EGXBA0257**
a-1 CN3
MB R1
Xa-1
R1/R2
Xa-1 CN3
MB M2LS14
CN1
B2PCB11
2EGXBA0261** 2AGXBA0106**
CN2
R1/R2
Xa-1 CN2
B31PCB1
フィーダ浮上り検知中継
RAISED FEEDER CHECK CONNECT
2AGXBA0104**
センサ直列接続基板
SENSOR AND BOARD
リモートI/O基板
REMOTE I/O BOARD
2AGXBA0105**
CN1 MB M2LS15
SIDE2 RAISED
FEEDER CHECK(LEFT)
R1/R2
Xa-1 CN1
2EGXBA0257**
a-1 CN3
MB R2
Xa-1
R1/R2
Xa-1 CN3
MB M2LS16
CN1
B2PCB12
2EGXBA0261** 2AGXBA0106**
SIDE2 フィーダ
浮き上がり検知(右)
CN2
MB M2LS16
SIDE2 RAISED
FEEDER CHECK(RIGHT)
R1/R2
Xa-1 CN2
B32PCB1
SIDE1 フィーダ
浮き上がり検知(右)
MB M2LS14
SIDE1 RAISED
FEEDER CHECK(RIGHT)
b0X361Gq
b0X361Gq
Downloaded at 2020/05/19 21:05:96 by 395B4578 DL#wIFD31dS
Downloaded at 2020/05/19 21:05:96 by 395B4578 DL#wIFD31dS