2RGXBA020207ElectricalSchematic(AIMEXII) .pdf - 第61页
3 2 0 1 3 2 0 2 3 2 0 3 3 2 0 4 3 2 0 5 3 2 0 6 3 2 0 7 3 2 0 8 3 2 0 9 3 2 1 0 3 2 1 1 3 2 1 2 3 2 1 3 3 2 1 4 3 2 1 5 3 2 1 6 3 2 1 7 3 2 1 8 3 2 1 9 3 2 2 0 3 2 2 1 3 2 2 2 3 2 2 3 3 2 2 4 3 2 2 5 3 2 2 6 3 2 2 7 3 2 …

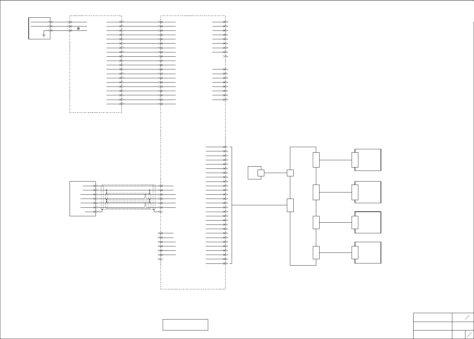
31 01
31 02
31 03
31 04
31 05
31 06
31 07
31 08
31 09
31 10
31 11
31 12
31 13
31 14
31 15
31 16
31 17
31 18
31 19
31 20
31 21
31 22
31 23
31 24
31 25
31 26
31 27
31 28
31 29
31 30
31 31
31 32
31 33
31 34
31 35
31 36
31 37
31 38
31 39
31 40
31 41
31 42
31 43
31 44
31 45
NAME PAGE
モジュールA回路図
MODULE A CIRCUIT DIAGRAM
52
31
TITLE TYPE
CPU BOX
CPU BOX
AIMEXⅡ
DRAWING No.
3
9
FUJI SECRET
2RGXBA015700
PARTSTRG1
PARTSCAM1
ADDRESS
3642
ADDRESS
3633
(M1PCB1)
AP1/M1
(M1PCB1) AP1/M1
(PCB7) AP7
MA CPU1
(PCB5) AP5
MA CPU1
SERVO BOARD 1
I/O INTERFACE
OPTO_A
1
OPTO_B
2
OPTO_C
3
OPTO_D
4
OPTO_E
5
OPTO_F
6
XESTOP
7
SHIELD
8
OPTO_A_RTN
9
OPTO_B_RTN
10
OPTO_C_RTN
11
OPTO_D_RTN
12
OPTO_E_RTN
13
OPTO_F_RTN
14
XESTOP_RTN
15
サーボBOX 1
SERVO BOX 1
IN
CN3A
TD+ CONN_RD1+
1 -1
NC1+ RD1_COMM
2 -2
GND EARTHGND_OUT
3 -3
NC2+ TD1_COMM
4 -4
RD+ CONN_TD1+
5 -5
TD- CONN_RD1-
6 -6
NC1- RD1_COMM
7 -7
NC2- TD1_COMM
8 -8
RD- CONN_TD1-
9 -9
Y1軸サーボアンプ
Y1 AXIS SERVO AMP
OUT
CN6B
RD+ CONN_TD0+
1 -1
NC1+ TD0_COMM
2 -2
GND EARTHGND_IN
3 -3
NC2+ RD0_COMM
4 -4
TD+ CONN_RD0+
5 -5
RD- CONN_TD0-
6 -6
NC1- TD0_COMM
7 -7
NC2- RD0_COMM
8 -8
TD- CONN_RD0-
9 -9
VISION BOARD 1 MARK CAMERA 1
MARK IEEE1394
VP1 VP1
1 11
VG1 VG1
2 2
TPB1- TPB1-
3 3
TPB1+ TPB1+
4 4
TPA1- TPA1-
5 5
TPA1+ TPA1+
6 6
FG
7
FG
TRIGER
8
TRIGER+
1
TRIGER-
PART2
2
VP1
1 CASE
VG1
2
TPB1-
3
未使用
TPB1+
4
NOT USED
PARTS CAMERA 1
TPA1-
5 IEEE1394
TPA1+
VP1
6
FG
11
VG1
7
FG
2
TPB1-
8
3
TPB1+
PART1 4
TPA1-
VP1
5
TPA1+
1
VG1
6
2
TPB1-
3 TRIGER
TPB1+
TRIGER+
4
TPA1-
1
TRIGER-
5
TPA1+
2
6
FG
CASE
7
FG
8
HEAD
HEAD CAMERA 1
VP1
IEEE1394
1
VG1 VP1
2 11
TPB1- VG1
3 2
TPB1+ TPB1-
4 3
TPA1- TPB1+
5 4
TPA1+ TPA1-
6 5
FG TPA1+
7 6
FG
8
TRIGER
TRIGER+
TRIG IN
1
TRIG IN1
TRIGER-
インターフェース基板
1 2
INTERFACE BOARD
GND
2
ACN13
CASE
TRIG IN2 AFY01C
3
-1
GND
AGB
4
-2
TRIG IN3
AFY01A
5
-3
GND
AGB
6
-4
TRIG IN4 AOPTOA
7
-5
GND
AGB
8
-6
TRIG IN0
9
GND
10
TRIG OUT
TROUT1+
1
TROUT0-
2
TROUT2+
3
TROUT1-
4
TROUT3+
5
TROUT2ー
6
TROUT0+
7
TROUT3-
8
FG
9
FG
10
-7
-8
AFY01B
AGB
AFY01D
-9
AGB
-10
FOR A SINGLE ROBOT
シングルロボット時
VISION BOARD 2
リピータ
REPEATER
CH2
CH1
CH3
シングルロボットの時ありません
It is not at a single robot
※印
※ mark
※
※
※
※ ※
※
※
未使用
NOT USED
インターフェース基板
INTERFACE BOARD
ACN14
A+24VB1
-4
AK105
-5
A+24VB1
-6
-1
AK104
-2
AK102
-3
GA
-7
-8
AOPTOA
-12
AOPTOB
-13
AOPTOC
-14
-9
AOPTOE
-10
AOPTOF
-11
AXESTOP
-15
-1
-2
PARTS TRIG1
b0X361Gq
b0X361Gq
Downloaded at 2020/05/19 21:05:96 by 395B4578 DL#wIFD31dS
Downloaded at 2020/05/19 21:05:96 by 395B4578 DL#wIFD31dS

32 01
32 02
32 03
32 04
32 05
32 06
32 07
32 08
32 09
32 10
32 11
32 12
32 13
32 14
32 15
32 16
32 17
32 18
32 19
32 20
32 21
32 22
32 23
32 24
32 25
32 26
32 27
32 28
32 29
32 30
32 31
32 32
32 33
32 34
32 35
32 36
32 37
32 38
32 39
32 40
32 41
32 42
32 43
32 44
32 45
NAME PAGE
モジュールA回路図
MODULE A CIRCUIT DIAGRAM
52
32
TITLE TYPE
CPU BOX
CPU BOX
AIMEXⅡ
DRAWING No.
4
9
FUJI SECRET
2RGXBA015700
(PCB6) AP6
MA CPU1
(PCB6) AP6
MA CPU2
FABRIC BOARD 1
LINK0 RX0
RX0+
1
RX0-
2
RX1+
3
RX2+
4
RX2-
5
RX1-
6
RX3+
7
RX3-
8
LINK0 TX0
TX0+
1
TX0-
2
TX1+
3
TX2+
4
TX2-
5
TX1-
6
TX3+
7
TX3-
8
LINK1 RX1
RX0+
1
RX0-
2
RX1+
3
RX2+
4
RX2-
5
RX1-
6
RX3+
7
RX3-
8
LINK1 TX1
TX0+
1
TX0-
2
TX1+
3
TX2+
4
TX2-
5
TX1-
6
TX3+
7
TX3-
8
FABRIC BOARD 2
LINK0 RX0
RX0+
1
RX0-
2
RX1+
3
RX2+
4
RX2-
5
RX1-
6
RX3+
7
RX3-
8
LINK0 TX0
TX0+
1
TX0-
2
TX1+
3
TX2+
4
TX2-
5
TX1-
6
TX3+
7
TX3-
8
LINK1 RX1
RX0+
1
RX0-
2
RX1+
3
RX2+
4
RX2-
5
RX1-
6
RX3+
7
RX3-
8
LINK1 TX1
TX0+
1
TX0-
2
TX1+
3
TX2+
4
TX2-
5
TX1-
6
TX3+
7
TX3-
8
シングルロボットの時ありません
It is not at a single robot
b0X361Gq
b0X361Gq
Downloaded at 2020/05/19 21:05:96 by 395B4578 DL#wIFD31dS
Downloaded at 2020/05/19 21:05:96 by 395B4578 DL#wIFD31dS

33 01
33 02
33 03
33 04
33 05
33 06
33 07
33 08
33 09
33 10
33 11
33 12
33 13
33 14
33 15
33 16
33 17
33 18
33 19
33 20
33 21
33 22
33 23
33 24
33 25
33 26
33 27
33 28
33 29
33 30
33 31
33 32
33 33
33 34
33 35
33 36
33 37
33 38
33 39
33 40
33 41
33 42
33 43
33 44
33 45
NAME PAGE
モジュールA回路図
MODULE A CIRCUIT DIAGRAM
52
33
TITLE TYPE
CPU BOX
CPU BOX
AIMEXⅡ
DRAWING No.
5
9
FUJI SECRET
2RGXBA015700
(REC1)
GS1
(PCB2)
AP2
モジュール制御盤
CPU BOX POWER SUPPLY 2 MAIN BOARD 2
MODULE CONTROL BOX
AC POWER OUTPUT POWER POWER RS232C
CB ACN3
AR111 AR111 3.3V 3.3V DCD
-1 A1 1 1 1
AS111 AS111 3.3V 3.3V RXD
-2 A2 2 2 2
COM COM TXD
-3 A3 3 3 3
5V 5V DSR
4 4 4
COM COM GND
未使用
5 5 5
NOT USED
5V 5V DTR
6 6 6
COM COM RTS
7 7 7
PW_OK PW_OK CTS
8 8 8
5VSB 5VSB
9 9 9
12V 12V
10 10
3.3V 3.3V
LAN
11 11
-12V -12V TX+
12 12 1
COM COM TX-
13 13 2
PS-ON PS-ON RX+
14 14 3
COM COM GND
15 15 4
COM COM GND
16 16 5
COM COM RX-
17 17 6
-5V -5V GND
18 18 7
5V 5V GND
19 19 8
5V 5V
20 20
PanelLink
NC
1
Shiled G
2
NC
3
TX1+
4
TX1-
5
LVRSTXP
6
LVRSTXN
7
Shiled G
8
1394 HUB-1
DDCCLK
IEEE1394 P0
2CH 9
VP1 VP1 Shiled G
1 1 10
VG1 VG1 NC
2 2 11
TPB1- TPB1- TX1C+
3 3 12
TPB1+ TPB1+ TX1C-
4 4 13
TPA1- TPA1- TX12+
5 5 14
TPA1+ TPA1+ TX12-
6 6 15
FG NC
CASE CASE 16
Shiled G
17
DDCDATA
18
Shiled G
19
LVRSRXP
USB
20
VBUS LVRSRXN
1 21
D+ TX0+
2 22
D- TX0-
3 23
+5V
未使用
4 24
NOT USED
Shiled G
5 25
GND GND
6 26
Shiled G
CASE 27
Shiled G
28
パネル分配器
PANEL DISTRIBUTOR
DFP_IN DC
FRONT DFPREAR DFPRGB IN1RGB IN2
DFP INDFP INJ22J22
操作盤1
OPERATION BOX 1
操作盤2
OPERATION BOX 2
VISION BOARD 1
VISION BOARD 2
CN12
CONNECTOR BOARD
コネクタ基板
※印
シングルロボットの時ありません
※ mark
It is not at a single robot
※
未使用
NOT USED
b0X361Gq
b0X361Gq
Downloaded at 2020/05/19 21:05:96 by 395B4578 DL#wIFD31dS
Downloaded at 2020/05/19 21:05:96 by 395B4578 DL#wIFD31dS