2RGXBA020207ElectricalSchematic(AIMEXII) .pdf - 第225页
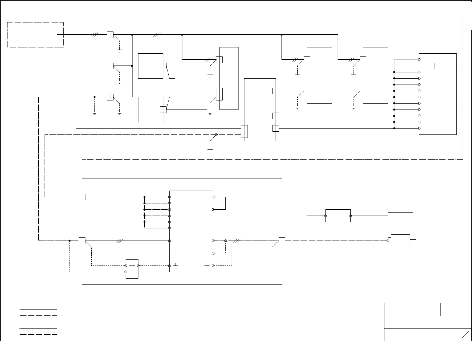
NAME T I T L E DRAWING No. 機関接続図 CONNECTION DIAGRAM 2 RGX BA 00 68 05 コントロールBOX CONTROL BOX TYPE AIMEXⅡ 3 79 FUJI SECRET 1 61 62 71 71 73 73 コントロールBOX C O N T R O L B O X サーキットブレーカ B KT C I R C U I T B R A K E R B K T A …

NAME
TITLE
DRAWING No.
機関接続図
CONNECTION DIAGRAM
2RGXBA006805
コントロールBOX
CONTROL BOX
TYPE
AIMEXⅡ
2
79
FUJI SECRET
1
79
79
:DC線(DC WIRING)
:シールド、通信線(SHIELD、COMMUNICATION WIRING)
:アース線(EARTH WIRING)
:AC、動力用配線(WIRING FOR AC&POWER)
:AC、動力用シールド配線(SHIELD WIRING FOR AC&POWER)
コントロールBOX
CONTROL BOX
サーキットブレーカ BKT
CIRCUIT BRAKER BKT
CB CN1
R101
S101
T101
R101
S101
T101
CBB CN4
DC電源 DC電源 DC電源
DC POWER DC POWER DC POWER
セーフティリレーユニット
コネクタ基板
CONNECTOR BOARD SAFETY RELAY UNIT
MA CNT
CN1
R101
S101
S101
T101
R101
T101
+24VM4
CN1 CN1 CN1 T32
CB CN3
CN1
M153
T12
インターフェース基板
INTERFACE BOARD
M154
T11
AM2PCB1
M155
T22
M156
CN22 CN51 CN51 T21
コネクタ基板
CB CN2
CN51
I/F
CN22
2EGMBA0531** CONNECTOR BOARD
M151
T31
M171
S14
M1REC2 M1REC3
+24VM4
CN1 A1
M1REC1
MB CNT
CN1
GA
CN23 A2
I/F CN23
M152
T33
BM2PCB1
BX00D
CN2 X1
CN11
I/F CN2
2EGMBA0568**
AM1SR1
I/F CN11
M1PCB1
真空ポンプ制御BKT
VACUUM PUMP CONTROL BKT
バキュームポンプインバータ
VACUUM PUMP INVERTER
MS1
CN3
MS1
CN3
BY006
FWD P1
M143
X1
端子台
GA
TERMINAL
CM P(+)
SHORT
BAR
+24VM1 VACUUM温度ヒューズ
30C
+24VM1
M141
M1F2
VACUUM THERMO FUSE
BX008
30B
TB20
SHIELD
M1M1
MS1
CN1
MS1
CN1
MS1
CN2
MS1
CN2
R101
S101
T101
M1U1
M1V1
M1W1
2EGMBA0303**
真空ポンプ
R、S、T U、V、W
VACUUM PUMP
SHIELD
アースBKT
EARTH BKT
M1IV1
33F1
34F1
b0X361Gq
b0X361Gq
Downloaded at 2020/05/19 21:05:96 by 395B4578 DL#wIFD31dS
Downloaded at 2020/05/19 21:05:96 by 395B4578 DL#wIFD31dS

NAME
TITLE
DRAWING No.
機関接続図
CONNECTION DIAGRAM
2RGXBA006805
コントロールBOX
CONTROL BOX
TYPE
AIMEXⅡ
3
79
FUJI SECRET
1
61
62
71
71
73
73
コントロールBOX
CONTROL BOX
サーキットブレーカ BKT
CIRCUIT BRAKER BKT
AM2MS2X AM2MS1X
1
3
5
2
4
6
1
3
5
2
4
6
CB ACN1
AR111
AS111
AT111
AR111
AS111
AT111
AR112
AS112
AT112
CBB CN2
Y1軸サーボアンプ
MA 2ロボット仕様
CB CN10
AR112
AS112
AT112
Y1 AXIS SERVO AMP
フェライトコア
FERRITE CORE
L1C、L2C
AR113
AS113
AT113
2EGMBA0485**
L1、L2、L3
H3019E
TAKEUCHI
SFT72-SNLCB-026K
MA Y1SA
AR113
AS113
AT113
2EGMBA0482**
一体型サーボアンプ
UNITED SERVO AMP
CB ACN6
J1
AR113
AS113
AT113
MA SERVO
BOX1 J1
AR112
AT112
2EGMBA0486**
2 3
AM2MS3X
1
3
5
2
4
6
CB ACN4
AR114
AS114
AT114
J2
AR112
AS112
2EGXBA0169**
1 6
MA SERVO
BOX1 J2
MA 2ROBOT Spc.
MA SERVO BOX1
AM2MS4X
1
3
5
2
4
6
モジュールCPU BOX
CB ACN5
AS112
AT112
AR115
AS115
AT115
2EGMBA0534** MODULE CPU BOX
4
ATX電源
Y2軸サーボアンプ
ATX POWER
AR112
AS112
Y2 AXIS SERVO AMP
2EGMBA0571**
5
フェライトコア
FERRITE CORE
2EGMBA0127**
POWER
CB ACN2
L1C、L2C
AR111
AT111
MA CPU1
POWER
L1、L2、L3
REC1
CB ACN7
H3019E
TAKEUCHI
SFT72-SNLCB-026K
MA Y2SA
MA CPU1
2 3
DC電源
DC POWER
2EGXBA0226**
一体型サーボアンプ
AS111
AT111
UNITED SERVO AMP
CN1
モジュールCPU BOX
1 6
MODULE CPU BOX
J1
AM2REC1
MA SERVO
BOX2 J1
ATX電源
AR113
AS113
AT113
ATX POWER
4
2EGMBA0313**
AS111
AT111
AS111
AT111
2EGMBA0220**
J2 POWER
MA CPU2
POWER
SIDE1
MA SERVO
BOX2 J2
AR113
AS113
AT113
5
アースBKT
REC1
MA SERVO BOX2
EARTH BKT
MA CPU2
:DC線(DC WIRING)
:シールド、通信線(SHIELD、COMMUNICATION WIRING)
:アース線(EARTH WIRING)
:AC、動力用配線(WIRING FOR AC&POWER)
:AC、動力用シールド配線(SHIELD WIRING FOR AC&POWER)
モジュールA
MODULE A
MA 2ROBOT Spc.
MA 2ロボット仕様
23
1
CB ACN8
オプション(マルチ生産仕様)
OPTION(MULTI PRODUCTION Spc.)
AR111
AT111
CB ACN2
CB ACN3 CB ACN3
オプション(コプラナリティ仕様)
OPTION(COPRANALITY Spc.)
オプション(コプラナリティ仕様)
OPTION(COPRANALITY Spc.)
CB ACN2-2
CB ACN2-1
CB ACN3-1
CB ACN3-2
b0X361Gq
b0X361Gq
Downloaded at 2020/05/19 21:05:96 by 395B4578 DL#wIFD31dS
Downloaded at 2020/05/19 21:05:96 by 395B4578 DL#wIFD31dS

NAME
TITLE
DRAWING No.
機関接続図
CONNECTION DIAGRAM
2RGXBA006805
コントロールBOX
CONTROL BOX
TYPE
AIMEXⅡ
4
79
FUJI SECRET
1
61
62
71
71
73
73
コントロールBOX
CONTROL BOX
サーキットブレーカ BKT
CIRCUIT BRAKER BKT
AM2MS2X AM2MS1X
1
3
5
2
4
6
1
3
5
2
4
6
CB ACN1
AR111
AS111
AT111
AR111
AS111
AT111
AR112
AS112
AT112
CBB CN2
マグネットSW BKT
MAGNET SW BKT
AM2MS11X
1
3
5
2
4
6
Y1軸サーボアンプ
CB CN10
AR112
AS112
AT112
Y1 AXIS SERVO AMP 2EGMBA0432**
フェライトコア
FERRITE CORE
CB ACN8
L1C、L2C
AR116
AS116
AT116
2EGMBA0485**
L1、L2、L3 3 2
H3019E
TAKEUCHI
SFT72-SNLCB-026K
MA Y1SA
AR116
AS116
AT116
2EGMBA0482**
1
AR116
AS116
AT116
2EGMBA0433**
一体型サーボアンプ
UNITED SERVO AMP
CB ACN6
J1
AR113
AS113
AT113
MA SERVO
BOX1 J1
AR112
AT112
2EGMBA0486**
2 3
AM2MS3X
1
3
5
2
4
6
CB ACN4
AR114
AS114
AT114
J2
AR112
AS112
1 6
MA SERVO
BOX1 J2
MA SERVO BOX1
AM2MS4X
1
3
5
2
4
6
モジュールCPU BOX
CB ACN5
AS112
AT112
AR115
AS115
AT115
2EGMBA0534**
MODULE CPU BOX
4
ATX電源
Y2軸サーボアンプ
ATX POWER
AR112
AS112
Y2 AXIS SERVO AMP 2EGMBA0571**
5
フェライトコア
AR111
AT111
FERRITE CORE
2EGMBA0127**
POWER
L1C、L2C
AR111
AT111
MA CPU1
POWER
L1、L2、L3
REC1
CB ACN7
H3019E
TAKEUCHI
SFT72-SNLCB-026K
MA Y2SA
MA CPU1
2 3
DC電源
DC POWER
一体型サーボアンプ
AS111
AT111
UNITED SERVO AMP
CN1
モジュールCPU BOX
1 6
MODULE CPU BOX
J1
AM2REC1
MA SERVO
BOX2 J1
ATX電源
AR113
AS113
AT113
ATX POWER
4
2EGMBA0313**
AS111
AT111
AS111
AT111
2EGMBA0220**
J2
POWER
MA CPU2
POWER
SIDE1
MA SERVO
BOX2 J2
AR113
AS113
AT113
5
アースBKT
REC1
MA SERVO BOX2
EARTH BKT
MA CPU2
マルチ生産用
:DC線(DC WIRING)
FOR MULTI PRODUCTION
:シールド、通信線(SHIELD、COMMUNICATION WIRING)
:アース線(EARTH WIRING)
:AC、動力用配線(WIRING FOR AC&POWER)
:AC、動力用シールド配線(SHIELD WIRING FOR AC&POWER)
OPTION(MULTI PRODUCTION Spc.)
MODULE A
モジュールA
オプション(マルチ生産仕様)
OPTION(MULTI PRODUCTION Spc.)
オプション(マルチ生産仕様)
2EGXBA0169**
2EGXBA0226**
オプション(コプラナリティ仕様)
OPTION(COPRANALITY Spc.)
CB ACN2CB ACN2
オプション(コプラナリティ仕様)
OPTION(COPRANALITY Spc.)
CB ACN3 CB ACN3
CB ACN3-1
CB ACN3-2
CB ACN2-2
CB ACN2-1
b0X361Gq
b0X361Gq
Downloaded at 2020/05/19 21:05:96 by 395B4578 DL#wIFD31dS
Downloaded at 2020/05/19 21:05:96 by 395B4578 DL#wIFD31dS