2RGXBA020207ElectricalSchematic(AIMEXII) .pdf - 第255页
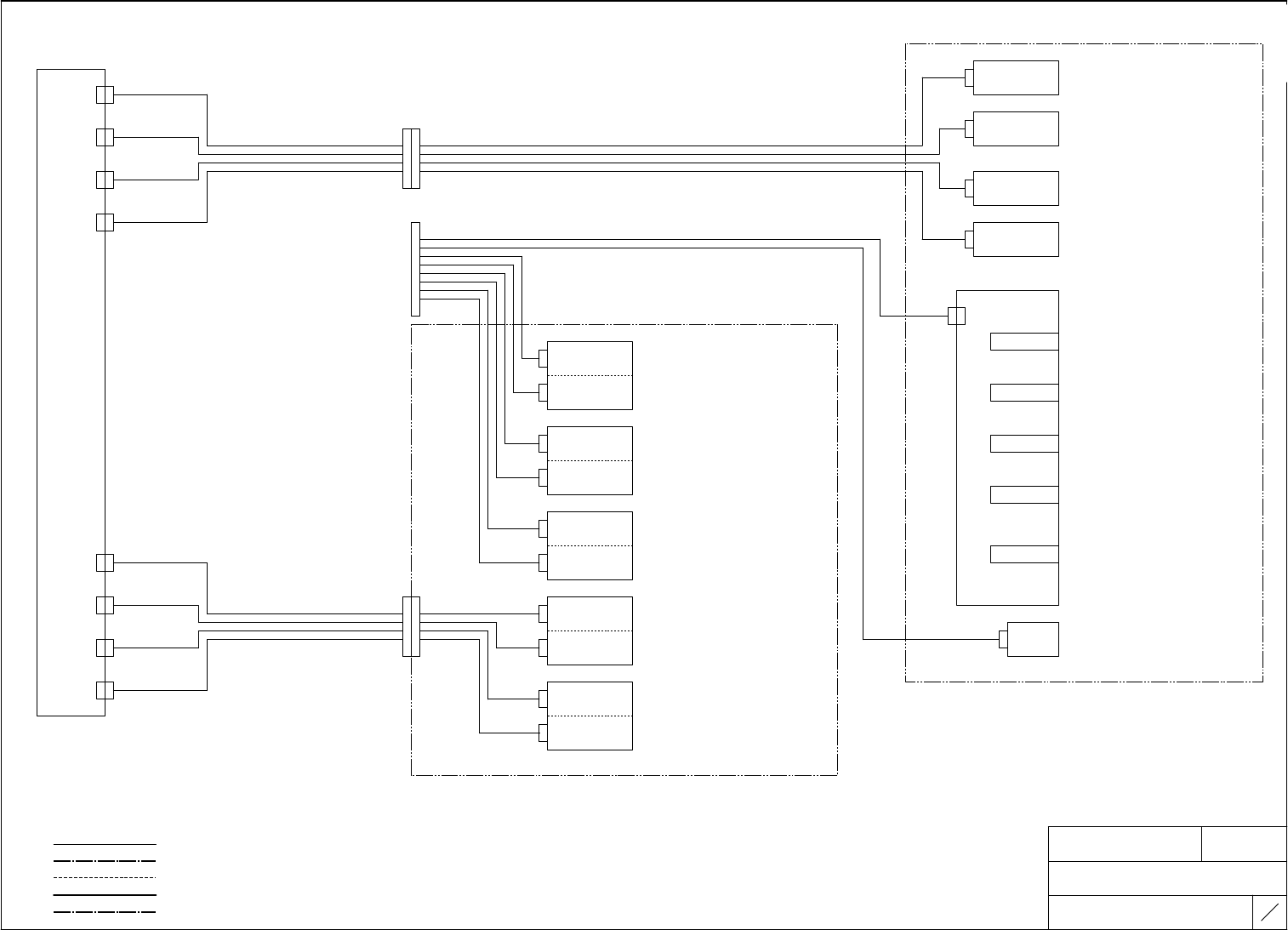
NAME T I T L E DRAWING No. 機関接続図 CONNECTION DIAGRAM 2 RGX BA 00 68 05 オートツールステーション AUTO TOOL STATION TYPE AIMEXⅡ 3 3 79 FUJI SECRET モジュールB M O D U L E B : D C 線 ( D C W I R I N G ) : シ ー ル ド 、 通 信 線 ( S H I E L D 、 C O M…

NAME
TITLE
DRAWING No.
機関接続図
CONNECTION DIAGRAM
2RGXBA006805
オートツールステーション
AUTO TOOL STATION
TYPE
AIMEXⅡ
32
79
FUJI SECRET
モジュールA
MODULE A
:DC線(DC WIRING)
:シールド、通信線(SHIELD、COMMUNICATION WIRING)
:アース線(EARTH WIRING)
:AC、動力用配線(WIRING FOR AC&POWER)
:AC、動力用シールド配線(SHIELD WIRING FOR AC&POWER)
MA SIDE1 AUTO
TOOL ST.
CN1
MA SIDE2 AUTO
TOOL ST.
CN1
2EGXBA0263** 2AGYBA0053** 2EGXBA0263** 2AGYBA0053**
LS1
(MA 28LS1)
SIDE1オートツールステーション上昇端確認 SIDE2オートツールステーション上昇端確認
SIDE1 TOOL STATION
UPPER LIMIT CHECK
SIDE2 TOOL STATION
UPPER LIMIT CHECK
SIDE1オートツールステーション下降端確認 SIDE2オートツールステーション下降端確認
SIDE1 AUTO TOOL STATION
LOWER LIMIT CHECK
SIDE2 AUTO TOOL STATION
LOWER LIMIT CHECK
LS2
(MA 28LS2)
SIDE1オートツールステーションシャッター閉じ確認 SIDE2オートツールステーションシャッター閉じ確認
SIDE1 AUTO TOOL STATION
SHUTTER CLOSE CHECK
SIDE2 AUTO TOOL STATION
SHUTTER CLOSE CHECK
LS3
(MA 28LS3)
SIDE1オートツールステーションシャッター開き確認 SIDE2オートツールステーションシャッター開き確認
SIDE1 AUTO TOOL STATION
SHUTTER OPEN CHECK
SIDE2 AUTO TOOL STATION
SHUTTER OPEN CHECK
LS4
(MA 28LS4)
MA SIDE1 AUTO
TOOL ST.
CN3
MA SIDE2 AUTO
TOOL ST.
CN3
2EGXBA0264** 2AGYBA0087** 2EGXBA0264** 2AGYBA0087**
1A
(MA 28SOL1A)
SIDE1オートツールステーション上昇 SIDE2オートツールステーション上昇
RAISE SIDE1 AUTO TOOL STATION RAISE SIDE2 AUTO TOOL STATION
1B
(MA 28SOL1B)
SIDE1オートツールステーション下降 SIDE2オートツールステーション下降
LOWER SIDE1 AUTO TOOL STATION LOWER SIDE2 AUTO TOOL STATION
SIDE1オートツールステーションシャッター閉じ SIDE2オートツールステーションシャッター閉じ
CLOSE SHUTTER
SIDE1 AUTO TOOL STATION
CLOSE SHUTTER
SIDE2 AUTO TOOL STATION
2A
(MA 28SOL2A)
SIDE1オートツールステーションシャッター開き SIDE2オートツールステーションシャッター開き
OPEN SHUTTER
SIDE1 AUTO TOOL STATION
OPEN SHUTTER
SIDE2 AUTO TOOL STATION
2B
(MA 28SOL2B)
MA R3
Xa-2
MA R3
Xa-3
MA R3
Xa-4
MA R3
Xb-1
A2PCB14
リモートI/O基板(4)
REMOTE I/O BOARD(4)
a-2
a-3
a-4
b-1
MA R4
Xa-2
MA R4
Xa-3
MA R4
Xa-4
MA R4
Xb-1
MA R3
Ya-1
MA R3
Ya-2
MA R3
Ya-3
MA R3
Ya-4
a-1
a-2
a-3
a-4
MA R4
Ya-1
MA R4
Ya-2
MA R4
Ya-3
MA R4
Ya-4
LS1
(MA 29LS1)
LS2
(MA 29LS2)
LS3
(MA 29LS3)
LS4
(MA 29LS4)
1A
(MA 29SOL1A)
1B
(MA 29SOL1B)
2A
(MA 29SOL2A)
2B
(MA 29SOL2B)
リモートI/O基板(3)
REMOTE I/O BOARD(3)
a-2
a-3
a-4
b-1
a-1
a-2
a-3
a-4
A2PCB13
MA R3
Xa-2
MA R3
Xa-3
MA R3
Xa-4
MA R3
Xb-1
MA R3
Ya-1
MA R3
Ya-2
MA R3
Ya-3
MA R3
Ya-4
オプション
OPTION OPTION
オプション
OPTION
オプション
MA R4
Ya-4
MA R4
Ya-3
MA R4
Ya-2
MA R4
Ya-1
MA R4
Xb-1
MA R4
Xa-4
MA R4
Xa-3
MA R4
Xa-2
OPTION
オプション
OPTION
オプション
OPTION
オプション
b0X361Gq
b0X361Gq
Downloaded at 2020/05/19 21:05:96 by 395B4578 DL#wIFD31dS
Downloaded at 2020/05/19 21:05:96 by 395B4578 DL#wIFD31dS

NAME
TITLE
DRAWING No.
機関接続図
CONNECTION DIAGRAM
2RGXBA006805
オートツールステーション
AUTO TOOL STATION
TYPE
AIMEXⅡ
33
79
FUJI SECRET
モジュールB
MODULE B
:DC線(DC WIRING)
:シールド、通信線(SHIELD、COMMUNICATION WIRING)
:アース線(EARTH WIRING)
:AC、動力用配線(WIRING FOR AC&POWER)
:AC、動力用シールド配線(SHIELD WIRING FOR AC&POWER)
リモートI/O基板(3)
REMOTE I/O BOARD(3)
MB SIDE1 AUTO
TOOL ST.
CN1
MB SIDE2 AUTO
TOOL ST.
CN1
2AGYBA0053** 2AGYBA0053**
SIDE1オートツールステーション上昇端確認
SIDE2オートツールステーション上昇端確認
SIDE1 TOOL STATION
UPPER LIMIT CHECK
SIDE2 TOOL STATION
UPPER LIMIT CHECK
SIDE1オートツールステーション下降端確認 SIDE2オートツールステーション下降端確認
SIDE1 AUTO TOOL STATION
LOWER LIMIT CHECK
SIDE2 AUTO TOOL STATION
LOWER LIMIT CHECK
SIDE1オートツールステーションシャッター閉じ確認 SIDE2オートツールステーションシャッター閉じ確認
SIDE1 AUTO TOOL STATION
SHUTTER CLOSE CHECK
SIDE2 AUTO TOOL STATION
SHUTTER CLOSE CHECK
SIDE1オートツールステーションシャッター開き確認 SIDE2オートツールステーションシャッター開き確認
SIDE1 AUTO TOOL STATION
SHUTTER OPEN CHECK
SIDE2 AUTO TOOL STATION
SHUTTER OPEN CHECK
MB SIDE1 AUTO
TOOL ST.
CN3
MB SIDE2 AUTO
TOOL ST.
CN3
2AGYBA0087** 2AGYBA0087**
SIDE1オートツールステーション上昇 SIDE2オートツールステーション上昇
RAISE SIDE1 AUTO TOOL STATION RAISE SIDE2 AUTO TOOL STATION
SIDE1オートツールステーション下降 SIDE2オートツールステーション下降
LOWER SIDE1 AUTO TOOL STATION LOWER SIDE2 AUTO TOOL STATION
B2PCB13
SIDE1オートツールステーションシャッター閉じ SIDE2オートツールステーションシャッター閉じ
CLOSE SHUTTER
SIDE1 AUTO TOOL STATION
CLOSE SHUTTER
SIDE2 AUTO TOOL STATION
SIDE1オートツールステーションシャッター開き SIDE2オートツールステーションシャッター開き
OPEN SHUTTER
SIDE1 AUTO TOOL STATION
OPEN SHUTTER
SIDE2 AUTO TOOL STATION
a-2
MB R3
Xa-2
a-3
MB R3
Xa-3
a-4
MB R3
Xa-4
b-1
MB R3
Xb-1
B2PCB14
リモートI/O基板(4)
REMOTE I/O BOARD(4)
a-2
a-3
a-4
b-1
MB R4
Xa-2
MB R4
Xa-3
MB R4
Xa-4
MB R4
Xb-1
a-1
a-2
a-3
a-4
MB R3
Ya-1
MB R3
Ya-2
MB R3
Ya-3
MB R3
Ya-4
a-1
a-2
a-3
a-4
MB R4
Ya-1
MB R4
Ya-2
MB R4
Ya-3
MB R4
Ya-4
2B
(MB 28SOL2B)
2A
(MB 28SOL2A)
1B
(MB 28SOL1B)
1A
(MB 28SOL1A)
LS4
(MB 28LS4)
LS3
(MB 28LS3)
LS2
(MB 28LS2)
LS1
(MB 28LS1)
2B
(MB 29SOL2B)
2A
(MB 29SOL2A)
1B
(MB 29SOL1B)
1A
(MB 29SOL1A)
LS4
(MB 29LS4)
LS3
(MB 29LS3)
LS2
(MB 29LS2)
LS1
(MB 29LS1)
MB R3
Ya-4
MB R3
Ya-3
MB R3
Ya-2
MB R3
Ya-1
MB R3
Xb-1
MB R3
Xa-4
MB R3
Xa-3
MB R3
Xa-2
オプション
OPTION
OPTION
オプション
OPTION
オプション
OPTION
オプション
OPTION
オプション
OPTION
オプション
MB R4
Ya-4
MB R4
Ya-3
MB R4
Ya-2
MB R4
Ya-1
MB R4
Xa-2
MB R4
Xa-3
MB R4
Xa-4
MB R4
Xb-1
2EGXBA0263**
2EGXBA0264** 2EGXBA0264**
2EGXBA0263**
b0X361Gq
b0X361Gq
Downloaded at 2020/05/19 21:05:96 by 395B4578 DL#wIFD31dS
Downloaded at 2020/05/19 21:05:96 by 395B4578 DL#wIFD31dS

NAME
TITLE
DRAWING No.
機関接続図
CONNECTION DIAGRAM
2RGXBA006805
DYNA-HEAD
NOZZLE CHANGER/AUTO TOOL ST.(FOR TRAY-LT)
TYPE
AIMEXⅡ
34
79
FUJI SECRET
27
リモートI/O基板(3)
REMOTE I/O BOARD(3)
SIDE1オートツールステーション上昇端確認
SIDE1 TOOL STATION
UPPER LIMIT CHECK
LS1
(MA 28LS1)
a-2
MA R3 Xa-2
SIDE1オートツールステーション下降端確認
SIDE1 AUTO TOOL STATION
LOWER LIMIT CHECK
MA SIDE1 AUTO
TOOL ST.
CN1
AUTO TOOL ST.
CN1
LS2
(MA 28LS2)
a-3
2AGXMY0001**
2EGXBA0137**
MA R3 Xa-3
a-4
SIDE1オートツールステーションシャッター閉じ確認
SIDE1 AUTO TOOL STATION
SHUTTER CLOSE CHECK
LS3
(MA 28LS3)
MA R3 Xa-4
NZCHN
b-1
SIDE1オートツールステーションシャッター開き確認
MA R3 Xb-1
SIDE1 AUTO TOOL STATION
SHUTTER OPEN CHECK
2EGXMY0001**
LS4
(MA 28LS4)
ノズルセンサー基板
NOZZLE SENSOR BOARD
CN1
NZCN1
SIDE1 ノズルチェンジャー上昇端1確認
SENSOR1
SIDE1 NOZZLE CHANGER
UPPER LIMIT 1 CHECK
SIDE1 ノズルチェンジャー上昇1
3A
(25SOL1)
(25LS1)
SIDE1 NOZZLE CHANGER UP 1
SIDE1 ノズルチェンジャー上昇端2確認
SIDE1 ノズルチェンジャー下降1
3B
(25SOL2)
SENSOR2
SIDE1 NOZZLE CHANGER
UPPER LIMIT 2 CHECK
SIDE1 NOZZLE CHANGER DOWN 1
(25LS2)
SIDE1 ノズルチェンジャー下降端確認
SIDE1 ノズルチェンジャー上昇2
2A
(25SOL3)
SENSOR3
SIDE1 NOZZLE CHANGER
LOWER LIMIT CHECK
SIDE1 NOZZLE CHANGER UP 2
(25LS3)
SIDE1 ノズルチェンジャー下降2
2B
(25SOL4)
SIDE1 NOZZLE CHANGER DOWN 2
SIDE1 ノズルチェンジャー テーブルシャッター開確認
SENSOR4
SIDE1 NOZZLE CHANGER TABLE
SHUTTER OPEN CHECK
(25LS4)
SIDE1 ノズルチェンジャー テーブルシャッター開
SIDE1 NOZZLE CHANGER
TABLE SHUTTER OPEN
1A
(25SOL5)
SENSOR5
SIDE1 ノズルチェンジャー テーブルシャッター閉確認
SIDE1 NOZZLE CHANGER
TABLE SHUTTER CLOSE CHECK
a-1
1B
(25SOL6)
SIDE1 ノズルチェンジャー テーブルシャッター閉
SIDE1 NOZZLE CHANGER
TABLE SHUTTER CLOSE
(25LS5)
MA R3 Ya-1
MA SIDE1 AUTO
TOOL ST.
CN3
AUTO TOOL ST.
CN3
a-2
25PCB1
2EGXBA0138** 2AGXMY0002**
4A
(MA 28SOL1A)
SIDE1オートツールステーション上昇
MA R3 Ya-2
RAISE SIDE1 AUTO TOOL STATION
SIDE1 ノズルチェンジャー着座確認
21LS7
SIDE1 NOZZLE CHANGER
DOCKING CHECK
a-3
4B
(MA 28SOL1B)
SIDE1オートツールステーション下降
LOWER SIDE1 AUTO TOOL STATION
MA R3 Ya-3
(25LS6)
SIDE1オートツールステーションシャッター閉じ
CLOSE SHUTTER
SIDE1 AUTO TOOL STATION
a-4
5A
(MA 28SOL2A)
MA R3 Ya-4
A2PCB13
SIDE1オートツールステーションシャッター開き
OPEN SHUTTER
SIDE1 AUTO TOOL STATION
5B
(MA 28SOL2B)
モジュールA SIDE1
MODULE A SIDE1
:DC線(DC WIRING)
:シールド、通信線(SHIELD、COMMUNICATION WIRING)
:アース線(EARTH WIRING)
:AC、動力用配線(WIRING FOR AC&POWER)
:AC、動力用シールド配線(SHIELD WIRING FOR AC&POWER)
ノズルチェンジャー/オートツールステーションユニット(LT仕様)
NOZZLE CHANGER /AUTO TOOL STATION UNIT (LT SPEC.)
ノズルチェンジャー/オートツールSOL.ユニット(LT仕様)
NOZZLE CHANGER /AUTO TOOL SOL. UNIT (LT SPEC.)
b0X361Gq
b0X361Gq
Downloaded at 2020/05/19 21:05:96 by 395B4578 DL#wIFD31dS
Downloaded at 2020/05/19 21:05:96 by 395B4578 DL#wIFD31dS