2RGXBA020207ElectricalSchematic(AIMEXII) .pdf - 第277页
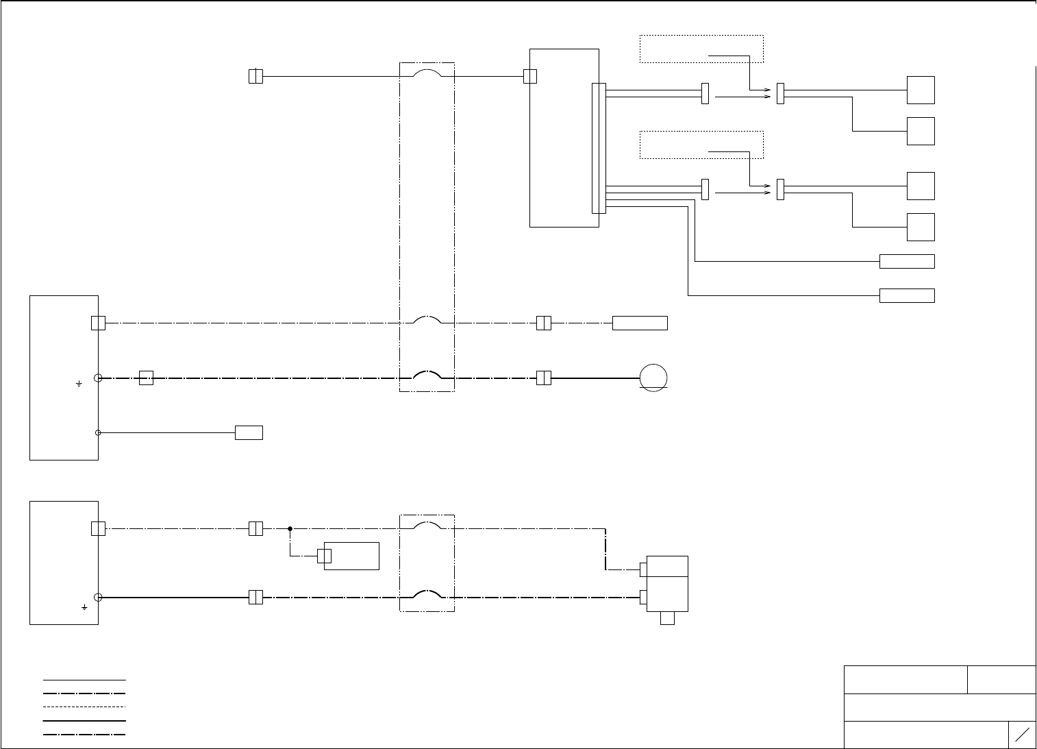
NAME T I T L E DRAWING No. 機関接続図 CONNECTION DIAGRAM 2 RGX BA 00 68 05 プレースヘッド PLACE HEAD TYPE AIMEXⅡ 5 5 79 FUJI SECRET 18 52 52 69 54 61 61 後側(SIDE2) R E A R S I D E ( S I D E 2 ) モジュールA : D C 線 ( D C W I R I N G ) M O …

NAME
TITLE
DRAWING No.
機関接続図
CONNECTION DIAGRAM
2RGXBA006805
プレースヘッド
PLACE HEAD
TYPE
AIMEXⅡ
54
79
FUJI SECRET
21
22
69
69
55
モジュールA
:DC線(DC WIRING)
MODULE A
:シールド、通信線(SHIELD、COMMUNICATION WIRING)
:アース線(EARTH WIRING)
:AC、動力用配線(WIRING FOR AC&POWER)
:AC、動力用シールド配線(SHIELD WIRING FOR AC&POWER)
Y1平型ケーブル X2平型ケーブル
Y1 FLAT CABLE X2 FLAT CABLE
MA MARK
CAMERA2
MA
Y2CN2
MA
X2CN2
RH6315* RH6335*
マークカメラ
TRIG
モジュールCPU BOX
MARK CAMERA
MODULE CPU BOX
リピーター
REPEATER
MA
X2CN1
RH6313* RH6333*
CH2 CAMERA
画像基板
フェライトコア
MA
REPEATER2
CH3
VISION BOARD
FERRITE CORE
マークカメラ光源
2EGMBA0611**
HEAD CH1 LED
フェライトコア
MA CPU2
HEAD
XH00810
SEIWA
E04SR301334
MA
REPEATER2
CH1
MARK
LED
FERRITE CORE
MA
X2CN3
MARK CAMERA
LAMP
PCB5 A24MCL1
RH6317* RH6337*
CH3
MA
REPEATER3
CH2
XH00810
SEIWA
E04SR301334
2EGXSA0014**
MA CPU2 MA REPEATER2
2AGXSA0008**
MA
X2CN12
2EGXSA0018**
HEAD CAM
CN-H4
ヘッド接続確認2
MA 24LS12
HEAD CONNECTION
CHECK 2
CN-H3
2EGXSA0030**
オプション(SIDE2サイドライト)
Y2平型ケーブル
MA EXCN-6
MA
Y2CN4
OPTION(SIDE2 SIDE LIGHT)
2EGXBA0147** Y2 FLAT CABLE
MA
X2CN4
RH6319*
MA R2 CN17
MA R4
CN1-2
ヘッド
HEAD
一体型サーボアンプ
CN-H2
リモートI/O基板
UNITED SERVO AMP
リモートI/O基板(4)
REMOTE I/O BOARD
MA
Y2CN5
MA
X2CN5
REMOTE I/O BOARD(4)
2EGXBA0232** RH6321*
PG2
MA SERVO
BOX2 PG2
2EGXBA0134**
CN17
CN1-1
MA R2
CN17
MA R4
CN1-1
CN1-2
MA
Y2CN6
MA
X2CN6 CN-H1
2EGXBA0105** 2EGXSA0022** 2EGXSA0002**
M2
A2PCB14
MA SERVO
BOX2 M2
CN22
MA R2
CN22
CN-H5
MA
Y2CN12
2EGXBA0106**
PG2
MA SERVO
BOX2 PG1
MA SERVO
BOX2
後側(SIDE2)
A2PCB12
2AGXSA0012** 2AGXSA0016**
REAR SIDE(SIDE2)
2EGXBA0153**
MA R4
CN1-1
OPTION
オプション
MA R2 CN17
MA R4
CN1-1
MA R4
CN1-2
2EGXBA0081**
MA R2
CN17
MA R4
CN1-2
b0X361Gq
b0X361Gq
Downloaded at 2020/05/19 21:05:96 by 395B4578 DL#wIFD31dS
Downloaded at 2020/05/19 21:05:96 by 395B4578 DL#wIFD31dS

NAME
TITLE
DRAWING No.
機関接続図
CONNECTION DIAGRAM
2RGXBA006805
プレースヘッド
PLACE HEAD
TYPE
AIMEXⅡ
55
79
FUJI SECRET
18
52
52
69
54
61
61
後側(SIDE2)
REAR SIDE(SIDE2)
モジュールA
:DC線(DC WIRING)
MODULE A
:シールド、通信線(SHIELD、COMMUNICATION WIRING)
:アース線(EARTH WIRING)
:AC、動力用配線(WIRING FOR AC&POWER)
:AC、動力用シールド配線(SHIELD WIRING FOR AC&POWER)
X2平型ケーブル
X2 FLAT CABLE
リモートI/O基板
REMOTE I/O BOARD
Y2平型ケーブル
Y2 FLAT CABLE
レーザー基板高さセンサアンプ
基板高さセンサ
SENSOR AMPLIFIER
FOR PANEL HEIGHT LASER PANEL HEIGHT SENSOR
MA
HS-CNC2
MA
Y2CN7
MA
X2CN7
MA
HS-CNA2
2EGXBA0071** 2AGXBA0028** 2AGXBA0032** 2EGXSA0006** 2EGXSA0010** 2AGXBA0032**
CN25 CN1
MA R2
CN25
CN1
A13AMP2 A13LS2
d-1
通信変換基板
MA R2
Yd-1
COMMUNICATION
CONVERSION BOARD
d-2 CN3 CN1
MA R2
Yd-2
A2PCB12
2AGXSA0012**
2AGXSA0016**
2EGXBA0075**
CN2
A2_UART3
A2PCB2
OPTION(PANEL HEIGHT SENSOR)
オプション(基板高さセンサ)
オプション(基板高さセンサ)
OPTION(PANEL HEIGHT SENSOR)
コントロールBOX
CONTROL BOX
MA
Y1CN7
インターフェース基板
INTERFACE BOARD
2EGXBA0153**
ACN22
I/F
ACN22
M1PCB1
コネクタ基板
CONNECTOR BOARD
CN11
MA CNT
CN11
AM2PCB1
MA 2ロボット仕様
MA
Y1CN7
2EGMBA0338** MA 2ROBOT Spc.
MA 1ロボット仕様
MA 1ROBOT Spc.
MA
Y1CN7
オプション(SIDE1サイドライト)
MA
Y1CN4
MA
Y1CN4
OPTION(SIDE1 SIDE LIGHT)
MA R1 CN17
MA R3
CN1-2
リモートI/O基板
REMOTE I/O BOARD
CN22
MA R1 CN22
A2PCB11
b0X361Gq
b0X361Gq
Downloaded at 2020/05/19 21:05:96 by 395B4578 DL#wIFD31dS
Downloaded at 2020/05/19 21:05:96 by 395B4578 DL#wIFD31dS

NAME
TITLE
DRAWING No.
機関接続図
CONNECTION DIAGRAM
2RGXBA006805
プレースヘッド
PLACE HEAD
TYPE
AIMEXⅡ
56
79
FUJI SECRET
51
72
76
76
モジュールB 2ロボット仕様
リニアスケール制御基板
MODULE B 2ROBOT Spc.
LINEAR SCALE
CONTROL BOARD
Y2平型ケーブル
Y2 FLAT CABLE
FAN1
MB
Y1CN8
MB SIDE1
FAN1,2
RH6292*
2EGMBA0596** 2AGXSA0019**
Y軸モータ冷却ファン1
CN1
Y AXIS MOTOR
COOLING FAN 1
MB SCALE
PCB1 CN1
FAN2
CN6
Y軸モータ冷却ファン2
Y AXIS MOTOR
COOLING FAN 2
MB SCALE
PCB1 CN6
FAN3
MB SIDE1
FAN3,4
2AGXSA0020**
Y軸モータ冷却ファン3
B12PCB1
Y AXIS MOTOR
COOLING FAN 3
FAN4
Y軸モータ冷却ファン4
Y AXIS MOTOR
COOLING FAN 4
Yモータ温度確認1
R1
Y AXIS TEMPERATURE
CHECK 1
Y1軸サーボアンプ
Y1 AXIS SERVO AMP
Yモータ温度確認2
R2
Y AXIS TEMPERATURE
CHECK 2
MB
Y1 SCALE
RH6296*
Y1軸リニアスケール
CN2 MB 12LSI1
Y1 LINEAR SCALE
MB Y1SA
CN2
フェライトコア
MB 12M1
FERRITE CORE
MB
12M1
2EGMBA0092**
Y1軸サーボモーター
U,V
W
M
Y1 AXIS MOTOR
H3019E
TAKEUCHI
SFT72-SNLCB-026K
2AGXSA0013**
2EGMBA0590**
Y軸回生抵抗
B1,B2 R
Y AXIS
RESISTOR
MB Y1SA
一体型サーボアンプ
UNITED SERVO AMP
Y1平型ケーブル
Y1 FLAT CABLE
MB
Y1CN10
2EGXBA0216** RH6276*
PGX
11SA
MB SERVO
BOX1 11SA
X1軸サーボモータ
X1 AXIS MOTOR
BACKUP
BAT
MB X1
-BAT
MB
Y1CN9
2EGXBA0215** RH6274*
TB
MB 11M1
MB SERVO
BOX1 TB
前側(SIDE1)
2AGXSA0009**
FRONT SIDE(SIDE1)
MB SERVO BOX1
:DC線(DC WIRING)
:シールド、通信線(SHIELD、COMMUNICATION WIRING)
:アース線(EARTH WIRING)
:AC、動力用配線(WIRING FOR AC&POWER)
:AC、動力用シールド配線(SHIELD WIRING FOR AC&POWER)
オプション(コプラナリティ仕様)
OPTION(COPRANALITY Spc.)
オプション(コプラナリティ仕様)
OPTION(COPRANALITY Spc.)
MB SIDE1
FAN1,2
MB SIDE1
FAN3,4
b0X361Gq
b0X361Gq
Downloaded at 2020/05/19 21:05:96 by 395B4578 DL#wIFD31dS
Downloaded at 2020/05/19 21:05:96 by 395B4578 DL#wIFD31dS