CX-1_使用说明书.pdf - 第38页
第 1 部 基本编 第 1 章 设备概要 (2)主要元件的激光校准测定位置 方形芯片 (元件上下底面的中间) 激光校准测定位置 (元件的中心) 模板部 (距元件上底面 0.25mm 的位置) 激光校准测定位置 (元件下底面与脚根部) 0.25 (元件下底面与脚根部) 激光校准测定位置 激光校准测定位置 激光校准测定位置 圆筒形芯片 SOT SOP·TSOP SOJ 1-18

第 1 部 基本编 第 1 章 设备概要
1-17
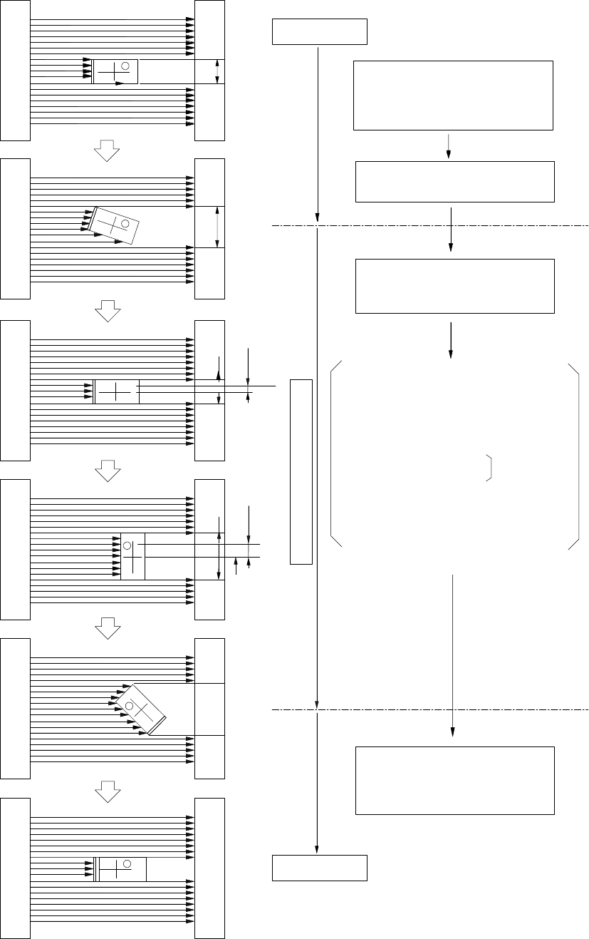
(1) 激光校准定心流程
A
D
d X
B
C
d Y
E
校正
校正
校正位置偏移 (dX、dY)
角度偏移(dθ) 后
进行贴片
(+)旋转
激光校准测定
(+)旋转
因已知吸嘴中心,故可从与元件中心
的差值,得知
Y方向的偏移 dX
X方向的偏移 dy
此外还可根据③或④的θ马达的移
位传感器得知角度偏移值 dθ。
(+)旋转
(元件中心)
(吸嘴中心)
寻找测量过程中阴影宽度最小的③
④。
吸取元件
按(+)方向旋转θ轴,
预载
通过 Z 轴驱动吸取元件,使元件符
合激光校准高度
开始用激光测量校准
然后按(-)方向旋转θ轴
(预载)
①
(-)旋转
(预载)
②
③
④
⑤
⑥
贴片

第 1 部 基本编 第 1 章 设备概要
(2)主要元件的激光校准测定位置
方形芯片
(元件上下底面的中间)
激光校准测定位置
(元件的中心)
模板部
(距元件上底面 0.25mm 的位置)
激光校准测定位置
(元件下底面与脚根部)
0.25
(元件下底面与脚根部)
激光校准测定位置
激光校准测定位置
激光校准测定位置
圆筒形芯片
SOT
SOP·TSOP
SOJ
1-18

第 1 部 基本编 第 1 章 设备概要
QFP·BQFP
0.45
0.45
(模部的下底面与脚跟部之间)
电解电容
激光校准测定位置
PLCC
(距元件下底面 0.35mm 的位置)
激光校准测定位置
模部
(模部的下底面与脚跟部之间)
激光校准测定位置
1-19