Smart Graphical User Interface (SmartG) Overview_rev1.pdf - 第135页
Copyright © ViT rox All Rights Reserved . Merge Database 135 Figure 122: Merge the current database into selected database Figure 123: Confirmation Message

Copyright © ViTrox All Rights Reserved.
Merge Database
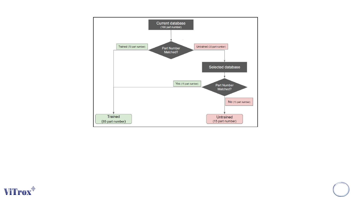
Merge Database is used to merge the database of current database and the selected database. When merging
databases, the current database becomes the base database. If there is an untrained reference designator in the
current database matches the selected database, it merged into the current database.
Note: Merge database feature works on the device type and eOCV in dat file
134
Figure 121: Flow Chart of merge database

Copyright © ViTrox All Rights Reserved.
Merge Database
135
Figure 122: Merge the current database into selected database Figure 123: Confirmation Message

Copyright © ViTrox All Rights Reserved.
Golden Database
Golden database is originally supplied by ViTrox Service and Support Team that contains a comprehensive list for
standard trained algorithms. Golden database is located at c:\cpi\data folder known as PostGoldendatabase.datj.
The figure above shows a newly created database with golden database. When entering an algorithm trainer, the
algorithm tab shows the device type from the golden database.
136
Figure 124: Including golden database