2OM-1088-002.pdf - 第468页
Tg0699-PM-D2 Screen Holder Pulse Motor 0207-001-(M782WF---0002) Chapter 3 3-52 Screen Holder Pulse Motor White Violet Red Blue Black Brown Green Y ellow Screen Y -Axis Pulse Motor Origin Limit (+) Limit (-) Rotational Or…

Tg0699-PM-D2
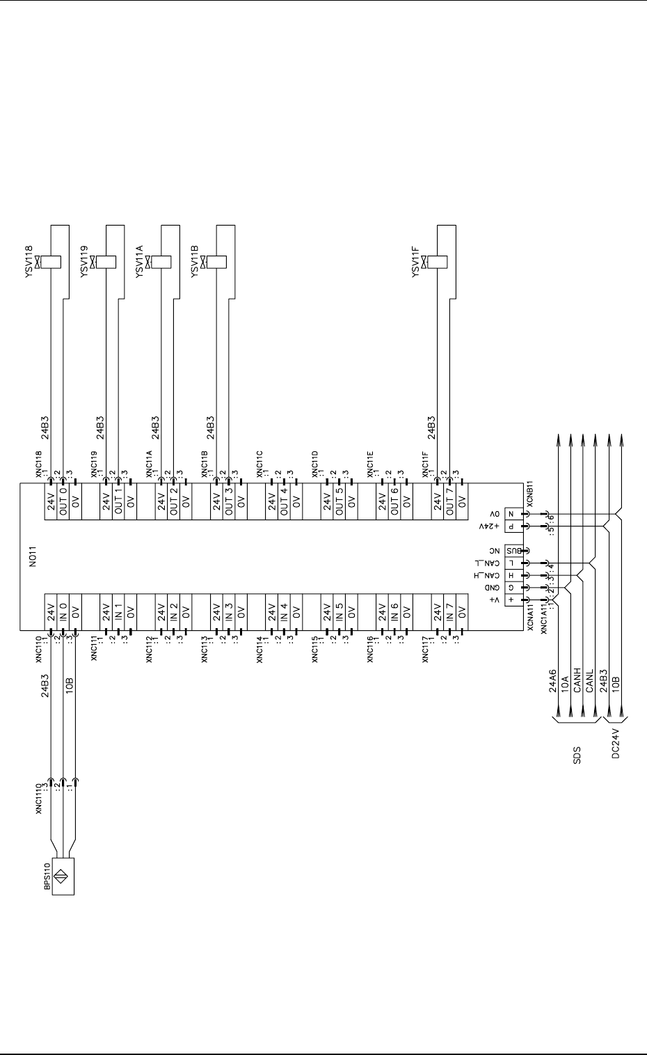
Screen Holder I/O
0207-001-(M782WF---0001) Chapter 3 3-51
Screen Holder I/O
Brown
Black
Blue
Bus
Screen Brake
Screen Top Positioning
Output Side
Screen Top Positioning
Return Side
Screen Horizontal Positioning
Output Side
Screen Horizontal Positioning
Return Side
Screen Horizontal Positioning
Front End

Tg0699-PM-D2
Screen Holder Pulse Motor
0207-001-(M782WF---0002) Chapter 3 3-52
Screen Holder Pulse Motor
White
Violet
Red
Blue
Black
Brown
Green
Yellow
Screen Y-Axis
Pulse Motor
Origin
Limit (+)
Limit (-)
Rotational Origin
Bus

Tg0699-PM-D2
Squeegee Head I/O
0207-001-(M782WFA--0001) Chapter 3 3-53
Squeegee Head I/O
Brown
Black
Blue
Brown
Black
Blue
Brown
Black
Blue
Brown
Black
Blue
Brown
Black
Blue
Orange
Front Squeegee Up/Down
Middle
Front Squeegee Up/Down
Upper Limit
Rear Squeegee Up/Down
Upper Limit
Rear Squeegee Up/Down
Middle
Paste Height Detection
Bus
Front Squeegee Up/Down
Down Movement
Rear Squeegee Up/Down
Down Movement
Lighting for Screen Recognition
Lighting for Screen Recognition (Ring)