2OM-1088-002.pdf - 第469页
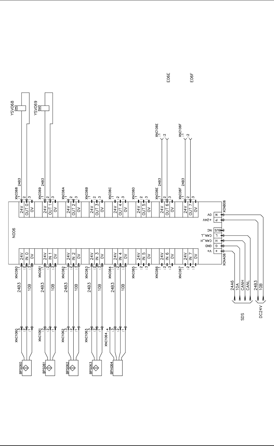
Tg0699-PM-D2 Squeegee Head I/O 0207-001-(M782WF A--0001) Chapter 3 3-53 Squeegee Head I/O Brown Black Blue Brown Black Blue Brown Black Blue Brown Black Blue Brown Black Blue Orange Front Squeegee Up/Down Middle Front Sq…

Tg0699-PM-D2
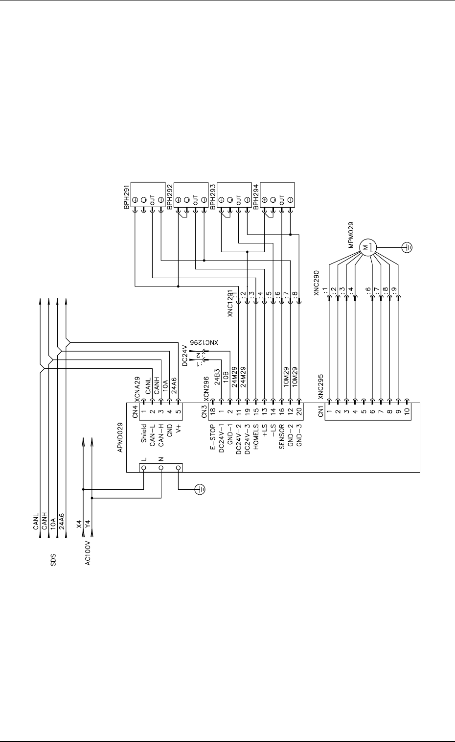
Screen Holder Pulse Motor
0207-001-(M782WF---0002) Chapter 3 3-52
Screen Holder Pulse Motor
White
Violet
Red
Blue
Black
Brown
Green
Yellow
Screen Y-Axis
Pulse Motor
Origin
Limit (+)
Limit (-)
Rotational Origin
Bus

Tg0699-PM-D2
Squeegee Head I/O
0207-001-(M782WFA--0001) Chapter 3 3-53
Squeegee Head I/O
Brown
Black
Blue
Brown
Black
Blue
Brown
Black
Blue
Brown
Black
Blue
Brown
Black
Blue
Orange
Front Squeegee Up/Down
Middle
Front Squeegee Up/Down
Upper Limit
Rear Squeegee Up/Down
Upper Limit
Rear Squeegee Up/Down
Middle
Paste Height Detection
Bus
Front Squeegee Up/Down
Down Movement
Rear Squeegee Up/Down
Down Movement
Lighting for Screen Recognition
Lighting for Screen Recognition (Ring)

Tg0699-PM-D2
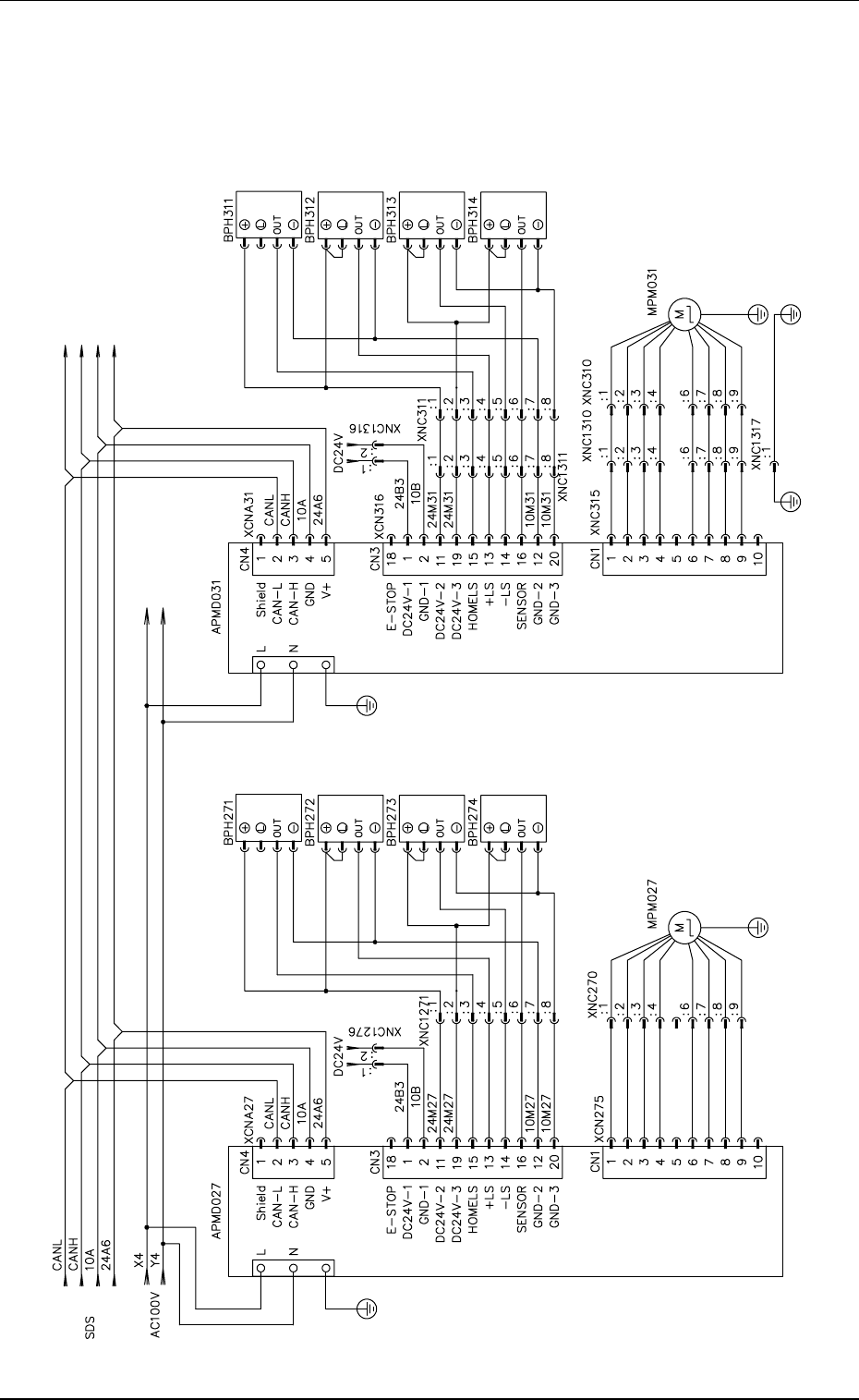
Squeegee Head Section Pulse Motor
0207-001-(M782WFA--0002) Chapter 3 3-54
Squeegee Head Section Pulse Motor
Bus
White
Violet
Red
Blue
Black
Brown
Green
Yellow
Screen Recognition X-Axis
Pulse Motor
Origin
Limit (+)
Limit (-)
Rotational Origin
White
Violet
Red
Blue
Black
Brown
Green
Yellow
Squeegee Driving Axis
Pulse Motor
Origin
Limit (+)
Limit (-)
Rotational Origin