2OM-1088-002.pdf - 第483页
Tg0699-PM-D2 Power Circuit Diagram 1 0207-001-(M782WRE--0001) Chapter 3 3-67 Power Circuit Diagram 1 V acuum Pump Lightning Surge Absorber T able Z-Axis Servo Power Supply Relay Power Supply Sensor Power Supply

Tg0699-PM-D2
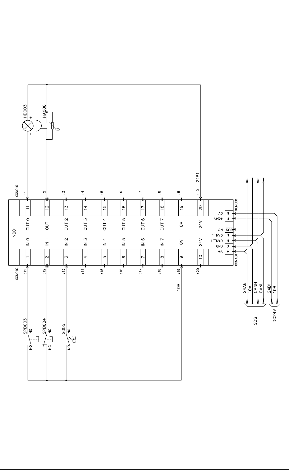
Operation Panel I/O
0207-001-(M782WRD--0001) Chapter 3 3-66
Operation Panel I/O
Bus
START
STOP
OPERATION/SET UP
Buzzer
START Indicato
r

Tg0699-PM-D2
Power Circuit Diagram 1
0207-001-(M782WRE--0001) Chapter 3 3-67
Power Circuit Diagram 1
Vacuum Pump
Lightning Surge Absorber
Table Z-Axis
Servo Power Supply
Relay Power Supply
Sensor Power Supply

Tg0699-PM-D2
Power Circuit Diagram 2
0207-001-(M782WRE--0002) Chapter 3 3-68
Power Circuit Diagram 2
Lighting SW
Power Supply
to Console
Lighting for
Operation
Power Supply
to Panel Computer
Power Supply
to Interface
Interface Fan 1
Interface Fan 2
Interface Fan 3
Vacuum Pump Driving
Table Main Circuit
Power Supply
to Pulse Motor
Power Supply
to Conveyor
Power Supply
to Cleaning Section