2OM-1088-002.pdf - 第486页

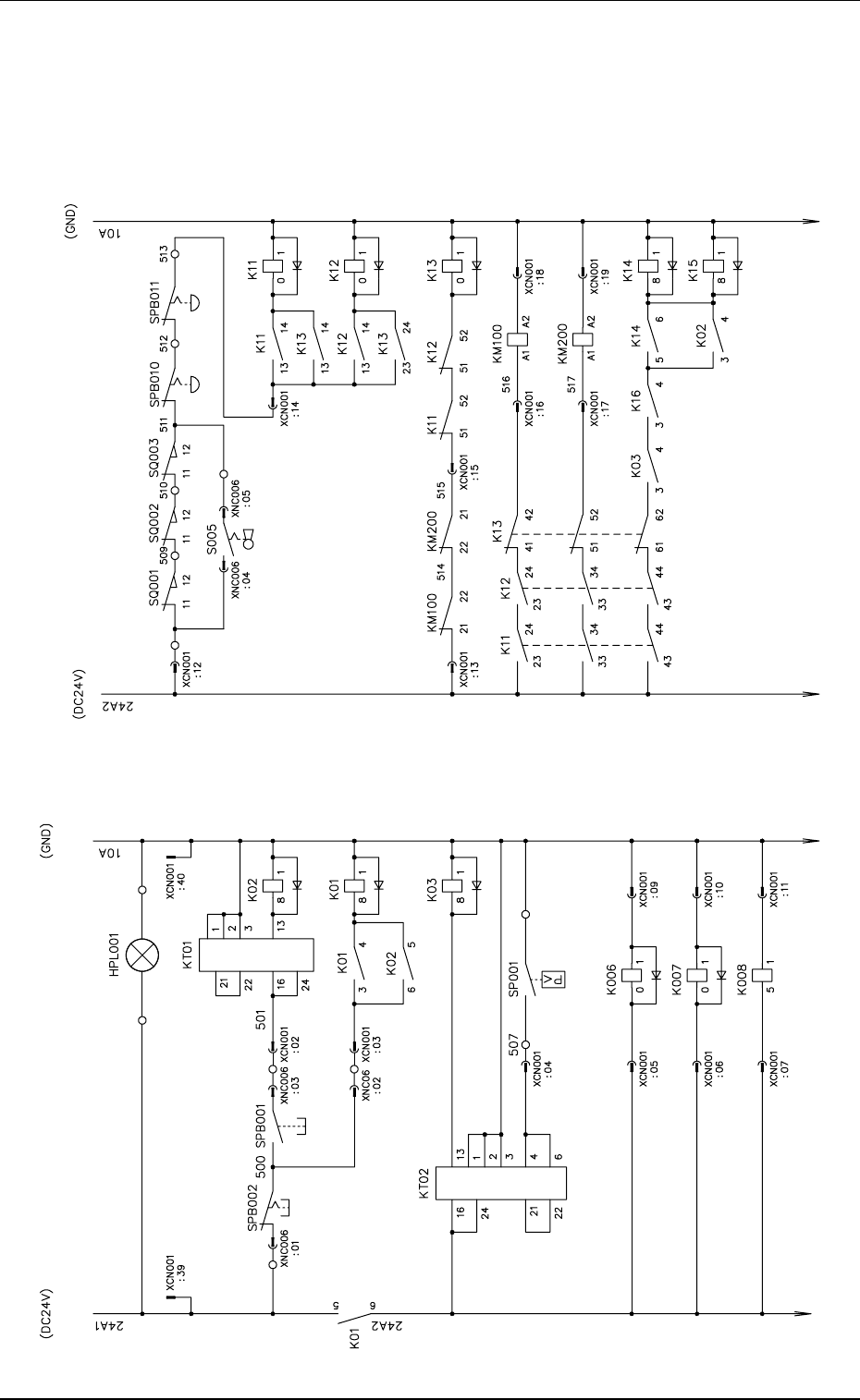
Tg0699-PM-D2 Relay Circuit Diagram 1 0207-001-(M782WRG--0001) Chapter 3 3-70 Relay Circuit Diagram 1 Power OFF Power ON Air Pressure Detection Power Indicator Power ON Delay Power Supply Air Pressure Drop Monitor 200 V A…

100%1 / 491
Tg0699-PM-D2
0207-001-(M782WRF--1003) Chapter 3 3-69
Mechanical Distribution Section 3
Mechanical Distribution Section 3
Control Box
Recognition
P.E.C. Recognition Section
P.E.C.
Recognition
X-Axis
Screen
Recognition
X-Axis
Squeegee Head Section
Driver 2 Section
Green/Yellow
Green/Yellow
Green
/Yellow
Squeegee
Driving Axis
Screen
Y-Axis
P. E .C .
Recognition
Y-Axis
White Black
White
Red
Gray Black
Utility Section
Vacuum Pump
Section
Cleaning Section
Power Supply Section
Gray
Yellow
Orange
White
Gray
Yellow
Orange
White
Gray
Yellow
Orange
White
White
White
Orange
Orange
Yellow
Yellow
Gray
Gray
Operation Panel Section
Relay Sequence
Section
Red
Orange
Green
Yellow
Tower Light
Air Pressure
Detection
Attachment of
Two Ferrite Cores
Connector No. Connector No.
23640:Camera Cable(SHC-01109-1)
23640:Camera Cable(SHC-01109-1)
Attached Cable
Connector No.
Tg0699-PM-D2
Relay Circuit Diagram 1
0207-001-(M782WRG--0001) Chapter 3 3-70
Relay Circuit Diagram 1
Power OFF
Power ON
Air Pressure Detection
Power Indicator
Power ON Delay
Power Supply
Air Pressure
Drop Monitor
200 V AC Control
Power Supply
100 V AC Control
Power Supply
SDS Bus
Power Supply
Safety Door
(Front Side)
Safety Door
(Rear Side)
Safety Door
(Cleaning Section)
OPERATION/SET UP
Air Pressure
Monitor
CB Alarm
Monitor
Power ON Delay
Safety Relay 1
Safety Relay 2
Safety Relay 3
100 V AC Power Supply
200 V AC Power Supply
Load Power Monitor 1
Load Power Monitor 2
Emergency Stop
(Front Side)
Emergency Stop
(Rear Side)
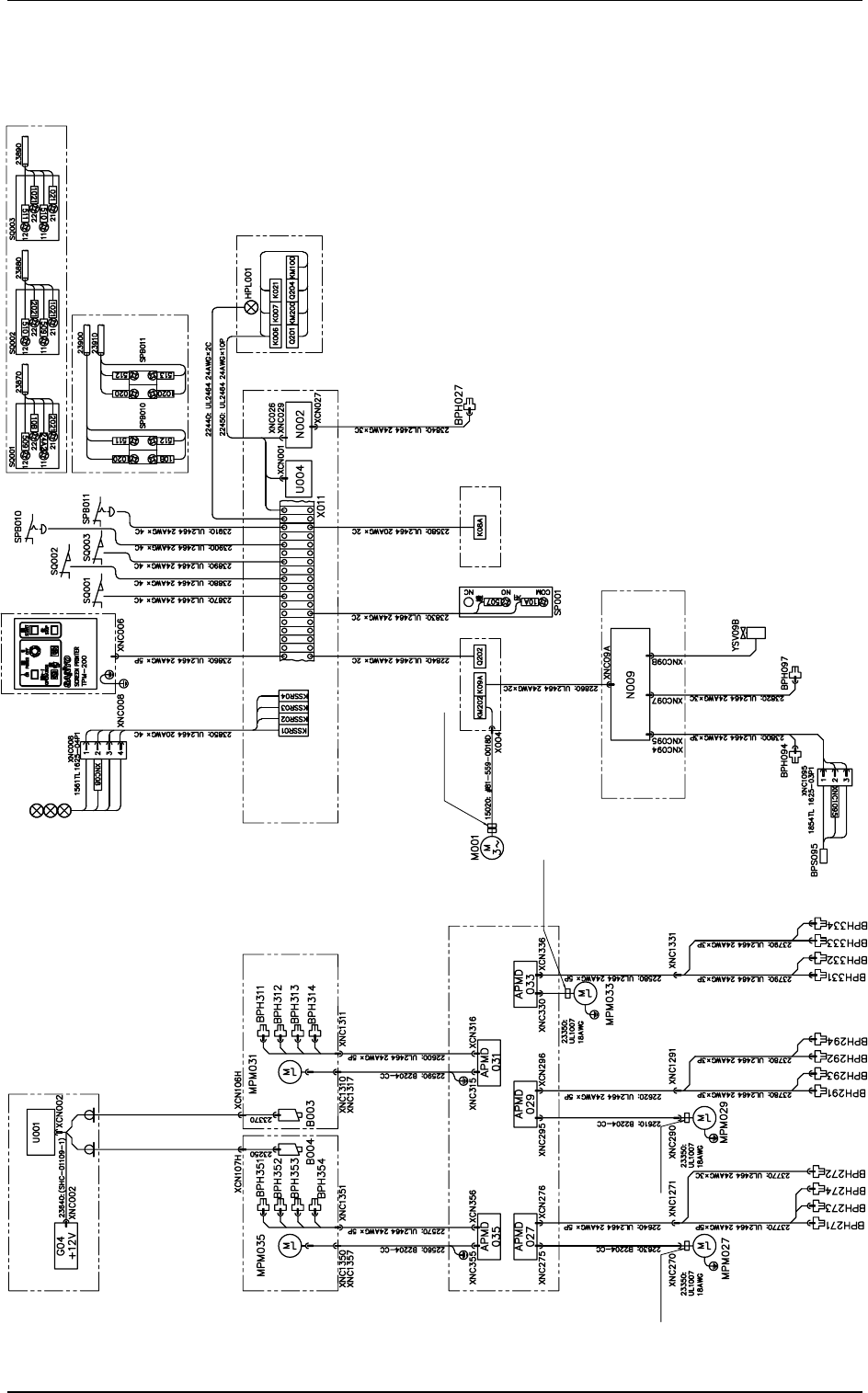
Tg0699-PM-D2
Relay Circuit Diagram 2
0207-001-(M782WRG--0002) Chapter 3 3-71
Relay Circuit Diagram 2
Transformer
SCB
Transformer
PCB
Table
Z-Axis CB
Vacuum Pump CB
CB Alarm Monitor
Load Power ON
Power Supply
for Loads 100V AC
Full Load Power Monitor
Red
Yellow
Red Green
Orange
Green
Tower Light, Red
Tower Light, Yello
w
Tower Light, Green
Power ON Indicator