GL541操作手册.pdf - 第68页
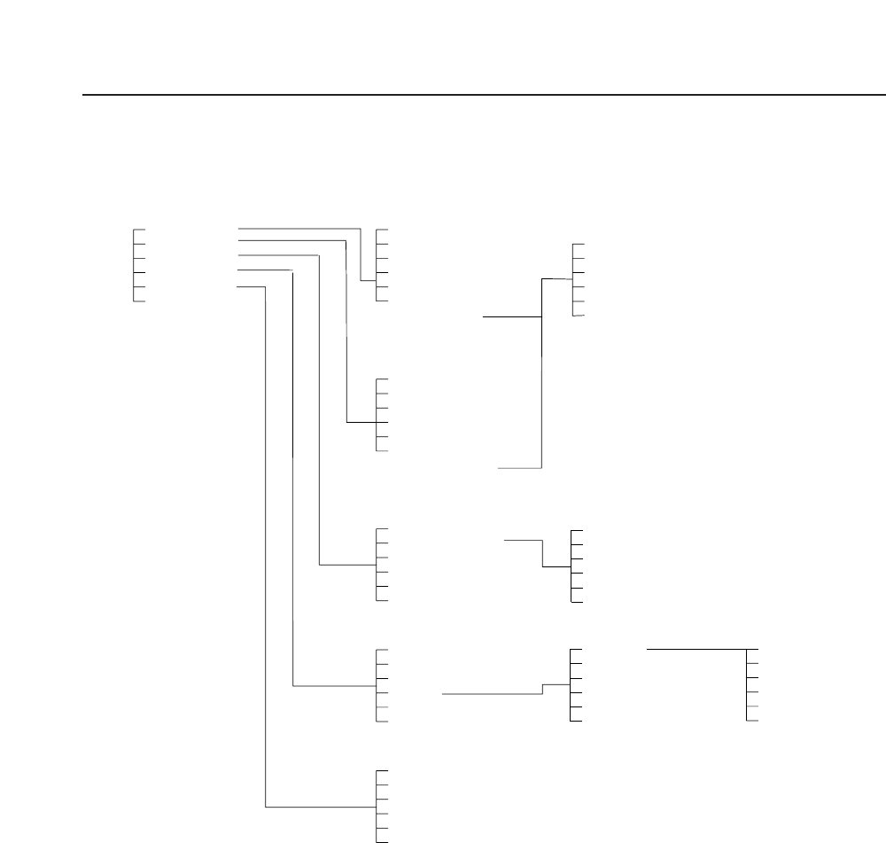
GL-541E Operation Part 3 3 - 2 V ersion 2.0 Chapter 1 Command Hierarchy G I / O VISION (522) GLUE NEEDLE MEMORY (DBG) RETURN SEQUENCER OPLINK SERVO 1 SERVO 2 RETURN ▼ RETURN RETURN SET DATA RETURN NOW POS DEFAULT POS RET…

GL-541E Operation
Part 3
3 - 1
Version 2.0
Chapter 1 Command Hierarchy
CLEAR OFF
AUTO
AUTO
STEP
LOADER
PROGRAM
SET
RETURN
SEQ.NO
MODE
RETURN
✩ START SW
CHANGEOVER (Only available with HELPS)
S STOP
SEQ.NO
MODE
RETURN
✩ START SW
UNLOAD PCB
LOAD PCB
LOAD PSTN
RETURN
CHANGE
QTY. SET
QTY. CLEAR
SKIP
RETURN
STATUS ➞ 510
MANUAL ➞ 520
PROPER ➞ 530
SERVO ➞ 540
RETURN
000
100
200
300
400
500
UNLOAD PCB
LOAD PCB
LIFTER▲ / LIFTER▼
LOCK / UNLOCK
PIN▲ / PIN▼
RETURN
BLOCK
RETURN
440
+ PAGE
- PAGE
RETURN
441
1. Command Hierarchy

GL-541E Operation
Part 3
3 - 2
Version 2.0
Chapter 1 Command Hierarchy
G
I / O
VISION (522)
GLUE
NEEDLE
MEMORY (DBG)
RETURN
SEQUENCER
OPLINK
SERVO 1
SERVO 2
RETURN
▼
RETURN
RETURN
SET DATA
RETURN
NOW POS
DEFAULT POS
RETURN
Z 1
Z 2
Z 3
RETURN
520 521
523
524
Z 1
Z 2
Z 3
RETURN
OK
RETURN
REMOTE
SET
523-1
IN
OUT
+PAGE
-PAGE
▲
▼
ON / OFF
RETURN
▲
SET
RETURN
523-2
523 -2-1~3
✩START SW
521-1
521-1-2
CELL STAT
E PASS
PASS
GLUCHK
LINE
RETURN
LMS (Only available with HELPS)
RETURN
CODE READ
ADJ TEST
RETURN
POSITION 1
POSITION 2
OFFSET
TARGET
RETURN
READER 1
READER 2
RETURN
510
515
515-2
515-2-4
515-2-3
MCS
INITIALIZE
+PAGE
-PAGE
▲
▼
RETURN
521-1-1
UNIT
ACTIVE CELL
PASSIVE CELL
515-2-1

GL-541E Operation
Part 3
3 - 3
Version 2.0
Chapter 1 Command Hierarchy
<<<<<
BUFFER IMG
TRACE
ADJUST
VISION TEST
RETURN
REINSPECT
SEL BUF IMG
DISPLAY
RETURN
▼
ON / OFF
CLEAR
RETURN
SET DATA
▲
▼
RETURN
ZOOM IN
ZOOM OUY
SCROLL
RETURN
CHECK IMG
RETURN
522
522-1
522-14-4
522-3
522-3
F MARK
B MARK
RETURN
DSP REAL-IMG
TRACE
>>>>>
522-2
▲
▼
ZOOM IN
ZOOM OUT
SCROLL
RETURN
▲
SET DATA
RETURN
522-4
522-4-2
522-11
522-14
ON / OFF
CLEAR
RETURN
522-3-1
<<<<<
>>>>>
▲
▼
STEP
RETURN
522-3-1-3-4
GET ACQ
ACQUIRED IMG
RETURN
522-421, 424
▲
▼
ON / OFF
CLEAR
RETURN
522-422
TRACE
FORM DSPLY
DSP REAL-IMG
VP. EXE
RETURN
✩ START SW
522-425
SET DATA
LEVEL SET
SET SIZE
DSP REAL-IMG
VP. EXE
RETURN
522-34
RETURN
✩ START SW
522-435
RETURN
522-431. 434
RETURN
✩ START switch is enabled.