CAN Bus Workshop_Version 03__ 06_2008_DE.pdf - 第38页
1 - 12 S tudent Guide CAN BUS Wor kshop 2 Kommu nikation und S teuerung Ausg abe 06/2 008 12 2.2.3 CAN Bus Struktur Siplac e X4I Hinweis: Mit der SW70x gib t es n ur noch ein en S tationsrechner , welc her die S teuer un…

1 - 11
Student Guide CAN BUS Workshop
Ausgabe 06/2008 2 Kommunikation und Steuerung
11
2.2.2 CAN-Bus Struktur SiplaceX4
Hinweis: Bei SIPLACE X-Maschinen ist der Maschinencontroller ein Box PC. In diesem befindet
sich die COM-Baugruppe.
Bei Maschinen ab ca. 2008 entfällt die Beleuchtungsteuerung, da diese in die stationären Kame-
ras ab Version 04 integriert ist. Die Ansteuerung des PPWs und die Überwachung der Sensoren
erfolgt über den CAN-Knoten. Somit ist der PPW wieder im CAN-Bus eingebunden.
Der Bestückautomat SIPLACE X4 verwendet ein Bussystem mit einer Datenübertragungsge-
schwindigkeit von 1 Mbit/s. Das CAN-Bus-System beginnt an der Kommunikationsbaugruppe und
ist in 2 Pfade unterteilt. Jeder Pfad endet mit einem 120 Ohm Abschlusswiderstand an der Kopf-
platine des jeweiligen Bestückkopfes.
Abb. 2.2 - 1 Gesamtübersicht CAN-Bus Struktur X4

1 - 12
Student Guide CAN BUS Workshop
2 Kommunikation und Steuerung Ausgabe 06/2008
12
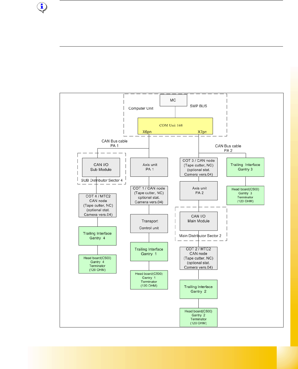
2.2.3 CAN Bus Struktur Siplace X4I
Hinweis: Mit der SW70x gibt es nur noch einen Stationsrechner, welcher die Steuerung der ge-
samten Maschine übernimmt.
Der Bestückautomat SIPLACE X4 verwendet ein Bussystem mit einer Datenübertragungsge-
schwindigkeit von 1 Mbit/s. Das CAN-Bus-System beginnt an der Kommunikationsbaugruppe und
ist in 2 Pfade unterteilt. Jeder Pfad endet mit einem 120 Ohm Abschlusswiderstand an der Kopf-
platine des jeweiligen Bestückkopfes.
Abb. 2.2 - 2 Gesamtübersicht CAN-Bus Struktur X4I

1 - 13
Student Guide CAN BUS Workshop
Ausgabe 06/2008 2 Kommunikation und Steuerung
13
2.2.4 CAN-Bus Struktur SiplaceX3
Der Bestückautomat SIPLACE X3 verwendet ein Bussystem mit einer Datenübertragungs-
geschwindigkeit von 1 Mbit/s. Das CAN-Bus-System beginnt an der Kommunikationsbaugruppe
und ist in 2 Pfade unterteilt. Jeder Pfad endet mit einem 120 Ohm Abschlusswiderstand an der
Kopfplatine des jeweiligen Bestückkopfes.
Abb. 2.2 - 3 Gesamtübersicht CAN-Bus Struktur X3
Hinweis: Wenn ein Twin Kopf installiert ist, muss der Schalter für den Abschlußwiderstand auf der
Kopfplatine (C500) auf OFF stehen. 2
Hinweis SW 605: Ab der SW 605 wird der WPC4 als Option an der X2 und X3 angeboten. Diese
Option erfordert das neue "Interface 1-Wire CAN2". Der WPC wird dann über den CAN2 gesteu-
ert.