KE2040取扱説明書Ver.2.01和文Rev.04.pdf - 第441页
7 – 14 (4) 実行モード 各生産モードの実行には,実行モードが2種類用意されています。 NO 実行モード 内容 1 連続 生産が終了するまで, またはポ ーズ時に<STOP>スイッチを押して生産を中断する まで連続で基板を生産します。 2 ステップ 移動の筋目でポーズ状態となります。 ポーズする場所 1 部品吸着位置へ移動後 2 搭載位置へ移動後 3 バッドマーク位置へ移動後 4 フィデューシャル位置へ移動後 5 部品廃棄位…

7 – 13
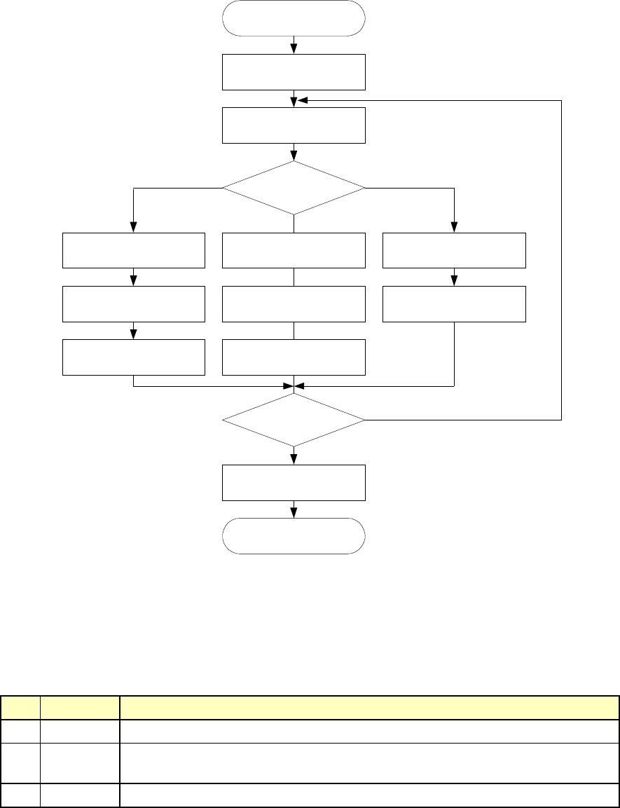
(2) 生産開始までの概略フロー
START
生産条件を選択
終了
実行モード?
生産条件設定
部品数設定
基板生産
空打
空打条件設定試打条件設定
部品数設定
試打
終了か?
実行モード指定
END
空打試打
基板生産
N
Y
図
図図
図 7-2-1
生産概略フロー
生産概略フロー生産概略フロー
生産概略フロー
(3) 生産モード
生産には,次の3つの生産モードがあります。
NO 生産モード 内容
1 基板生産 生産枚数を指定し,基板を実際に生産するモード。
2 試打 基板生産実行前に,部品を限定し試打を行い搭載カメラ追尾機能を使用し搭載の良否を
判定し不良であればティーチングし調整できるモード。
3 空打 部品を使用せず吸着搭載の動きを確認するモード。
基板生産,試打,空打にはそれぞれ生産条件,試打条件,空打条件が設定できます。

7 – 14
(4) 実行モード
各生産モードの実行には,実行モードが2種類用意されています。
NO 実行モード 内容
1 連続 生産が終了するまで,またはポーズ時に<STOP>スイッチを押して生産を中断する
まで連続で基板を生産します。
2 ステップ 移動の筋目でポーズ状態となります。
ポーズする場所
1 部品吸着位置へ移動後
2 搭載位置へ移動後
3 バッドマーク位置へ移動後
4 フィデューシャル位置へ移動後
5 部品廃棄位置へ移動後
6 その他XY移動完了後
再開は,<START>スイッチで行います。
連続の場合でも<STOP>スイッチを1回押して一時停止状態に移行します。
(5) 生産起動時は生産条件ダイアログで設定した内容・操作オプションで設定されている内容が表示
されます。
生産起動時の画面を図 7-2-2 で示します。
図
図図
図 7-2-2
生産条件画面(生産開始前表示画面)
生産条件画面(生産開始前表示画面)生産条件画面(生産開始前表示画面)
生産条件画面(生産開始前表示画面)

7 – 15
7-2-1. 基板生産
基板生産基板生産
基板生産
メニューバーの [生産条件−基板生産] を選択すると,基板生産の生産条件設定ダイアログが表示さ
れます。
図 7-2-1-1 を表示します。
図
図図
図 7-2-1-1
生産起動時(基板生産条件ダイアログ)
生産起動時(基板生産条件ダイアログ)生産起動時(基板生産条件ダイアログ)
生産起動時(基板生産条件ダイアログ)
7-2-1-1. 基板生産条件
基板生産条件基板生産条件
基板生産条件
(1) 設定項目
NO 項目 内容
1 設定項目切替 基板生産条件ダイアログ・試打ダイアログ・空打ダイアログの切替えが行えます。
2 生産基板枚数 生産を行う基板枚数を設定します。
3 シーケンス 搭載シーケンスを入力順か最適化順かを選択します。
4 実行モード 連続生産かステップ動作かを選択します。
5 ステップNO 搭載するデータの範囲を開始行番号と終了行番号で指定します。
搭載データの入力順で指定します。
シーケンスが最適化順のときは、入力できません。
6 搭載オフセット 全搭載位置の一括オフセットを指定します。本オフセットが搭載位置に加算され搭
載されます。
7 再開位置 生産スタート後の初回搬入時の基板に対して有効です。搭載を開始する回路と搭載
番号を指定します。
何らかの支障で搭載中の基板生産を中断した場合,本項目を設定することにより生
産を続行します。
部品を途中まで搭載して中断した基板に対して,残り分の部品を搭載する場合に有
効となります。
基準ピン補正の項は,操作オプションで設定した状態を表示するのみで,ここでは変更できません。