KE2040取扱説明書Ver.2.01和文Rev.04.pdf - 第784页
14 - 3 14-2-2. 配管及び継手 配管及び継手 配管及び継手 配管及び継手 エアー漏れのないことを確認して下さい。 危険 危険 危険 危険 不意の起動による事故を防ぐため,電源を切ってから行って下さい。 14-2-3. 各ユニットエアーシリンダ 各ユニットエアーシリンダ 各ユニットエアーシリンダ 各ユニットエアーシリンダ 本体の電源を投入しマシンセットアップ項目を選択し,動作が出来るか確認してください。 エアもれ確認 手前側 …

14 - 2
14-2.
各部の点検
各部の点検各部の点検
各部の点検
14-2-1. エアー圧力
エアー圧力エアー圧力
エアー圧力
0.49 Mpa の確認
調整方法
1) ①のツマミを開きます。
2) レギュレータのノブ②を下に引き,回すことによって,使用空気圧 0.49 Mpa に調整します。
3) 圧力スイッチの中央部の小窓③をのぞき,0.39 Mpa であることを確認して下さい。
(工場出荷時に調整してあります。)
4) ドレンに油,または水が溜っている場合には,④のツマミを押して排出して下さい。
危険
不意の起動による事故を防ぐため,電源を切ってから行って下さい。
①
開状態
閉状態
ドレン
③
②
④

14 - 3
14-2-2. 配管及び継手
配管及び継手配管及び継手
配管及び継手
エアー漏れのないことを確認して下さい。
危険
危険危険
危険
不意の起動による事故を防ぐため,電源を切ってから行って下さい。
14-2-3. 各ユニットエアーシリンダ
各ユニットエアーシリンダ各ユニットエアーシリンダ
各ユニットエアーシリンダ
本体の電源を投入しマシンセットアップ項目を選択し,動作が出来るか確認してください。
エアもれ確認
手前側
フィンガバルブ

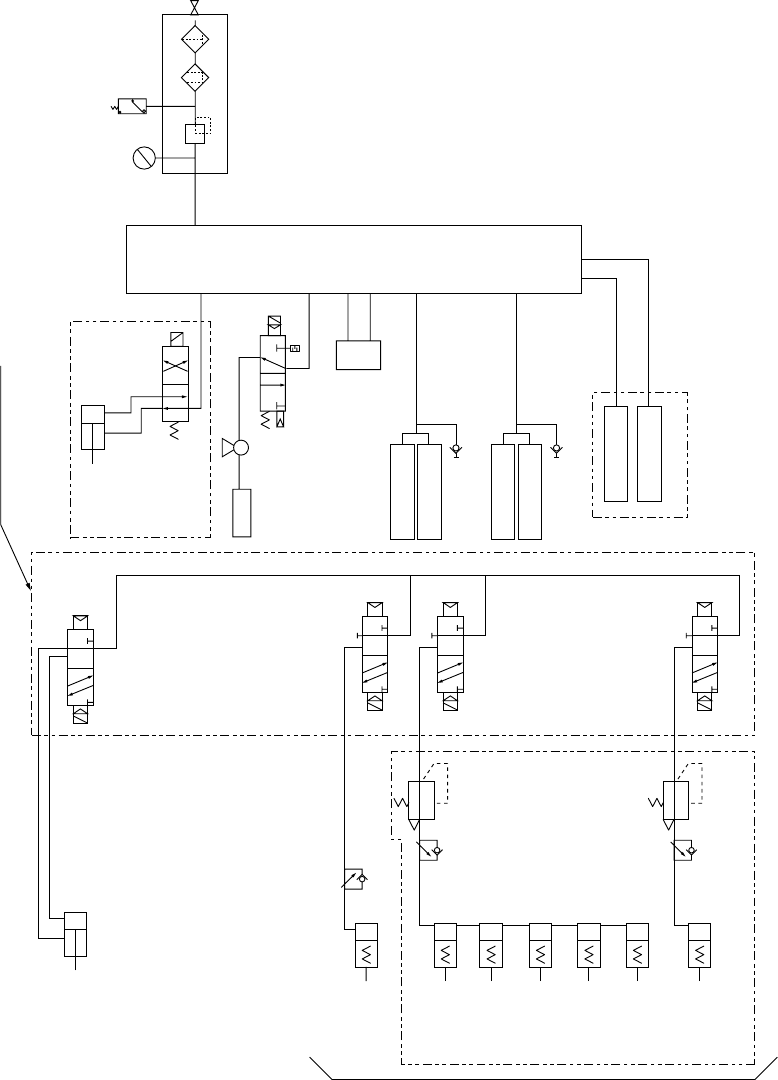
14 - 4
以下の配管図を参考にして下さい。
(1) 配管系統図(本体)
Cell block
AB
PR
AB
AB
φ
12
工事配管
フィルタ レギュレータ
ミストセパレート
圧力スイッチ
圧力計
マニホールド
φ
6
CVS
φ 6 ST=30
(
オプション
)
(
イジェクタ
)
φ
6
φ
8
φ
8
φ
6
φ
6
φ
6
φ
6
ヘッドユニット
ドライシリンダ 20L F
ドライシリンダ 20R F
コネクタブラケット F
ドライシリンダ 20L R
ドライシリンダ 20R R
コネクタブラケット R
一括交換台 F
一括交換台 R
(
オプション
)
電磁弁付マニホールド
搬送ソレノイド
φ
4
φ
4
φ
4
φ
4
φ
4
AE/E 弁
AE/E 弁
φ
4
φ
4
(
メータイン
)
ストッパ
(オプション)
プッシャ Y (x5)
(オプション)
プッシャ X (x5)
φ
4