N7201A587C.pdf - 第518页
NPM-D3 EJM6DC-MB-06O-02 生产数据 校正 6-2-13 -1 点胶坐标校正 1 当在生产基板上发生了点胶位置偏移 时,可通过点胶坐标校正进行修 改。 在生产基板的相同图形上连续发生点 胶偏位时,可以通过点胶坐标校 正进行修改。 根据点胶偏位状况,请把点胶坐标校正分为 3 种类进行校正。另外,点胶坐标和 贴装坐标,在基板上作为 1 个 坐标进行管理,因此对点胶坐标或者 贴装坐标的任一方进行数据校正 或者数据修改时,也…

NPM-D3 EJM6DC-MB-06O-02
6-2-12-6

NPM-D3 EJM6DC-MB-06O-02
生产数据
校正
6-2-13-1
点胶坐标校正 1
当在生产基板上发生了点胶位置偏移时,可通过点胶坐标校正进行修改。
在生产基板的相同图形上连续发生点胶偏位时,可以通过点胶坐标校正进行修改。
根据点胶偏位状况,请把点胶坐标校正分为3种类进行校正。另外,点胶坐标和贴装坐标,在基板上作为1个
坐标进行管理,因此对点胶坐标或者贴装坐标的任一方进行数据校正或者数据修改时,也会反映到另一方的坐
标。
■点胶
只限在特定顺序发生点胶偏位时使用此项功能。
变更校正顺序的点胶数据的坐标。
在校正后的点胶坐标上贴装元件时,贴装数据的坐标也被变更。
■点胶/图形
各图形的相同部位发生点胶偏位时使用此项功能。
变更校正后的元件和相同图形No.的所有点胶数据的坐标,以及相应的图形数据。
在校正后的点胶坐标上贴装元件时,贴装数据的坐标也被变更。
■原点偏移量
即使基板识别以正常数据执行,仍然发生整体的点胶偏位时使用此项功能。变更原点偏移量和基板识别坐
标,把校正后元件的变更坐标量反映到所有元件上。
* 校正后的原点偏移将反映到全部的元件上。
●请在校正前确认设备所登录的数据是否正确。
●为了使校正后的数据作为生产数据正确运用,请妥善管理。
注意
操作篇
6-2-13
选择计测位置
参照基板图像来指定点胶位置。
不论是未贴装(点胶)或贴装基板,都指定基板上任意位置的现在位置,以及应该点胶的位置(修改位置),校正
其相应的偏移量并反映到数据上。
计测位置无需与中心对称,因此可以自由选择。
复数选择时,把平均偏移量反映到数据上。
在贴装坐标校正选择的元件位置指定的功能,在点胶坐标校正中没有。

NPM-D3 EJM6DC-MB-06O-02
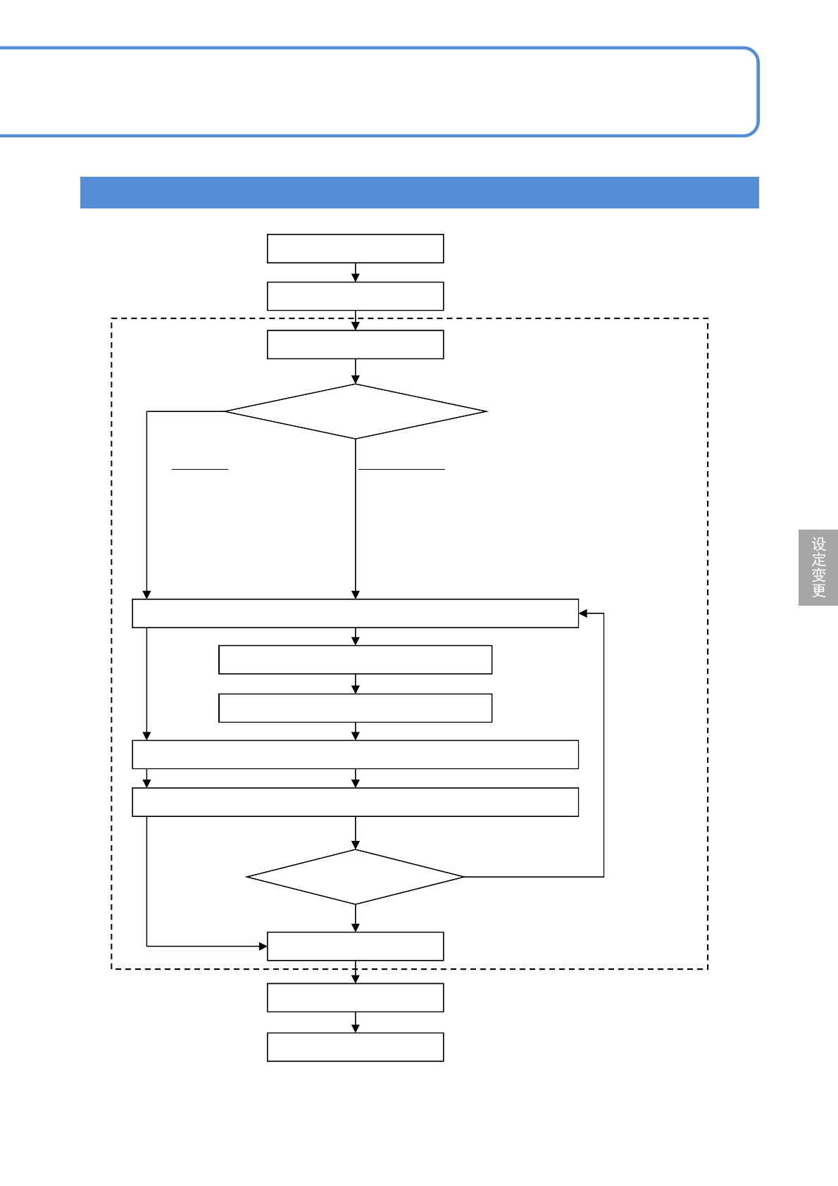
6-2-13-2
校正的流程
开始校正
传送基板
指定点胶点
传送基板。
顺序1~7
指定校正点胶坐标的点胶点。
选择计测1~4
调整元件的4个角等的4处计测点的
位置。
指定计测位置
选择中心
■对准元件的中心位
置。
移动贴装头照相机
微调
确定现在位置
微调
确定修改位置
使用基板,调整贴装位置。
NO
YES
传送基板
校正结束
最终计测
*)
计算补正值
*) 最终计测位置
选择计测1、3:
计测1→3(最终)
选择计测2、4:
计测2→4(最终)
选择计测1、2、3、4:
计测1→2→3→4(最终)
选择指定元件位置:
计测1→2(最终)