文档中心
/
RV-2_使用说明书.pdf
RV-2_使用说明书.pdf - 第421页
第 6 章 附录 6- 4. 电器装置简图 31 6 [ RV -2- 3D ]
目录
100%
显示:宽度
宽度
1 / 496
回到旧版
旧版
?
第
6
章
附录
6-
4.
电器装置简图
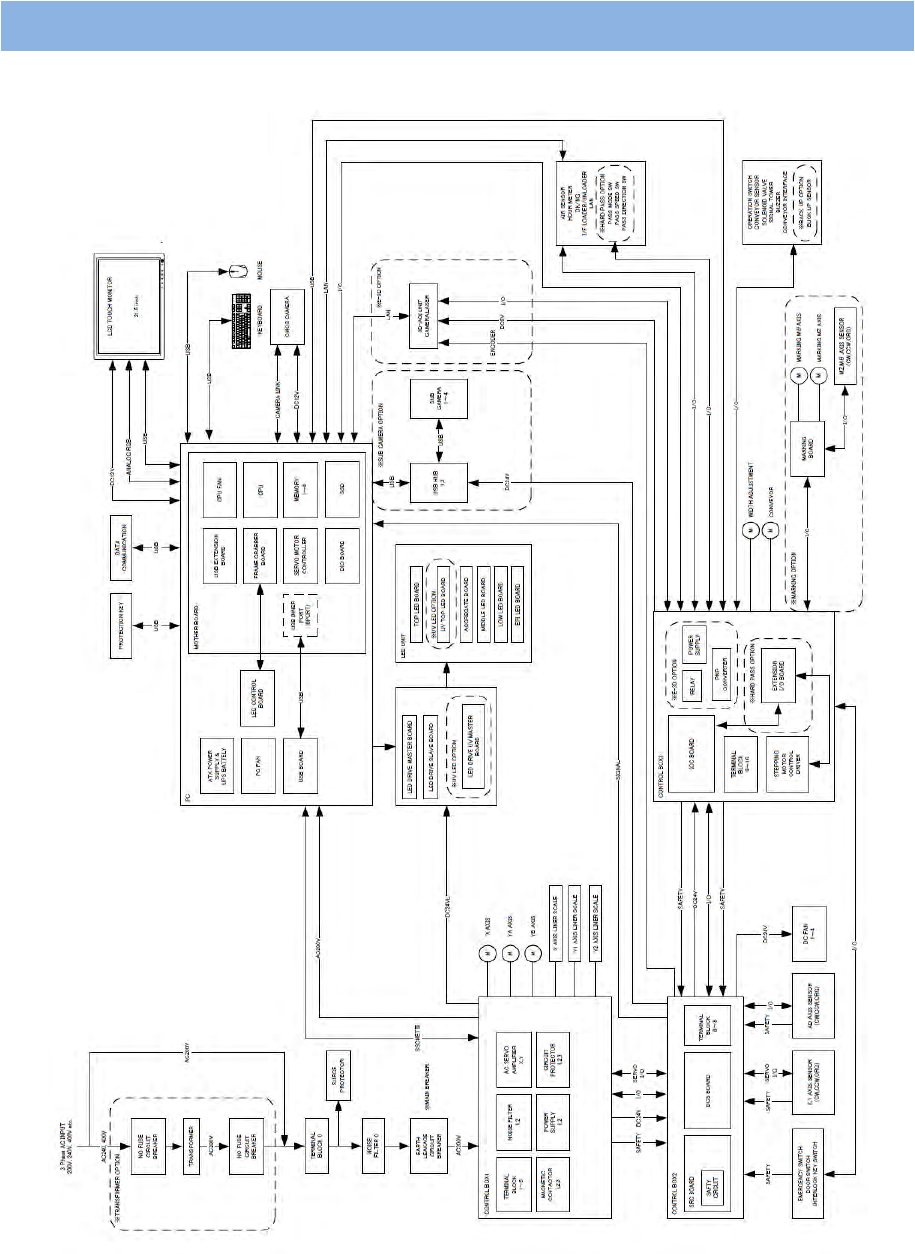
30
6-
4.
电器装置简图
[
RV
-2]
第
6
章
附录
6-
4.
电器装置简图
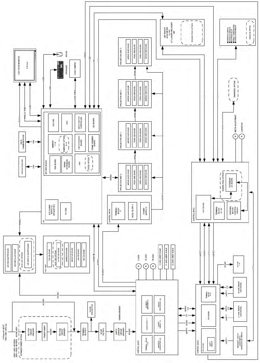
31
6
[
RV
-2-
3D
]
第
6
章
附录
6-
4.
电器装置简图
32
[
RV
-2-
3D
H]
该页面需要启用 JavaScript 才能进行交互式预览。