RV-2_使用说明书.pdf - 第424页
第 6 章 附录 6- 5. 安全控制电路图 34 6- 5. 安全控制电路图

第 6 章 附录
6-4. 电器装置简图
33
6
[RV-2-3DHL]

第 6 章 附录
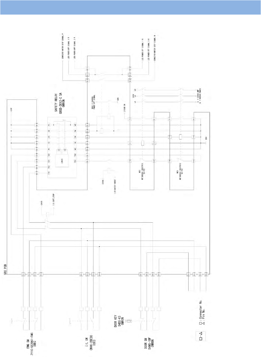
6-5. 安全控制电路图
34
6-5.
安全控制电路图

第 6 章 附录
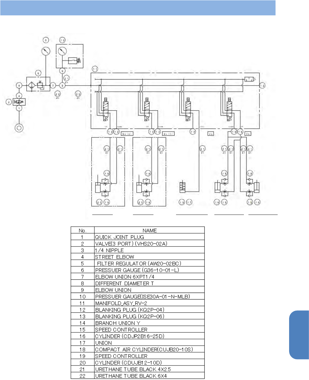
6-6. 空气电路图
35
6
6-6.
空气电路图
[RV-2, RV-2-3DH, RV-2-3DH]
支撑(2) 支撑(1) 基板挡块(FR) 基板挡块(2) 基板挡块(1)
选项 选项