KE-2070_80_80R使用说明书(管理员).pdf - 第106页
操作手册Ⅱ 2-62 7) MTC/MTS/DTS ●MTC速度: 可指定滑梭的运行速度。降低速度后,向主机的元件供给稳定性会提高,但节拍会变慢。 ●吸取: 可指定MTC吸取侧垫片的种类(大、小)。 ※选择“自动 ”时, 只对元 件尺寸…

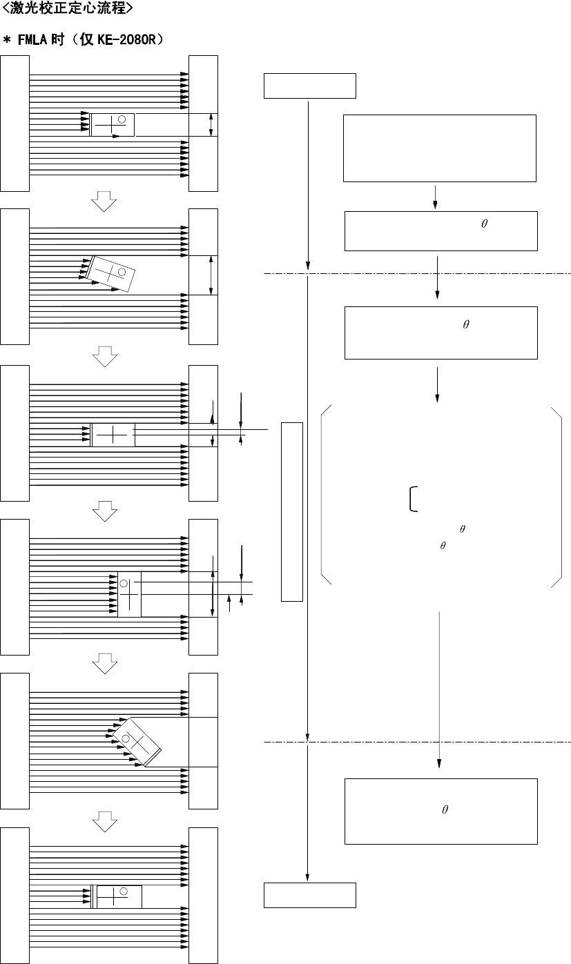
操作手册Ⅱ
2-61
A
D
d X
B
C
d Y
E
(-)旋转
(预旋转)
(+)旋转
(+)
旋转
(+)
旋转
校正
⑥
⑤
④
③
②
①
吸取元
件
预旋转
驱动 Z 轴,吸取元件,
把元件对准激光校正高度。
(吸嘴中心)
(元件中心)
激光校
正
测量
校
正
贴片
然后向(-)方向旋转 轴
(预旋转)
向(+)方向旋转 轴,开始
激光校正测量。
位置偏移(dX,dY)
角度偏移(d )
校正后,进行贴片。
寻找测量过程中阴影宽度最小的③④。
由于已知吸嘴中心,从与元件中心之差
Y 方向的偏移dX
X 方向的偏移dy
此外可根据③或④的 马达的编码输出
得到角度偏移值 d 。
便可知

操作手册Ⅱ
2-62
7) MTC/MTS/DTS
●MTC速度: 可指定滑梭的运行速度。降低速度后,向主机的元件供给稳定性会提高,但节拍会变慢。
●吸取: 可指定MTC吸取侧垫片的种类(大、小)。
※选择“自动”时,只对元件尺寸□10mm~□14mm(跷跷板往复式吸嘴为□10mm~□16mm)的元件,生产
时对同一元件选择两个垫片进行吸取。
●滑梭: 可指定MTC滑梭侧的垫片种类(大、小、机械)。
※BGA等球形元件,由于不能在ΜTC滑梭的垫片上吸取(使用真空),因此,须采用机械吸取(夹住元件外形)。
※ 在“附加信息”标签的“元件废弃”中设置了“放回托盘”时,不能选择“机械”项。
◆ MTC垫片的初始值
画面标记 默认值
吸取 ·元件尺寸的纵横方向的短边
不足 16mm 时 :小
超过 16mm 时 :大
滑梭 ·元件种类为 BGA 时 :机械
·元件种类为 BGA 以外时,元件尺寸的纵横方向的短边
不足 16mm 时 :小
超过 16mm 时 :大
●MTS速度: 可指定MTS托盘的拉出速度。
●DTS速度: 可指定DTS托盘的拉出速度。
8) 识别(中心)偏移量(仅KE-2080/2080R可以输入)
图像定中心是通过将吸取中心位置(通常是
元件中心位置)移动到VCS的中心位置来进行。
但象MCM(MultiChipModule)之类的元件,因
不能吸取元件中心,如果超出VCS视角范围时,
将不能进行图像定中心。此时,可通过输入如
下图的偏移值(a、b),使之正常进行识别。

操作手册Ⅱ
2-63
为了检测出 IC 贴片头中有无元件(从 VCS 定中心后到贴片前有元件落下等),使用
CDS(ComponentDetectionSensor)光纤维传感器。
输入从吸嘴前端到 CDS 光照射到的测量位置的距离,作为此 CDS 检测有无元件的高度。
虽然 CDS 高度是根据元件高度自动决定默认值(初始值),有时也需要根据元件的形状变更
默认值。
请设置能够稳定地进行识别的高度(模部)。
◆默认值
CDS 高度的默认值,要根据元件高度进行设置。默认值与元件种类无关,均为“-(元件
高度×1/3)”。
部品高さ
t
t
3
- ー
センサ測定位置
センサ光
部品
ノズル
0
○
×
+Z
-Z
センサ光
部品
ノズル
0
○
×
+Z
-Z
传
感器光
传
感器光
传感器测量位置
元件
元
件
吸
嘴
吸嘴
元
件
高度