KE-2070_80_80R使用说明书(管理员).pdf - 第362页
操作手册Ⅱ 5-6 (2)管道系统图(贴片头) Blow-Sw P φ8 Vac-Sw エジェクタ フィルタ 圧力センサ ノズル (3)管道系统图(统一更换台,4处通用) φ6 P ローラレバー ローラレバー セレクタ パイロットチェック弁 φ6 φ6 φ6 φ6 φ6

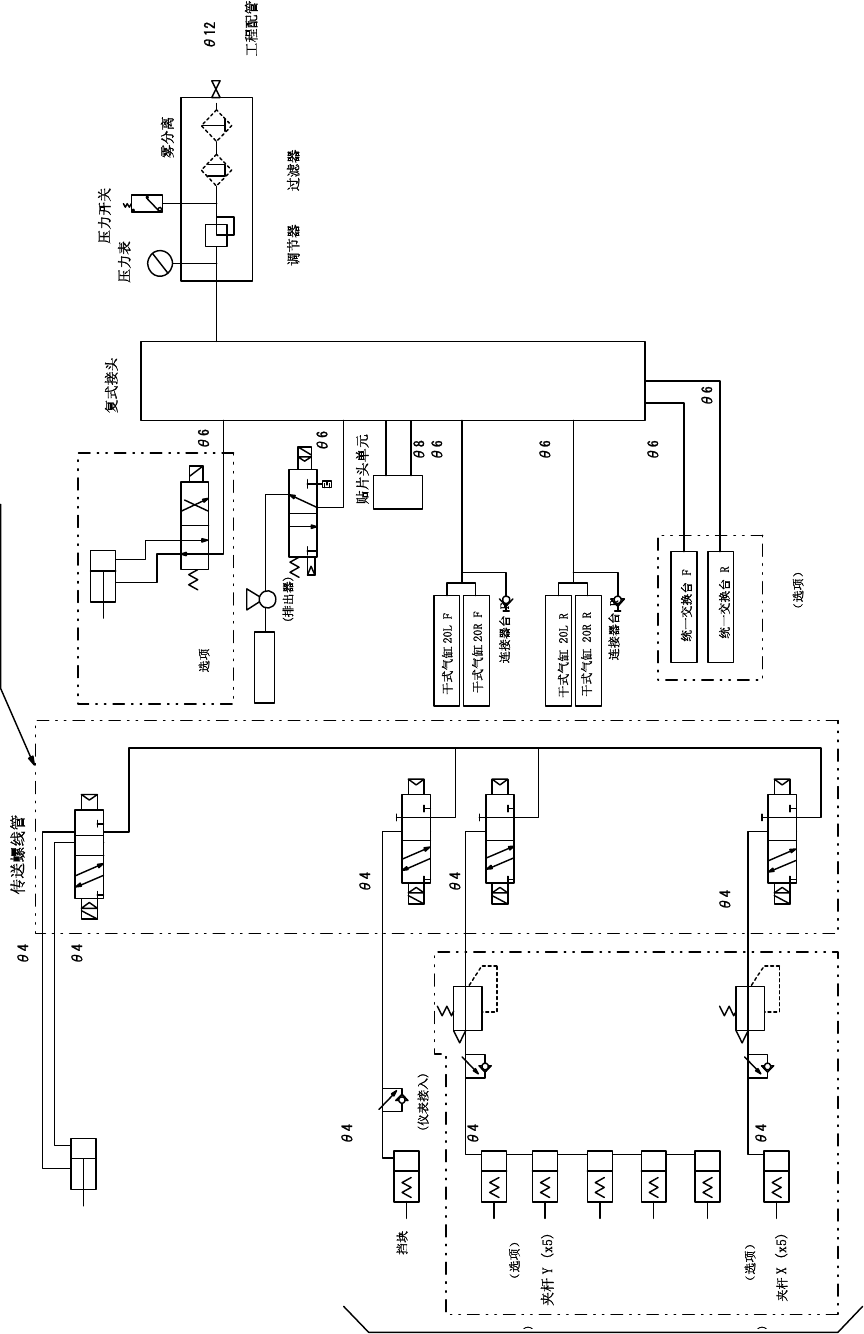
操作手册Ⅱ
5-5
(1)管道系统图(主机)
Cellblock
A
B
P
R
A
B
A
B
ATC
)
CVS
f6 ST=30
带电磁阀的复式接头
AE/E
阀
AE/E
阀

操作手册Ⅱ
5-6
(2)管道系统图(贴片头)
Blow-Sw
P
φ8
Vac-Sw
エジェクタ
フィルタ
圧力センサ
ノズル
(3)管道系统图(统一更换台,4处通用)
φ6
P
ローラレバー
ローラレバー
セレクタ
パイロットチェック弁
φ6
φ6
φ6
φ6
φ6

操作手册Ⅱ
5-7
1) 请目检确认贴片头单元正面部过滤器箱内的空气过滤
器没有脏污。
✎
检查过滤器脏污的方法
✎
在主画面上选择「维护」→「机器自动校准」,再执行
「设置组」→「真空校准」。(参见「11-2-5 真空校准」)
执行结果若有问题,会显示提示,敦促更换。
2)有脏污时,请更换新过滤器。
1)
把过滤器箱的「固定螺丝②」拧松,取下「过滤器箱 U①」。
2)
检查「过滤器③」有无脏污。
3)
若有脏污,请把「过滤器箱 L④」中的「过滤器③」更换下来。
4)
把「过滤器③」插入「过滤器箱 L④」,差到底,用「固定螺丝②」固定好。
此时,请确认
「O 环 F2⑤」是否正好套进「过滤器箱 L④」的沟里。
检查项目
5-2-5空气过滤器(LNC60、IC头共通)
实施频度:每月
检查内容 检查空气过滤器脏污
更换 更换新的空气过滤器 使用工具:六角扳手 更换标准:6 个月
③
④
②
⑤
①