RX-8_说明书(1).pdf - 第683页
第 6 章 附录 6-4. 词汇表 13 6 n 系指为切实地进行贴片 动作,在贴片位置( 下降位置) 停留的时间。 n 设定发生元件识别错误 时重新识别的 次数。 重复了指定次数后仍发生识别错误 时,将废弃该 元件, 开始吸取下一个元件的 动作。设定范 围为 0 ~ 9 之间,如果设定为 0 ,则每次 发生错误时即废弃。 n 从元件拍照面一侧照射 的照明。照相机 识别到的图 像为元件的实 际图像。可用 反射照明识别的元件 请选择反射照…

第
6
章
附录
6-4.
词汇表
12
n
运行真空/吹风用阀门装置,连接吸嘴和真空
/
吹气源,进行元件的吸取
/
贴片。真空用于吸取元件,
吹气源用于将元件贴片到基板上。
n
除了操作装置中的主操作面板外,本机还有可选的主机系统
(
生产支持系统
)
。一般情况下操作面板拥
有控制权。要通过主机系统开始操作时,首先应通过主机系统获得控制权,结束操作时,应将控制
权返回至操作面板。
n
系指以相同的供给部配置,吸嘴个数(配置)进行生产,对多个机种进行批量优化的多个生产程序
的集合。
n
对生产组的命名。
n
该文件中记录了机器中保存的生产程序。
n
生产文件的保存名称。
n
系指记录了生产特定基板所需的贴片信息的数据,包括需要的贴片元件,该元件的贴片位置,吸嘴
对应的吸取顺序,贴片顺序,供给位置及其他基板数据。
生产程序根据要生产的基板程序创建,切换生产程序时,要指定生产文件。
n
ID
生产程序的名称。
n
系指元件贴片时,为了将元件切实贴片到基板上,按设定值降下吸嘴,从基板贴片的高度进一步把
元件嵌入的移动量。
n
输入生产时各个贴片步骤的信息。通过示教进行补正。一个步骤信息包括贴片于基板上某个位置的
元件名称及其供给部的位置,基板上的贴片位置,元件方向,使用的吸嘴,贴片顺序等。
n
贴片头由视觉识别摄像机部和超小型行星贴片头构成。

第
6
章
附录
6-4.
词汇表
13
6
n
系指为切实地进行贴片动作,在贴片位置(下降位置)停留的时间。
n
设定发生元件识别错误时重新识别的次数。重复了指定次数后仍发生识别错误时,将废弃该元件,
开始吸取下一个元件的动作。设定范围为
0
~
9
之间,如果设定为
0
,则每次发生错误时即废弃。
n
从元件拍照面一侧照射的照明。照相机识别到的图像为元件的实际图像。可用反射照明识别的元件
请选择反射照明。特别是芯片元件等外形有凹凸的元件,反射照明的识别率和精度更高。
n
为了缩短周期时间,在将基板搬入到贴片位置前,使用吸嘴进行元件的吸取。
n
为了正确贴片,对吸取的元件进行确认的摄像机。该元件摄像机安装在
XY
上移动的贴片头上。使用
此摄像机在贴片头移动过程中识别元件。
元件识别时使用反射照明。对轮廓上有凹凸的芯片元件,使用反射照明的识别率和精度更高。
n
与使用元件相关的数据。
n
元件供给位置的排列数据。使用带式供料器供给时,表示元件供料器的排列。
n
在元件更换作业过程中强行结束元件更换的方法。本操作仅在用户级别为[
Supervisor
]或
[
Maintenance
]时可进行。
n
发生无元件时,可选择本机的运转模式。分为两种模式,一是在发生无元件的同时停止本机的即时
停止模式,二是在发生无元件后,将该基板可贴片的元件全部贴片后再停止本机的模式。

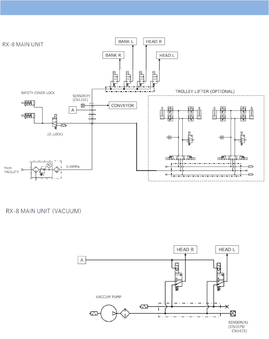
第
6
章
附录
6-5.
空气流动概要图
14
6-5.
空气流动概要图
•
整机示意图