00191504-01.pdf - 第394页
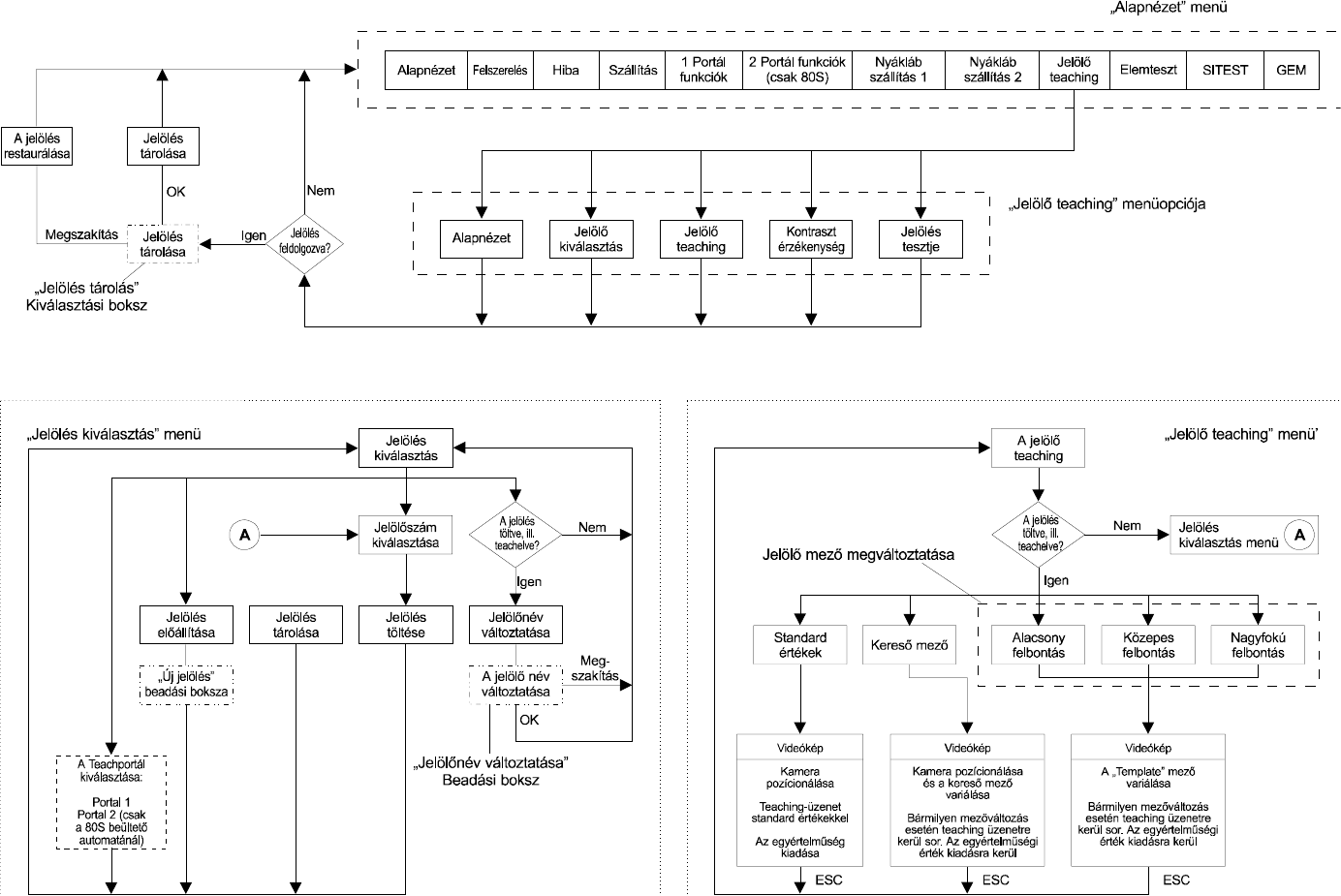
5.V izuá lis funkc iók Használ ati utasítás a SIPLACE 8 0 S-20/F4/ F4-6/F5 tipushoz 5.5 Márk a teachin g 98/03-as k i adás az SR.4 04.xx szoftver verzió tól 5-45
Használati utasítás a SIPLACE 80S-20/F4/F4-6/F5 tipushoz 5.Vizuális funkciók
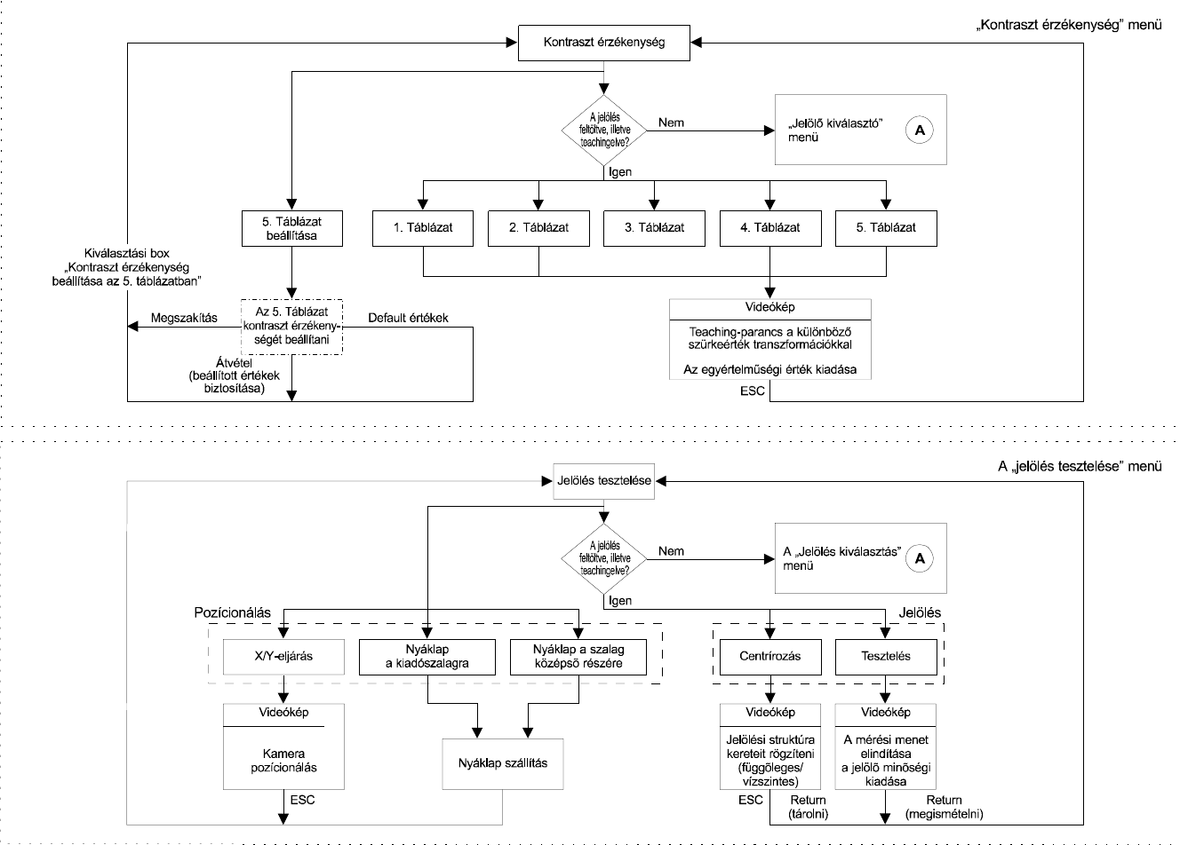
98/03-as kiadás az SR.404.xx szoftververziótól 5.6 Az elemek tesztelése
5-169

5.Vizuális funkciók Használati utasítás a SIPLACE 80S-20/F4/F4-6/F5 tipushoz
5.5 Márka teaching 98/03-as kiadás az SR.404.xx szoftververziótól
5-45

5.Vizuális funkciók Használati utasítás a SIPLACE 80S-20/F4/F4-6/F5 tipushoz
5.5 Márka teaching 98/03-as kiadás az SR.404.xx szoftververziótól
5-46