00191504-01.pdf - 第633页
Használ ati utasí tás a SIPLAC E 80S-20/F4 /F4-6/F5 tipushoz 1 1 Állomás b õ vítés ek/opci ók 98/03-as kiadás az SR.40 4.xx sz oftververz iótól 1 1.6 Kerámia sz ubsztrátum centrír ozá sa 11-3 1 iEUD .HUiPLDV] X…

11 Állomás bõvítések/opciók Használati utasítás a SIPLACE 80S-20/F4/F4-6/F5 tipushoz
98/03-as kiadás az SR.404.xx szoftververziótól
11.6 Kerámia szubsztrátum centrírozása
11-30
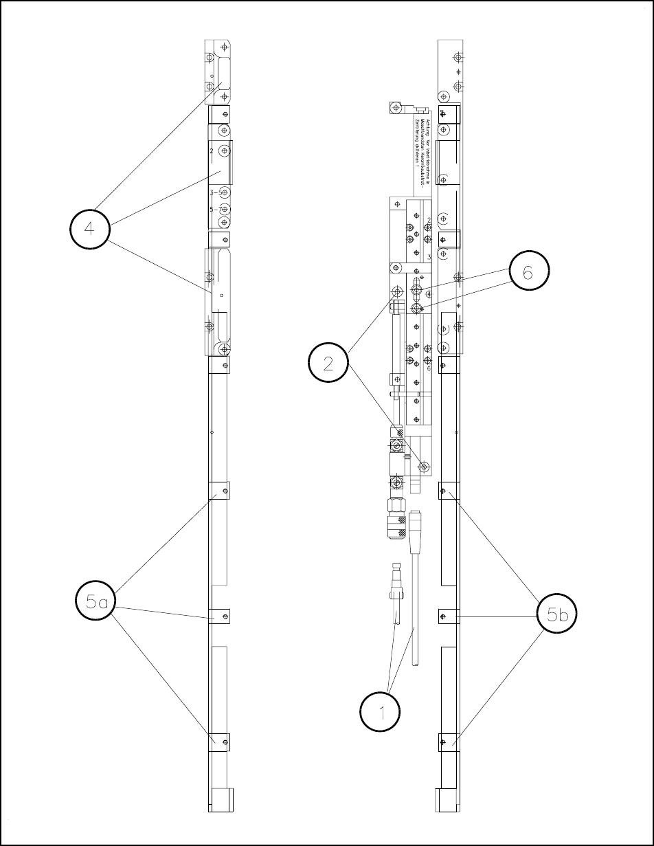
iEUD 7HOMHViWWHNLQWpVIHOOQp]HW

Használati utasítás a SIPLACE 80S-20/F4/F4-6/F5 tipushoz 11 Állomás bõvítések/opciók
98/03-as kiadás az SR.404.xx szoftververziótól
11.6 Kerámia szubsztrátum centrírozása
11-31
iEUD .HUiPLDV]XEV]WUiWXPFHQWUtUR]iVDROGDOQp]HW
0DJ\DUi]DWDiEUiKR]
1 Kerámia szubsztrátum 2 Lásd a 11.6.3.2 részt
.DUEDQWDUWiV
- -Az X-centrírozásban a golyó körmenetet tisztítani és zsírozni kell.
- -A pneumatikus meghajtást igény esetén a könnyû mûködés szempontjából meg kell
vizsgálni.
- -A szállítás karbantartása a 9.3.2 részben került leírásra, amelyet itt is végrehajtunk.

11 Állomás bõvítések/opciók Használati utasítás a SIPLACE 80S-20/F4/F4-6/F5 tipushoz
98/03-as kiadás az SR.404.xx szoftververziótól
11.6 Kerámia szubsztrátum centrírozása
11-32
0V]DNLDGDWRN
2SWLNDLFHQWUtUR]iVIHUGHIpQ\PHJYLOiJtWiVVDO
ÈOWDOiQRVWXGQLYDOyN
Az optikai kerámia szubsztrátum centrírozásnál a kerámia szubsztrátum különleges adottsá-
gait figyelembe kell venni. A kontraszt erõsen függ a pasztától, amely a kezelési struktúra
számára kerül alkalmazásra a szabad környezettõl a kezelési struktúra körül és a
megvilágítás módjától.
Ferde megvilágítás az alsó portál-kamera elülsõ részén található.
iEUD )HUGHPHJYLOiJtWiVLHJ\VpJDSRUWiODODWWLNDPHUDV]iPiUD
0DJ\DUi]DWDiEUiKR]
1 Felülnézet a ferde megvilágítási egységnél 2 Oldalnézet a ferde rávilágítási egységnél
.HUiPLDV]XEV]WUiWXPFHQWUtUR]iV
Feldolgozható szubsztrátum nagyságok 50 mm x 50 mm (2”x2”) max. 4”x7”
(továbbiak igény szerint)
Pneumatika ellátás 5 bar