2OM-1104-001.pdf - 第361页
0004-001 - (M748WBD--0002) Chapter 3 3 66 AFU01EMTP Relay Circuit Diagram 2 Relay Circuit Diagram 2

0004-001 - (M748WBD--0001) Chapter 3 3 65 AFU01EMTP
Relay Circuit Diagram 1
Relay Circuit Diagram 1

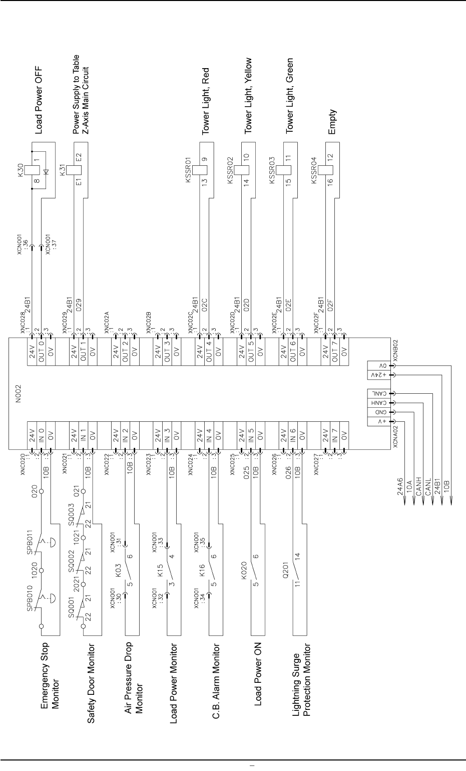
0004-001 - (M748WBD--0002) Chapter 3 3 66 AFU01EMTP
Relay Circuit Diagram 2
Relay Circuit Diagram 2

Relay Sequence Section
Relay Sequence Section
0004-001 - (M748WBD--0003) Chapter 3 3 67 AFU01EMTP