2OM-1104-001.pdf - 第366页
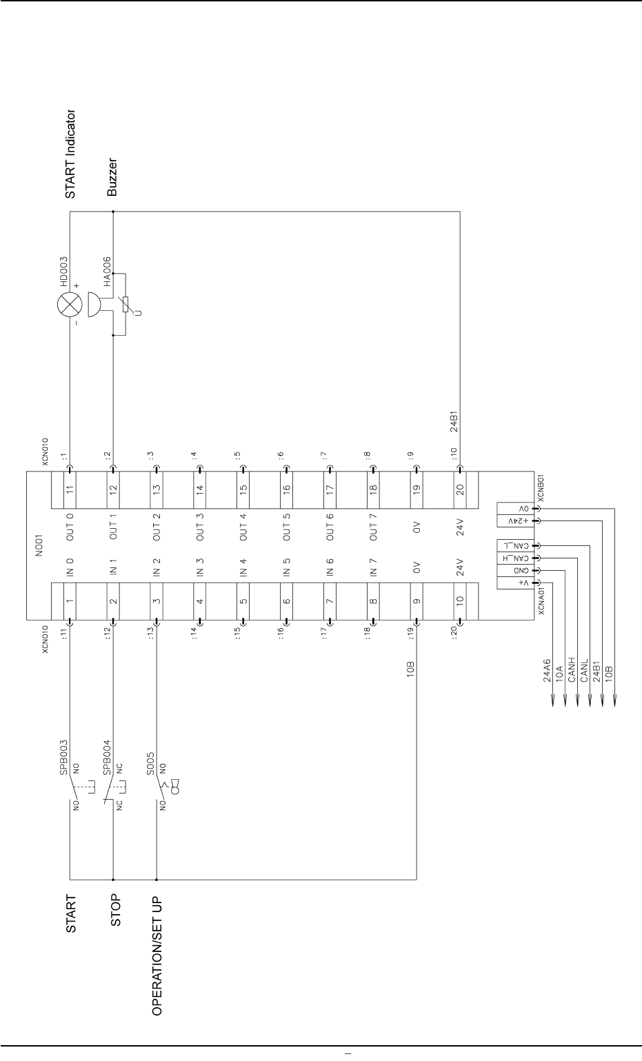
Operation Panel I/O Operation Panel I/O 0004-001 - (M748WD---0001) Chapter 3 3 71 AFU01EMTP

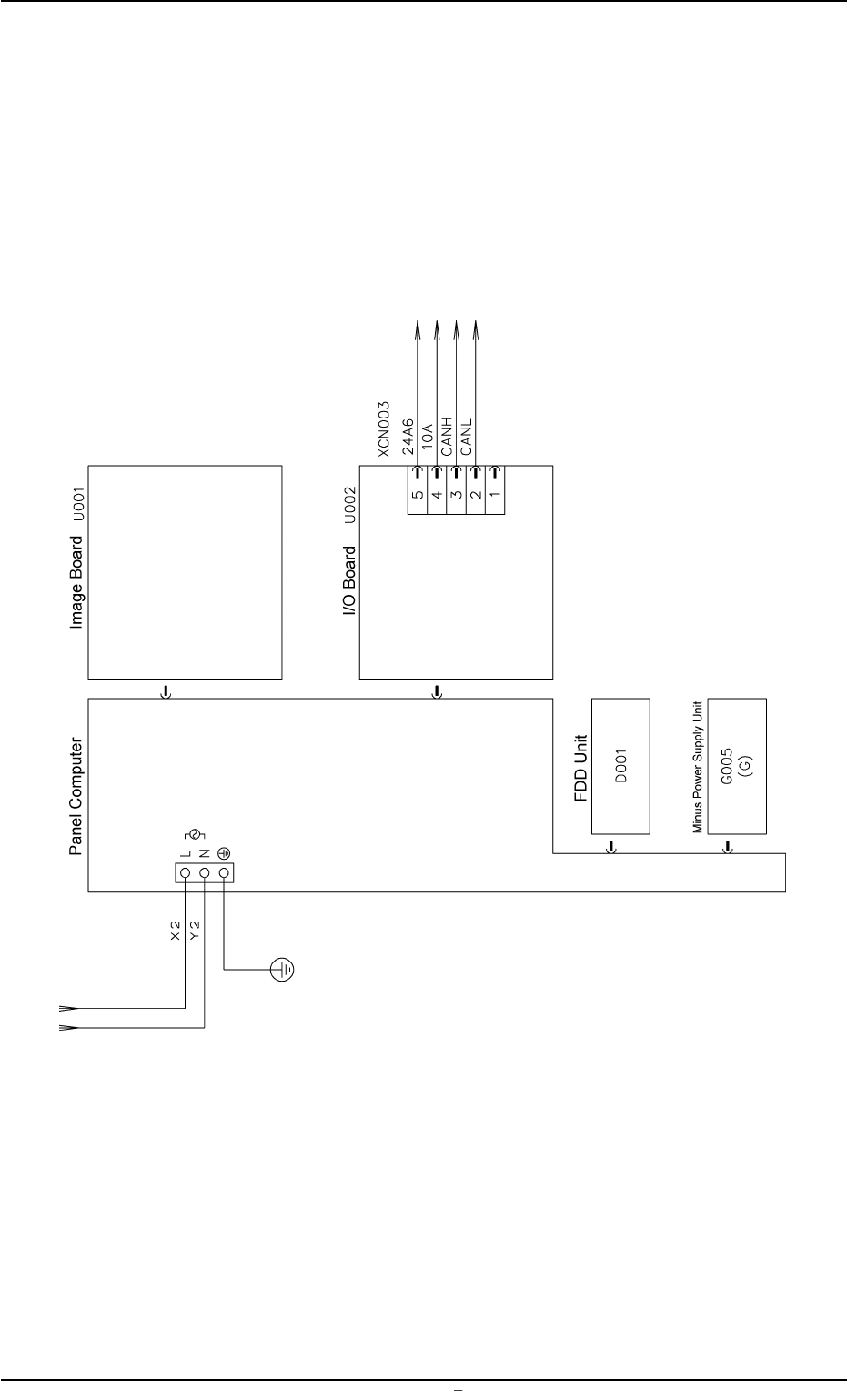
Control Box Circuit Diagram
Control Box Circuit Diagram
0004-001 - (M748WC--0001) Chapter 3 3 70 AFU01EMTP

Operation Panel I/O
Operation Panel I/O
0004-001 - (M748WD---0001) Chapter 3 3 71 AFU01EMTP

P.C.B. Chuck I/O
P.C.B. Chuck I/O
0106-002 - (M748WE---0001) Chapter 3 3 72 AFU01EMTP