SI-F130_操作说明.pdf - 第240页
操作篇 操作篇 操作篇 操作篇 6. 资料编集 6-36 SI-F130 3. 基 板资料的区域展开及基板资 料的装着步骤可再配置。 4. 附不良标记点的 区域资料 域内部执行 NC 资料的再配置,未包 含其它的区域资料,制作路 径内的资料,展开后的资料 为 连片基板模式。 区域展开 步骤的排列更换 路径的分割

操作篇
操作篇操作篇
操作篇
6. 资料编集
SI-F130
6-35
DAS 的功能
的功能的功能
的功能
1. 可自动找出零件供给数据 (.SPL) 及吸嘴配置数据 (.NZL)。
2. 零件供给位置或吸嘴配置数据任一个或任一方,可执行固定基板资料的架构。
机种资料
·
PW4
基板资料
·
NC4
零件数据
·
PS4
DAS
资料
·
DA4
基板资料
·
NC4
零件供给
·
SP4
资料
吸嘴配置
·
NZ4
资料
DAS 处理
再构筑
DAS 资料
·
DA4
机种资料
·
PW4
基板资料
·
NC4
零件数据
吸嘴配置
·
NZ4
资料
零件供给
·
SP4
资料
基板资料
·
NC4
DAS 处理
再构筑
·
PS4

操作篇
操作篇操作篇
操作篇
6. 资料编集
6-36
SI-F130
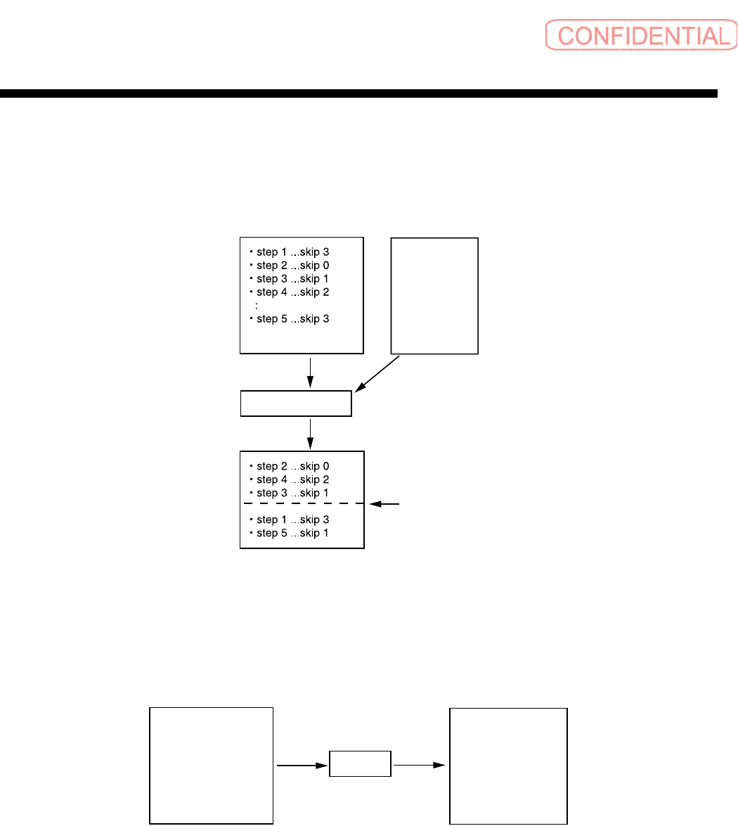
3. 基板资料的区域展开及基板资料的装着步骤可再配置。
4. 附不良标记点的区域资料
域内部执行
NC 资料的再配置,未包含其它的区域资料,制作路径内的资料,展开后的资料为
连片基板模式。
区域展开
步骤的排列更换
路径的分割

操作篇
操作篇操作篇
操作篇
6. 资料编集
SI-F130
6-37
5. 关闭步骤
对包含关闭步骤的基板数据执行基板数据的再配置。
6. 机台分割
一个基板资料以多个
(2~12) 的机台 , 执行基板资料调整。
基板资料 机种资料
路径的分割
DAS 处理
基板资料
关闭
3 设定
DAS
机台 1:step1 X.Y.R
机台 1:step2 X.Y.R
机台 1:step nX.Y.R
:
:
机台 1:step 1X.Y.R
机台 1:step 2X.Y.R
机台 1:step nX.Y.R
:
: