00193332-01.pdf - 第122页
Manuale operatore del calcolatore di linea UNIX 4 Gestione dati Versione software 503.xx Edizione 0 2/2002 4.1 Introduzione 121 I t I I 4.1.2.1 M oduli del sistema DNC - Ambiente di lavoro Manag er dati L'ambiente d…

4 Gestione dati Manuale operatore del calcolatore di linea UNIX
4.1 Introduzione Versione software 503.xx Edizione 02/2002
120
I
t I I
CAUTELA !
Sostenuti dal software del calcolatore di linea è possibile modificare i Master data e i dati di lavoro
e di generarne dei nuovi. Per ovviare ad una perdita di dati a causa di eventi non prevedibili (ad es. gravi errori
di operazione, affestazione da virus o danneggiamenti del calcolatore di linea tramite influssi esterni), si con-
siglia caldamente all'utente di salvare ad intervalli regolari i dati su nastro
tramite il Manager dati (v. sottocap. 4.3).
4.1.2 Composizione e funzione del sistema DNC (gestione dati)
Il sistema DNC svolge il compito di inserire gerarchicamente e di gestire i dati applicativi.
Inoltre esiste la possibilità di emettere a richiesta i file di un datore di lavoro su stampante oppure su
apparecchi I/O (unità nastro o floppy).
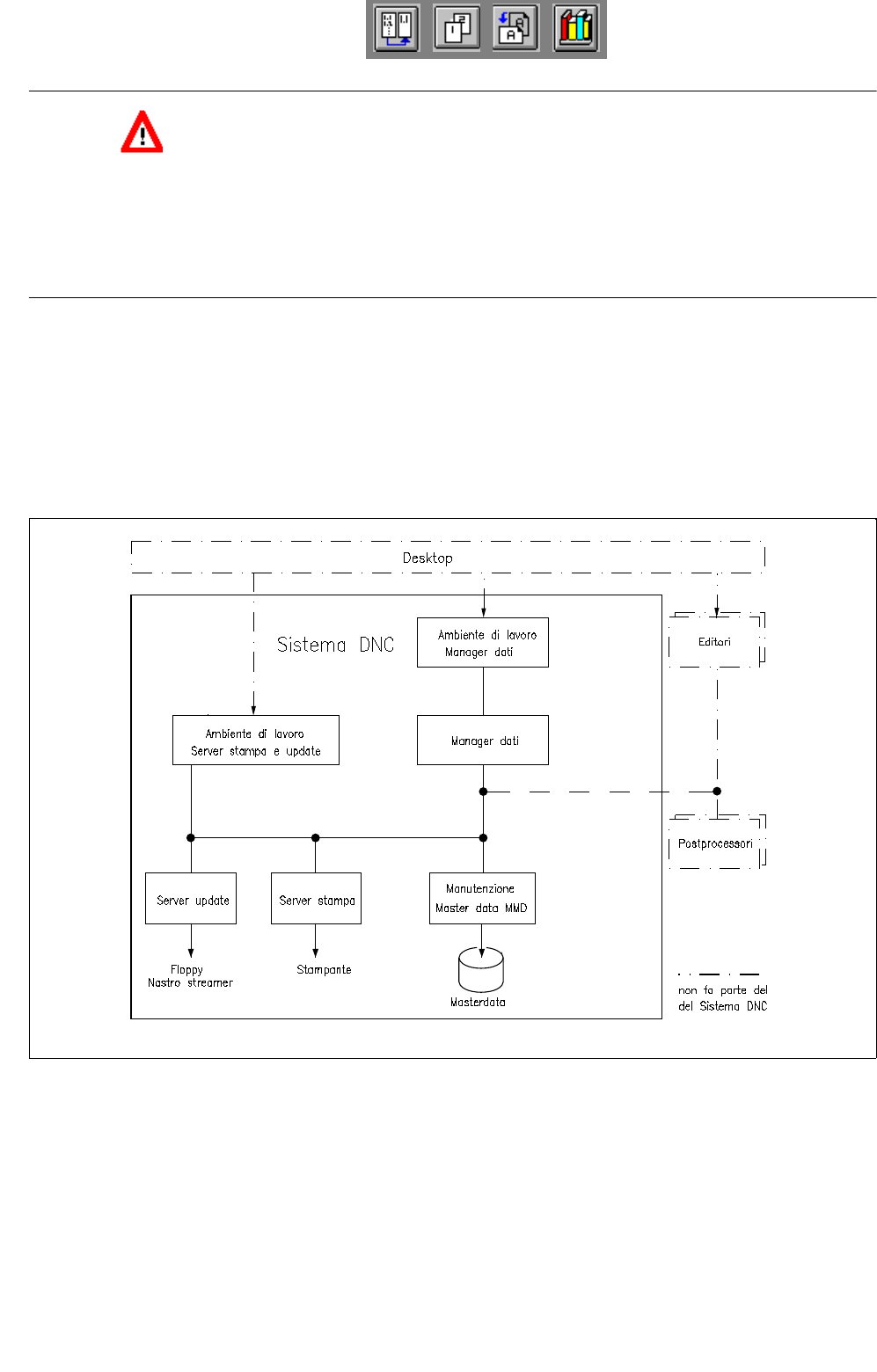
Fig. 4.1.1 Composizione "Sistema DNC"

Manuale operatore del calcolatore di linea UNIX 4 Gestione dati
Versione software 503.xx Edizione 02/2002 4.1 Introduzione
121
I
t I I
4.1.2.1 Moduli del sistema DNC
- Ambiente di lavoro Manager dati
L'ambiente di lavoro del Manager dati (v. sottocap. 4.3) serve a manipolare i file e le directory.
- Ambiente di lavoro Server stampa e update
Tramite l'ambiente di lavoro del Server stampa e update (v. sottocap. 4.4) vengono collegati (attivati) o
scollegati (disattivati) nel sistema applicativo gli apparecchi fisicamente disponibili nel sistema CL
quali stampante, unità floppy e nastro e si preparano i supporti dati al salvataggio dei dati.
- Server stampa
Su richiesta di un datore di lavoro (ad es. del Manager dati) il Server stampa emette sulla
stampante file, contenuti e strutture delle directory.
- Server update
Su richiesta di un datore di lavoro (ad es. del Manager dati) con il Server update si possono copiare
file e directory su supporti dati esterni, quali floppy o nastri streamer.
- Manutenzione Master data MMD
La MMD gestisce dati, attributi e informazioni specifiche del programma utente. Tiene pronti
a richiesta i dati memorizzati oppure accoglie nuovi dati.
