RX-7R_维修手册.pdf - 第443页
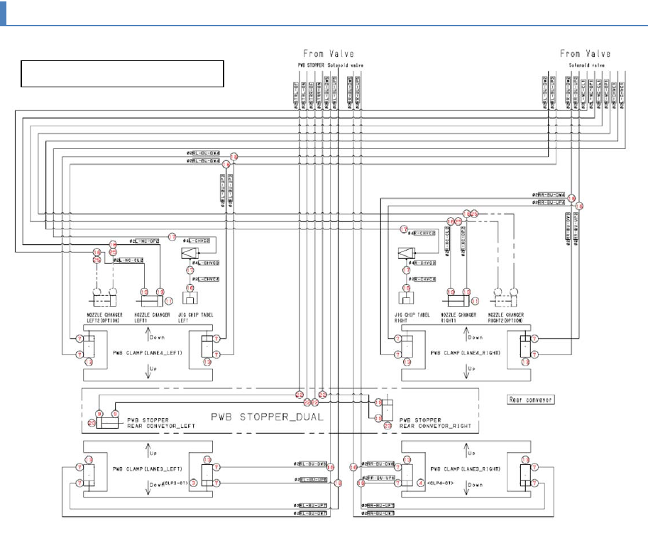
第 6 章 配管图 6-2. 传送带周围空气配管图 9 6-2-4. 传送带周围(后侧) RX-7R CONVEYOR DUAL

第
6
章
配管图
6-2.
传送带周围空气配管图
8
6-2-3.
传送带周围(前侧)
RX-7R_CONVEYOR_SINGLE
RX-7R CONVEYOR DUAL

第
6
章
配管图
6-2.
传送带周围空气配管图
9
6-2-4.
传送带周围(后侧)
RX-7R CONVEYOR DUAL

第
6
章
配管图
6-3.
贴装头部空气配管图
10
6-3.
贴装头部空气配管图
图中红色数字是用于在另外的零件清单中进行零件检索的编号。要确认零件编号及型号时,请参阅零件
清单。