RX-7R_维修手册.pdf - 第470页
第 7 章 故障分析 7- 2. 伺服放大器 (MR- J 3) 7-2- 2 . 7 段显示 请利用 伺服放 大器 的 显示 部( 3 位 7 段显 示器)检查电 源接通时与伺服 系统控制器的 通信状态, 确认 轴编号,出现异 常时 进行 故障診断。 显示的流程 伺服放大 器电源 ON 伺服系统 控制器 等待电源 ON ( SS CNET Ⅲ通信) 伺服系统 控制器电源 ON ( SSCNET Ⅲ通信开始) 与伺服系 统控制器交换 初…

第
7
章
故障分析
7-2.
伺服放大器 (MR-J3)
记
号
名称
用途
(a) 显示部 利用 3 位 7 段 LED 显示伺服状态及警报编号。
(b) 轴选择回转式开关(SW1) 设置伺服放大器的轴编号。
(c) 试验运行切换开关(SW2) 1:使用 MR Configurator 执行试验运行
方式时使用。
2:制造商设置用(请务必设置为
“下”。)
(d) 主电路电源连接器(CNP1) 连接输入电源。
(e) USB 通信用连接器(CN5) 与计算机连接。
(f) 输入输出信号用连接器
(CN3)
连接数字式输入输出信号。并且,输出模拟监视器。
(g) 控制电路连接器(CNP2) 连接控制电路电源、再生选购件。
(h) SSCNET III 电缆连接用连
接器(CN1A)
连接伺服系统控制器或前轴伺服放大器。
(i) SSCNET III 电缆连接用连
接器(CN1B)
连接后轴伺服放大器。如果是最终轴则盖帽。
(j) 伺服电动机动力连接器
(CNP3)
连接伺服电动机。
(k) 检测器用的连接器(CN2)
电荷指示灯
连接到伺服电动机检测器。
(l) 电荷指示灯 主电路存在电荷时亮灯。
亮灯时请勿进行电线的换接等。
(n) 电池用连接器(CN4) 连接用于保持绝对位置数据的电池。
(m) 电池架 存放用于保持绝对位置数据的电池。
(o) 保护接地(PE)端子 接地端子
(p) 额定铭板 -
23

第
7
章
故障分析
7-2. 伺服放大器 (MR-J3)
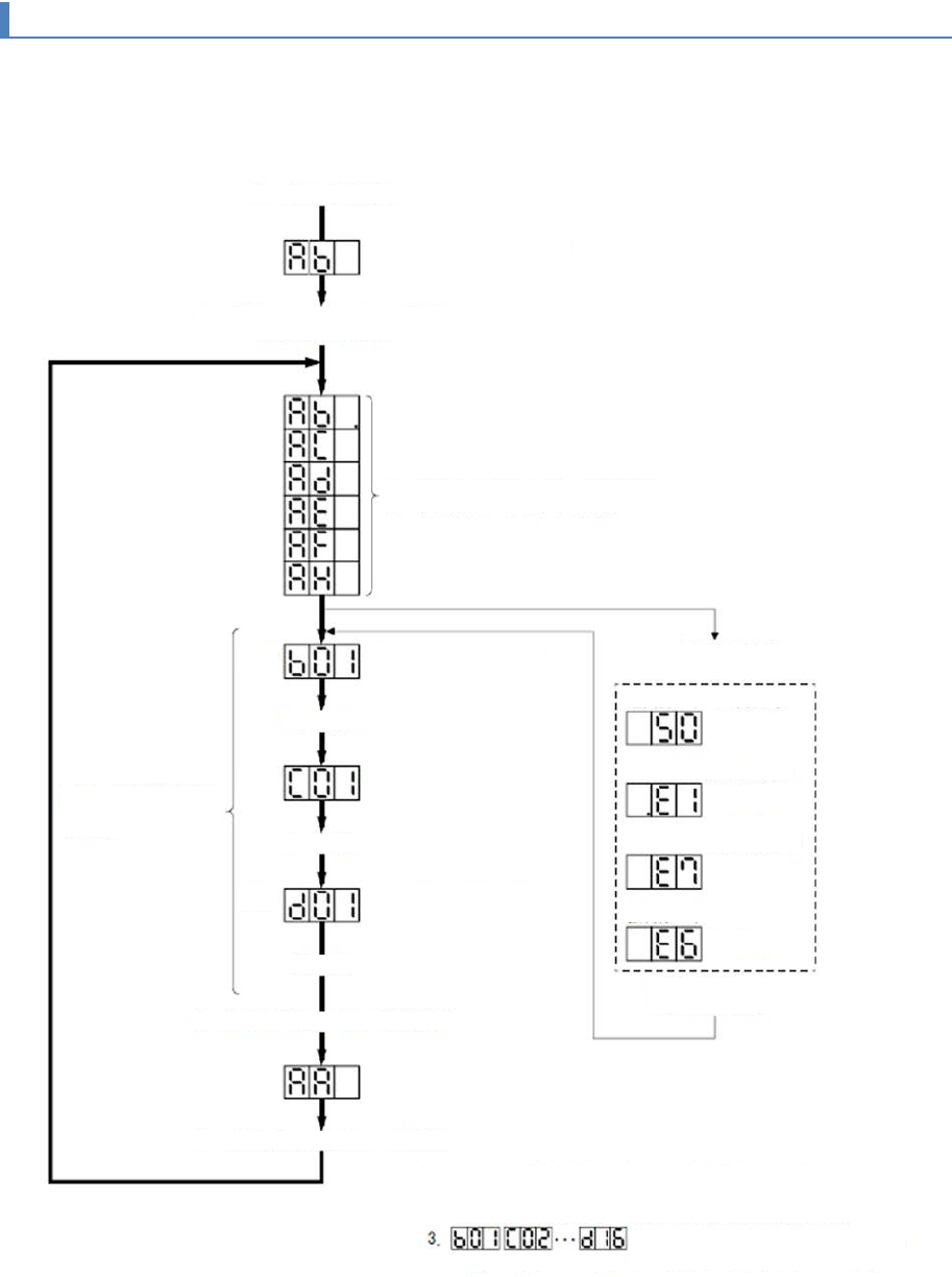
7-2-2. 7
段显示
请利用伺服放大器的显示部(3 位 7 段显示器)检查电源接通时与伺服系统控制器的通信状态,确认
轴编号,出现异常时进行故障診断。
显示的流程
伺服放大器电源 ON
伺服系统控制器
等待电源 ON(SSCNETⅢ通信)
伺服系统控制器电源 ON
(SSCNETⅢ通信开始)
与伺服系统控制器交换
初始数据(初始化通信)
(注 3)
(注 3)
(
注 3
)
如发生警报
即显示警报代码。
READY OFF,伺服 OFF
READY ON
READY ON,伺服 OFF
伺服 ON
READY ON,伺服 ON
伺服系统控制器电源 ON
伺服系统控制器电源
OFF
正常运行
(
注
1)
显示警报、警告编号的
场合
发生过负载警报时
闪烁显示
闪烁显示
闪烁显示
闪烁显示
发生过负载警告时
(
注
2)
控制器緊急停止中
强制停止中
警报复位
或警告解除
注 1. 仅显示警报、警告编号,不显示轴编号。
2. 伺服 ON 的情况下发生 E6、E7 之外的警告时,通过第 2 位的小
数点闪烁来表示现在是伺服 ON。
之右侧的显示段表示轴编号。
(本例表示是第 1 轴。)
16 轴 1 轴 2 轴
24

第
7
章
故障分析
7-2.
伺服放大器 (MR-J3)
7-2-3.
警报・警告列表
排除警报原因后,可用警报的解除栏内标有○的某种方法予以解除。警告则在排除发生原因后自动解除。
警报
编
号
名称
警报的解除
电源 OFF→ON
错误复位
CPU 复位
10 电压不足 ○ ○ ○
12 存储器故障 1 (RAM) ○ - -
13 时钟故障 ○ - -
15 存储器故障 2(EEP-ROM) ○ - -
16 检测器故障 1(接通电源时) ○ - -
17 电路板故障 ○ - -
19 存储器故障 3(Flash-ROM) ○ - -
1A 电动机组合故障 ○ - -
20 检测器故障 2(运行时间中) ○ - -
21 检测器故障 3(运行时间中) ○ - -
24 主电路故障 ○ ○ ○
25 绝对位置消失 ○ - -
30 再生故障 ○
*1
○
*1
○
*1
31 超速 ○ ○ ○
32 过电流 ○ - -
33 过电压 ○ ○ ○
34 接收故障 1 ○ ○
*2
○
35 指令频率故障 ○ ○ ○
36 接收故障 2 ○ ○ ○
37 参数故障 ○ - -
3D 驱动器间通信用参数设置故障 ○ - ○
45 主电路元件过热 ○
*1
○
*1
○
*1
46 伺服电动机过热 ○
*1
○
*1
○
*1
47 冷却风扇故障 ○ - -
50 过负荷 1 ○
*1
○
*1
○
*1
51 过负荷 2 ○
*1
○
*1
○
*1
52 误差过大 ○ ○ ○
82 主/从运行故障 1 ○ ○
*2
○
8A USB 通信超时故障 ○ ○ ○
8E USB 通信故障 ○ ○ ○
25