KE2010取扱説明書Ver.2.01和文Rev.08.pdf - 第348页
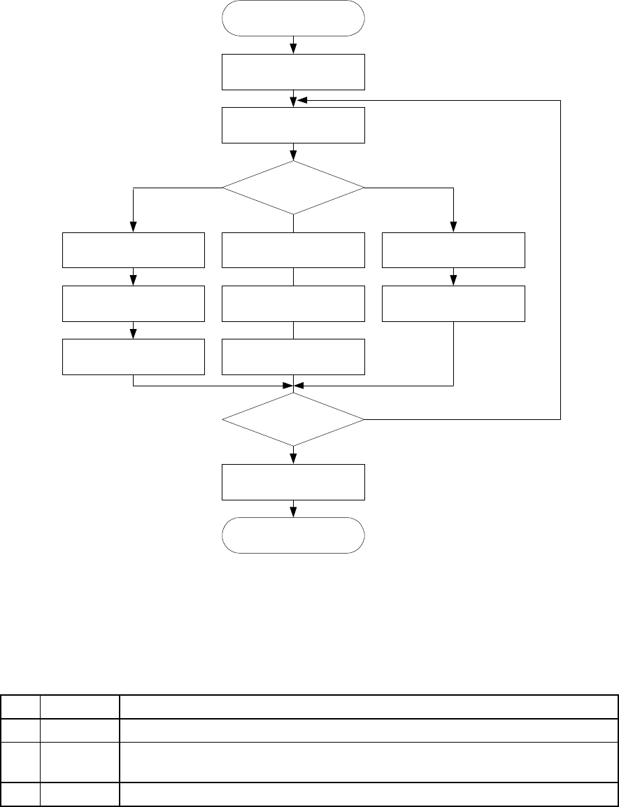
6 - 13 (2) 生産開始までの概略フロー START 生産条件を選択 終了 実行モード? 生産条件設定 部品数設定 基板生産 空打 空打条件設定 試打条件設定 部品数設定 試打 終了か? 実行モード指定 END 空打 試打 基板生産 N Y 図 図 図 図 6-2-1 生 産 生産 生産 生産概略フロー 概略フロー 概略フロー 概略フロー (3) 生産モード 生産には,次の3つの生産モードがあります。 NO 生…

6 - 12
6-2. 生産
生産生産
生産
オペレーションパネルの<
ONLINE
>ランプが点灯してない場合,オフライン状態となり完全にスタ
ンドアローンとして機能します。
また<
ONLINE
>スイッチを押すことによりランプを点灯された状態ではHLCからの制御を受け
て機能します。
オンラインモードでは,生産条件の全てはHLCから指示されます。(HLCについては別冊の取
り扱い説明書を参照して下さい)ここではオフライン生産について説明します。
1)
生産メインメニュー
メインメニュー
メインメニューメインメニュー
メインメニュー
プルダウン
プルダウンプルダウン
プルダウンメニュー
メニューメニュー
メニュー
サブメニュー
サブメニューサブメニュー
サブメニュー
内容
内容内容
内容
1
ファイル
「
4.2
ファイル」参照。「装置情報の保存」は「
9.6
装置
情報の保存」を参照してください。
2
表示
「
4.11
表示」参照
1
基板生産
基板生産条件ダイアログを表示します。
基板生産実行時の条件を設定します。
2
試打
試打条件ダイアログを表示します。
試打実行時の条件を設定します。
3
生産条件
3
空打
空打生産条件ダイアログを表示します。
空打実行時の条件を設定します。
1
生産条件画面
生産起動画面を表示します。生産条件・操作オプション
で設定されている内容を表示します。
2
生産状態
生産スタート時画面を表示します。生産実行中のデータ
(ステップ
No.
等)を表示します。
1
総合
生産プログラム固有の蓄積されたデータを表示します。
2
フロント
フロント吸着位置毎の蓄積されたデータ(吸着数
等)を
表示します。
3
リア
リア吸着位置毎の蓄積されたデータを表示します。
4
右フロント
右フロント吸着位置毎の蓄積されたデータを表示しま
す。
(KE−2030に適用)
5
右リア
右リア吸着位置毎の蓄積されたデータを表示します。
(KE−2030に適用)
6
トレイホルダ
トレイホルダ段数毎の蓄積されたデータを表示します。
7
MTC
MTC段数毎の蓄積されたデータを表示します。
8
MTS
MTS段数毎の蓄積されたデータを表示します。
9
吸着率
吸着率順に表示します。
3
生産管理情報
10
クリア
蓄積された生産管理情報を全てクリアします。
1
バキュームレベル
生産実行中のデータ(総実装率
等)を表示します。
4
ウィンドウ
4
生産情報
2 I/O
状態
生産実行中の
I/O
の状態を表示します。
1
部品数設定
部品数設定ダイアログを表示します。
各吸着データに対して部品数の設定を行います。
2
操作
オプション
操作オプションダイアログを表示します。
生産中の動作に対する設定等を行います。
1
未搭載リスト
未搭載リストダイアログを表示します。
3
リトライ
リスト
2
供給装置情報
供給装置情報ダイアログを表示します。
1
ベリファイ単独検査
ベリファイ単独検査を行います。
2
ベリファイ連続検査
ベリファイ連続検査を行います。
3
SOT単独検査
SOT単独検査を行います。
4
SOT連続検査
SOT連続検査を行います。
4
検査
5
レーザ高さ検査
レーザ高さ検査を行います。
5
データ変更
部品データの一部の変更を設定します。
5
ツール
6
自動基板幅調整
自動基板幅調整ダイアログを表示します。

6 - 13
(2)
生産開始までの概略フロー
START
生産条件を選択
終了
実行モード?
生産条件設定
部品数設定
基板生産
空打
空打条件設定試打条件設定
部品数設定
試打
終了か?
実行モード指定
END
空打試打
基板生産
N
Y
図
図図
図
6-2-1
生産
生産生産
生産概略フロー
概略フロー概略フロー
概略フロー
(3) 生産モード
生産には,次の3つの生産モードがあります。
NO
生産モード
内容
1
基板生産
生産枚数を指定し,基板を実際に生産するモード。
2
試打
基板生産実行前に,部品を限定し試打を行い搭載カメラ追尾機能を使用し搭載の良否を
判定し不良であればティーチングし調整できるモード。
3
空打
部品を使用せず吸着搭載の動きを確認するモード。
基板生産,試打,空打にはそれぞれ生産条件,試打条件,空打条件が設定できます。

6 - 14
(4) 実行モード
各生産モードの実行には,実行モードが2種類用意されています。
NO
実行モード
内容
1
連続
生産が終了するまで,またはポーズ時に<STOP>スイッチを押して生産を中断する
まで連続で基板を生産します。
2
ステップ
移動の筋目でポーズ状態となります。
ポーズする場所
1
部品吸着位置へ移動後
2
搭載位置へ移動後
3
バッドマーク位置へ移動後
4
フィデューシャル位置へ移動後
5
部品廃棄位置へ移動後
6
その他XY移動完了後
再開は,<START>スイッチで行います。
連続の場合でも<STOP>スイッチを1回押して一時停止状態に移行します。
(5) 生産起動時は生産条件ダイアログで設定した内容・操作オプションで設定されている内容が表示
されます。
生産起動時の画面を図 6-2-2 で示します。
図
図図
図 6-2-2
生産条件画面(生産開始前表示画面)
生産条件画面(生産開始前表示画面)生産条件画面(生産開始前表示画面)
生産条件画面(生産開始前表示画面)