KE2010取扱説明書Ver.2.01和文Rev.08.pdf - 第452页
6 – 117 ② 検査後の部品返却 検査後の部品を元の位 置に戻す場合 と, 破棄する場合がありま す。 下表に示すように荷姿 によ って異なります。 廃棄する場所は部 品データの 「 部品廃棄」 の設定に基づき 廃棄します。 また 廃棄方法が「IC回収ベルト」 「部品保護」に設定されている場合は、設定に基 づき廃棄しま す。 1 mm 以下の部品は, 返却 時に部品立ちに なってしま ったり, 裏返ったりする可 能性もあるた…

6 – 116
図
図図
図
6-7-2-3
レーザ高さ測定の繰り返し範囲
レーザ高さ測定の繰り返し範囲レーザ高さ測定の繰り返し範囲
レーザ高さ測定の繰り返し範囲
6-7-2-4.レーザ高さ検査/測定実行時の
レーザ高さ検査/測定実行時のレーザ高さ検査/測定実行時の
レーザ高さ検査/測定実行時の諸動作について
諸動作について諸動作について
諸動作について
①
吸着に使用するヘッド
吸着に使用するヘッドの選択については自動的にヘッドが選択されます。既に装着済みのノズ
ルを優先しノズル交換が少なくなるようヘッドを使用していきます。ノズルの装着状況によっ
ては測定毎に,ヘッドが異なることがあります。

6 – 117
②
検査後の部品返却
検査後の部品を元の位置に戻す場合と,破棄する場合があります。下表に示すように荷姿によ
って異なります。廃棄する場所は部品データの「部品廃棄」の設定に基づき廃棄します。また
廃棄方法が「IC回収ベルト」「部品保護」に設定されている場合は、設定に基づき廃棄しま
す。
1
mm
以下の部品は,返却時に部品立ちになってしまったり,裏返ったりする可能性もあるた
め問い合わせによって動作を選びます。
表
表表
表
6-7-2-4
部品返却/廃棄条件
部品返却/廃棄条件部品返却/廃棄条件
部品返却/廃棄条件
荷姿
荷姿荷姿
荷姿
条件1
条件1条件1
条件1
条件
条件条件
条件
2
返却
返却返却
返却
廃棄
廃棄廃棄
廃棄
32mm
フィーダー
○
外形サイズ短辺
1mm
以下
問合わせ
*1
テープ
以外
外形サイズ短辺
1mm
以上
○
○
*2
外形サイズ短辺
1mm
以下
問合わせ
*1
バルク
外形サイズ短辺
1mm
以上
○
○
*2
ホルダ
○
○
*2
MTC
○
○
*2
MTS
○
○
*2
スティック
○
*
1
ダイアログを表示して,部品を返却するか破棄するかを選択します。連続測定時には開始前に問い
合わせを行います。
*2
廃棄方法が「IC回収ベルト」「部品保護」の場合は廃棄を行います。
③
吸着する供給装置の選択
同一部品に複数の供給装置(吸着データ)がある場合,デフォルトでは最初に入力したデータ
から部品を吸着します。単独検査のみ供給装置を意図的に変更することも可能です。
④
吸着座標の変更
吸着がうまくいかない場合などに,手入力やHODデバイスを使用して座標ティーチングを行
い吸着座標を変更します。
⑤
手動吸着
吸着データがない場合に部品を手動でノズルに装着することができます。この場合、吸着座標
は入力不可となります。また、フィーダも操作できません。

6 – 118
6-7-2-5.
..
.レーザ高さ検査の操作
レーザ高さ検査の操作レーザ高さ検査の操作
レーザ高さ検査の操作
6-7-2-5-1.レーザ高さ検査時の状態遷移
レーザ高さ検査時の状態遷移レーザ高さ検査時の状態遷移
レーザ高さ検査時の状態遷移
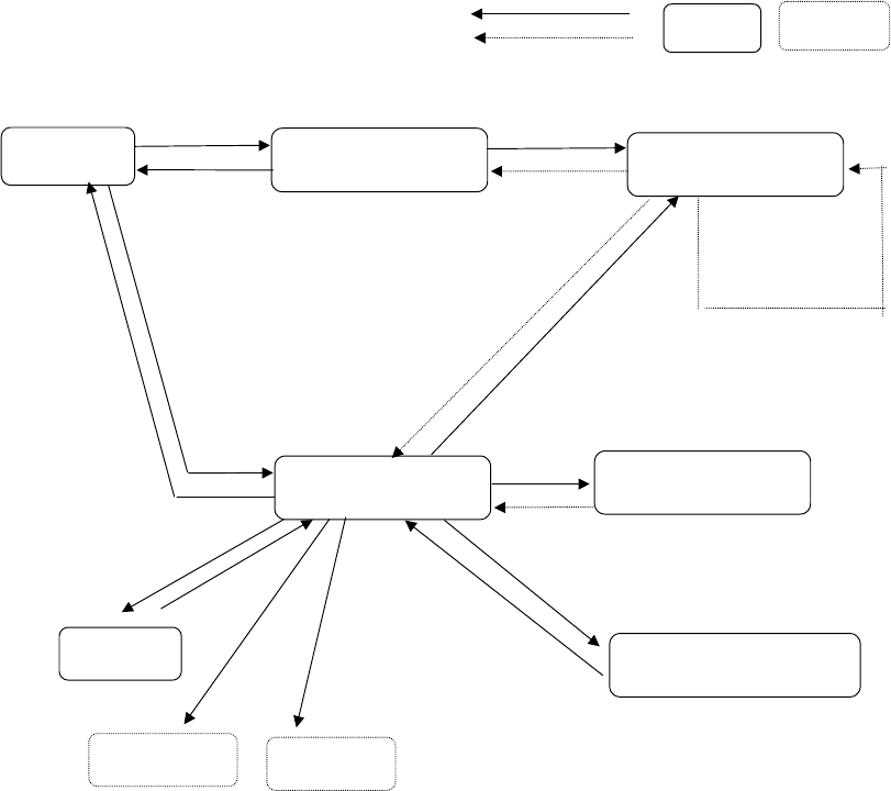
レーザ高さ検査は,以下のように画面および状態が遷移します。
PREV/NEXT
処理状態
STOP
START
HOD
ENTER/CANCEL
()