RS-1使用说明书.pdf - 第108页
第 1 部 基本篇 第 2 章 生产 2-2 2-2 概要 使用已制作的 生产程序, 检查 贴片,进行 生产。 制作新建程序 后,在实际生 产前需要进行试 生产,确认贴片坐标、吸取 坐标等,并对新建的程 序进行最 后检查。 2-2-1 生产模式 生产中有以 下 3 种 生产模式。 No. 1 基板生产 指定生产数 量,实际 生产基板的模式 。 2 试打 试生产模式 。 可选择吸取 位置跟踪 和贴片后的贴片 位置跟踪。 ※ 1 3 空打 …

第 1 部 基本篇 第 2 章 生产
2-1
2
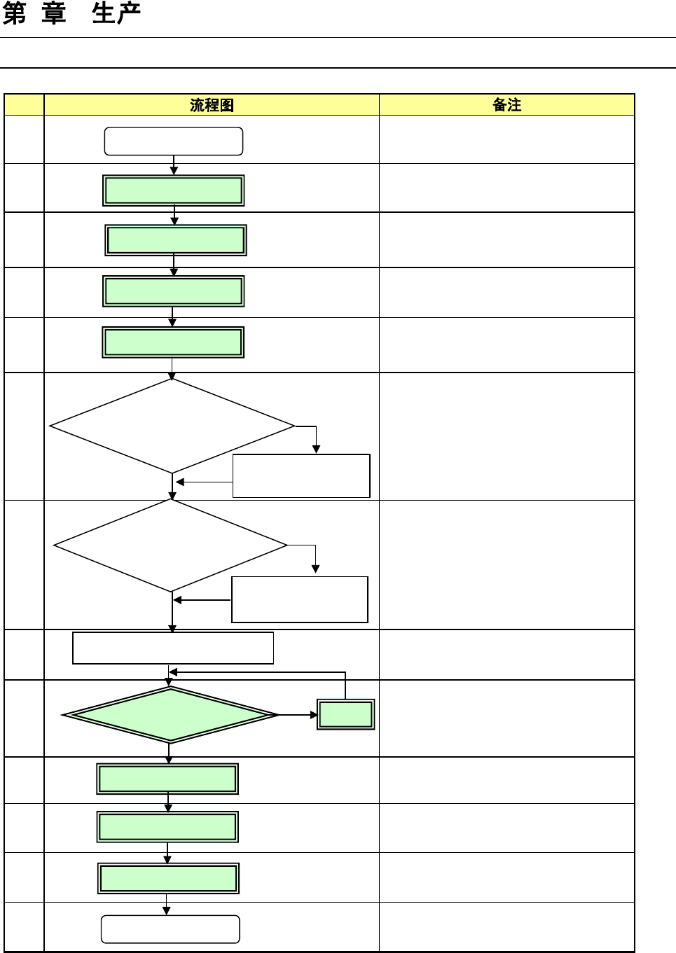
2-1 流程图
本章对 No2~No5、No9~No12 加以说明。
No.
1
确认 ATC 周围的状况,进行日常检查。
2
确认主气压(0.5MPa)
3
返回原点前,确认装置内部是否有异物
等。
4
节假日结束后以及在寒冷地区,必须预
热(10 分钟左右)。
5
6
在日常检查或安装基板、清扫吸嘴、
机器的初始设定状况有变动时,请重
新设定「机器设置」。
(参见「第 8 章 机器设置」)
7
参见「第
5 章 数据库」
8
9
若发生贴片位置偏移、定心不良等,
贴片不正常时,可在「编辑程序」中
进行修正。但部分元件数据可在「生
产」中进行修正。
10
11
1
2
13
定期实施
(参见「第 3 章 维护」)
接通电源
检查设备
返回原点
预热
变更
机器设置状况
在「机器设置」中设
置变更部分
制作元件数据库
在「数据库」中制作
元件数据
确认贴片
有问题时
生产
退出生产
关闭电源
无异常
必要时
必要时
不必时
不必时
修正
制作、编辑生产程序
日常检查
设置基板

第 1 部 基本篇 第 2 章 生产
2-2
2-2 概要
使用已制作的生产程序,检查贴片,进行生产。
制作新建程序后,在实际生产前需要进行试生产,确认贴片坐标、吸取坐标等,并对新建的程序进行最
后检查。
2-2-1 生产模式
生产中有以下 3 种生产模式。
No.
1
基板生产
指定生产数量,实际生产基板的模式。
2
试打
试生产模式。
可选择吸取位置跟踪和贴片后的贴片位置跟踪。※
1
3
空打
不使用元件而确认吸取贴片动作的模式。
可选择吸取位置跟踪和贴片位置跟踪。※
1
※1:参见第 4 章「4-5-6-4 贴片位置」与「4-5-6-5 吸取位置/吸取高度」。
可在基板生产、试打、空打模式中设置各自具体的生产条件、试打条件及空打条件。

第 1 部 基本篇 第 2 章 生产
2-3
2-2-2 生产流程
START
生産条件を
選択して起動
終了
生産条件?
生産条件設定
部品数設定
基板生産 空打
空打条件設定試打条件設定
部品数設定
試打
終了か?
実行モード指定
END
空打試打
基板生産
N
Y
実行モード指定 実行モード指定
START
选择生产条件
并起动
设置试打条件 设置生产条件 设置空打条件
指定运行模式 指定运行模式
试打
空打
设置元件数 设置元件数
试打 基板生产 空打
结束?
结束
END
N
Y
指定运行模式
生产条件?
生产基板
生产概略流程