JM-50使用说明书.pdf - 第398页
第 1 部 基本篇 第 4 章 制作生产程序 4- 98 (10) 检查 5 对“ 芯片站立 ” 、“ 元件 方 向 ”、“ 吸取位置 偏移” 进行 设 定。 1) 芯片站立 指定是否对芯片 站立进行检查。 通常对 3216 以下的芯片元件推 荐执行检 查, 因此选择元 件类别为 「 方形 芯片 」 时, 自动 设置 为 [ 是 ] 。 判定值根据已输 入的元件高度尺寸计算并 自动输入 。 2) 吸取位置偏移 使用此项功能, 可以检查元…

第 1 部 基本篇 第 4 章 制作生产程序
4-97
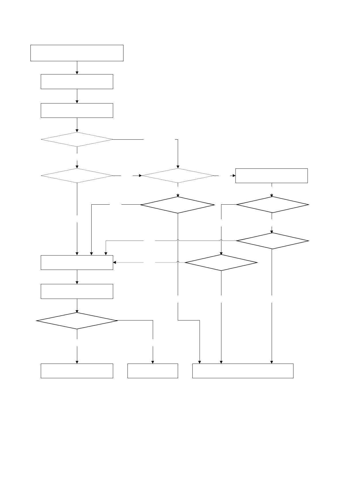
HMS 测定动作的流程为如下所示。
測定成功
?
START
(
ラジアルフィーダからの
吸着
で
部品無
し
判定)
再吸着
測定不可
フィード
吸着回数<=リトライ
回数
Yes
クランプ
ON
設定
の
場合
はクランプ
部品有無測定位置
1点目
移動
エラー要因
”部品切
れ”
No
(リトライオーバ)
エラー
要因
”部品切れ(吸着ミス
)”
部品有り
?
測定成功
無し
クランプON設定の
場合はクランプ解除
測定成功?
有り
はい
測定不可
部品有り?
測定成功
無し
有り
HMS測定不可時
?
有り
無し
検査個数「2」?
部品有無測定位置
2点目
移動
はい
HMS
測定不可時?
無
し
有
り
いいえ
START
(轴向供料器的吸取判定无元件)
夹紧设为
ON
时执行夹紧
有无元件测量位置的第 1 点 移动
测量成功?
不能测量
测量成功
有元件?
有
无
无
无
无
不能测量
测量成功
检查个数
2
?
是
否
是
有无元件测量位置的第
2
点
移动
夹紧设定为
ON
时解除夹紧
有
有
有
反馈
是
否(重试超时)
重新吸取次数
错误原因
“元件用尽”
错误原因
“
元件用尽(吸取失误)
”
吸取次数<=重试次数
HMS
不能测量时?
测量成功?
HMS
不能测量时?
有元件?

第 1 部 基本篇 第 4 章 制作生产程序
4-98
(10) 检查 5
对“芯片站立”、“ 元件方 向 ”、“ 吸取位置偏移”进行设定。
1) 芯片站立
指定是否对芯片站立进行检查。
通常对 3216 以下的芯片元件推荐执行检查,因此选择元件类别为「方形芯片」时,自动设置
为[是]。
判定值根据已输入的元件高度尺寸计算并自动输入。
2) 吸取位置偏移
使用此项功能,可以检查元件中心偏离吸嘴中心是否超过判定值。
对需要使用吸取位置偏移检出功能的元件请选择[是],并输入判定值。
判定值的可输入范围为:0~元件外形的纵向尺寸。(元件供应角度为 90°、270°时,元件的外
形尺寸为横向。)
检查设置为[是]时,默认判定值为:
设定值,在编辑程序的环境设置中进行设置。默认值为 50(%)。
3) 判断异元件
用单选按钮指定是否进行异元件的判断。
基准尺寸的设置值为设置元件的纵、横尺寸。在横/纵判定级别中分别用百分比设置可容许的
基准尺寸中设置值与实测值的偏移上限、下限。
元件外形纵向尺寸(或外形横向尺寸)÷2×(设定值/100)

第 1 部 基本篇 第 4 章 制作生产程序
4-99
(11) 检查 6
对“多针引脚矫正”进行设定。
1) 多针引脚矫正
机器设置处的多针引脚矫正为有效时,显示检查的 6 页。
对生产中可插入元件判定中判定为不可贴片的元件实施引脚矫正的功能。矫正后对可能再次
插入的元件实施判定,对判定为可贴片的元件实施贴片。
多针引脚矫正所示的可插入元件判定,与『11 章 选项组件的 11-8-10 插入元件(扩展配列)
的数据制作步骤 ④「配置检查」』的判定等级相关。
以下将多针引脚矫正所进行的可插入元件判定定义为「配置检查」。
引脚弯曲量在配置检查的判定等级内时,判定为可贴片。
引脚弯曲量不在配置检查的判定等级内时,判定为不可贴片。
在配置检查判定为不可插入(引脚弯曲)时,将元件的引脚部插入到多针引脚矫正工具中,
实施引脚矫正。