KE2010.Instruction Manual.Ver.2.01,Rev.08.pdf - 第761页
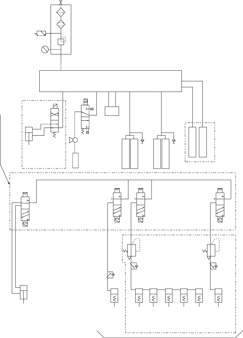
13 − 5 Refer to the f ollowing piping diagram . (1) Piping diagram (Mai n body) Cell block AB PR AB AB Pusher Y (x5) Stopper Elect romagnet ic valve manif old (Option) Head unit Connector bracket F Dr…

13 − 4
13.2.2 Piping and joint
Check that there is no air leakage.
WARNING
To prevent the body from injury which can be caused by accidental
activation of the machine, turn off the power of the machine before
following the operation above.
13.2.3 Unit air cylinder
Turn on the power of the machine, select the machine setup items, and check that
operation is possible.
Check to see if there is no air leakage.
Front side.
Finger valve

13 − 5
Refer to the following piping diagram.
(1) Piping diagram (Main body)
Cell block
AB
PR
AB
AB
Pusher Y (x5)
Stopper
Electromagnetic valve
manifold
(Option)
Head unit
Connector bracket F
Drive cylinder 20L F
Overall feeder
exchange trolley F
Manifold
Pressure
gauge
Regulator
Pressure
switch
Mist separator
Filter
φ12
Factory
-
piping
(Option)
(Ejector)
CVS
φ6 ST=30
Drive cylinder 20R F
Connector bracket R
Drive cylinder 20L R
Drive cylinder 20R R
φ4
φ4
φ4
φ4
φ4
φ6
φ6
φ6
φ6
φ8
φ8
φ6
φ6
(Option)
Pusher X (x5)
PWB transport
solenoid
Overall feeder
exchange trolley R
(Option)
AE/E valve
AE/E valve
(meterin)

13 − 6
(2) Piping diagram (Head)
Blow-Sw
P
ø8
(3) Piping diagram (Overall changer table, Common to all four tables)
ø6
ø6
ø6
ø6
ø6
ø6
P
Ejector
Filter
Pressure sensor
Nozzle
Roller lever
Roller lever
Selector
Pilot check valve