Omron V-TS Teaching Manual.pdf.pdf - 第280页
Appendix 1. Initial Program m ing a-3

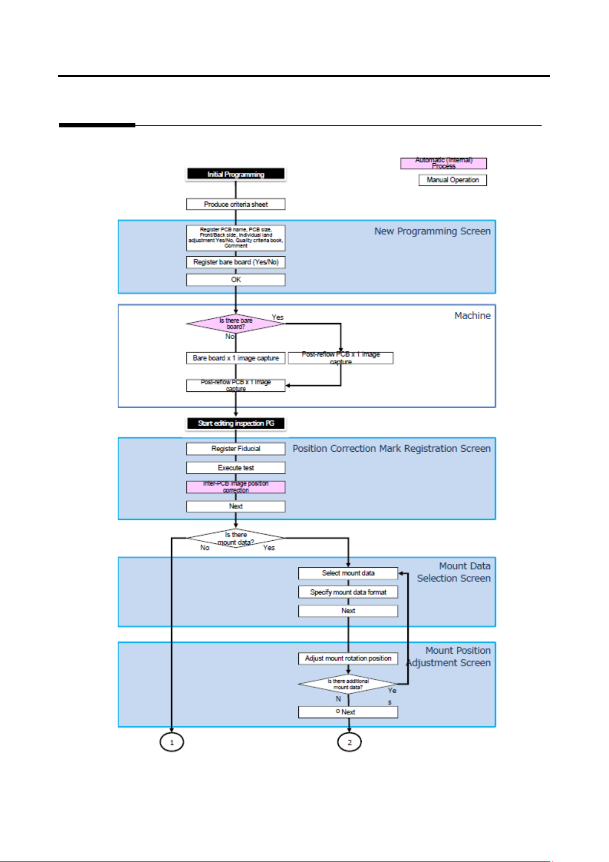
Appendix 1. Initial Programming
a-2
Appendix 1. Initial Programming

Appendix 1. Initial Programming
a-3

Appendix 1. Initial Programming
a-4
Appendix 1. Initial Program m ing a-3


