文档中心
/
Omron V-TS Teaching Manual.pdf.pdf
Omron V-TS Teaching Manual.pdf.pdf - 第281页
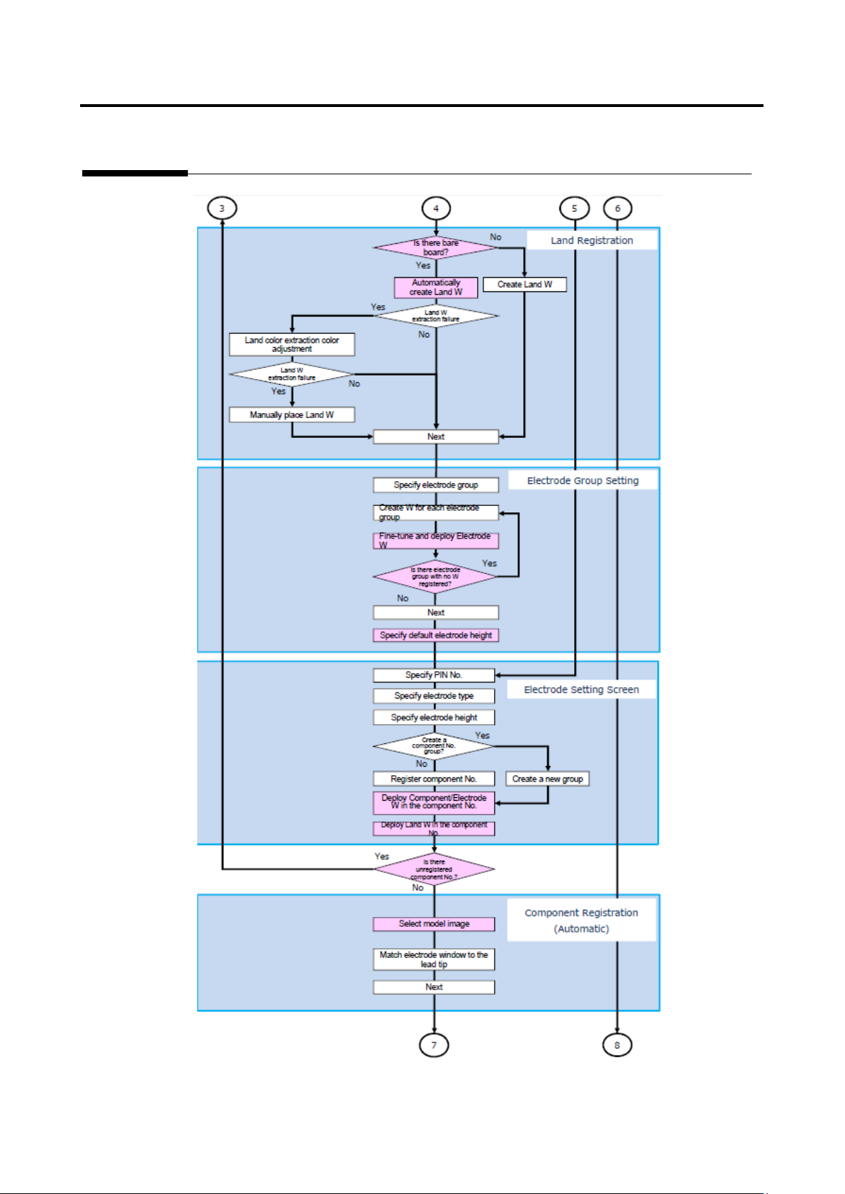
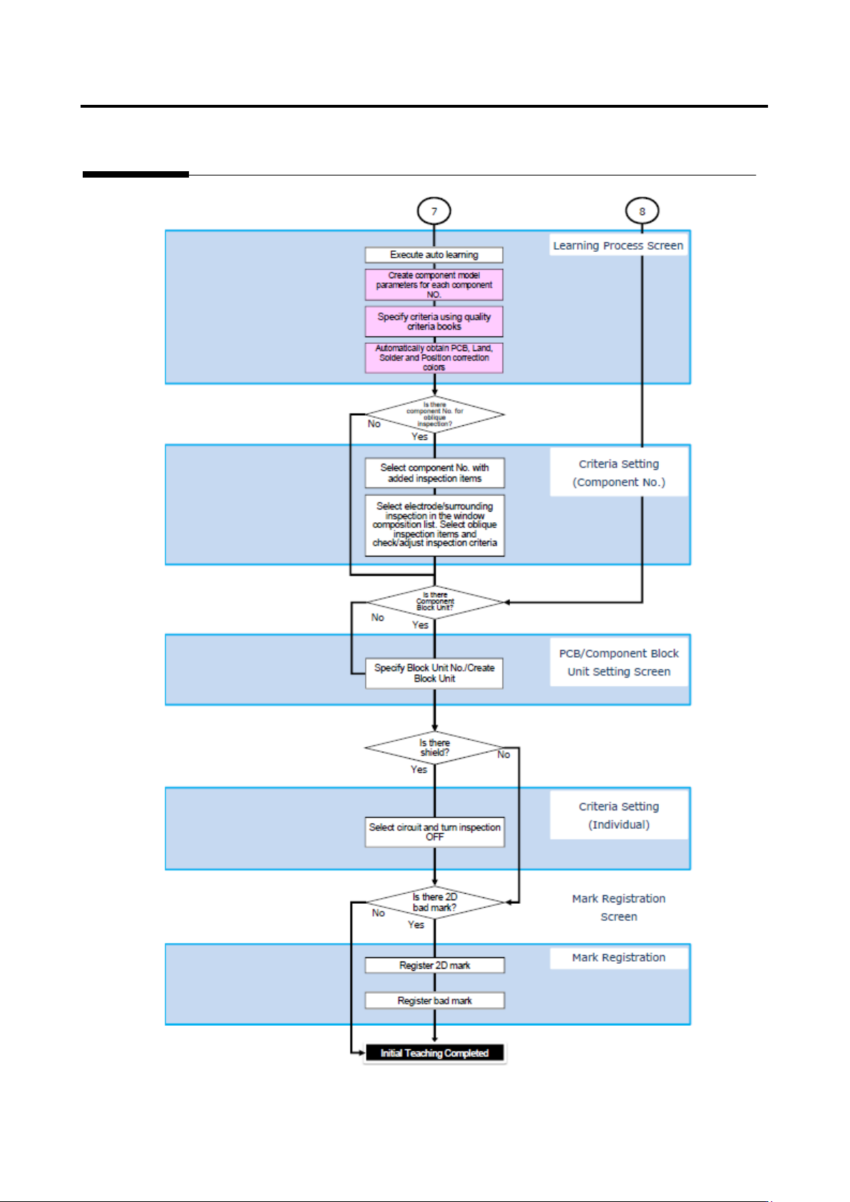
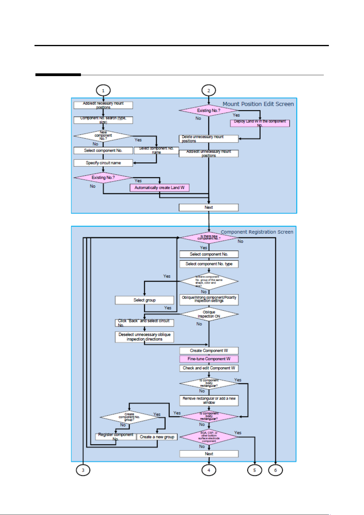
Appendix 1. Initial Program m ing a-4
目录
100%
显示:宽度
宽度
1 / 350
回到旧版
旧版
?
Appendix 1. Initial Program
m
ing
a-3
Appendix 1. Initial Program
m
ing
a-4
Appendix 1. Initial Program
m
ing
a-5
该页面需要启用 JavaScript 才能进行交互式预览。