KE-2070_使用说明书.pdf - 第543页
第 1 部 基本篇 第 4 章 制作生产程序 4- 226 ◆ 吸取跟踪中的示 教操作流程 吸取坐标 将输入焦点放在 XYZ 编辑框里 按下 HOD 装置键 示教操作 确定坐标后 ENTER CAN CE L 按下“设定” 或 ENTER 按钮 按下“取消” 或 CANCEL 按钮 变更吸取数据

第 1 部 基本篇 第 4 章 制作生产程序
4-225
6) 跟踪时的坐标示教
当跟踪的坐标与实际不一致时,可以使用HOD进行吸取坐标的示教。
<步骤>
① 将光标移动到 X、Y 或 Z 坐标。
② 按 HOD 装置按钮,进行坐标示教,按 ENTER 键确定。
图 4-5-4-4-4-5 示教中
③ 要使确定的坐标值有效时,按下<设定>或再次按下 ENTER。
返回坐标时,按下<取消>或 CANCEL。
在操作选项中设定为[放大数字]时,可将摄像机拍摄的图像放大后显示在 VCS 监视器上。
在上述步骤②中,按 1 次 HOD 的 WINDOW 键时,通常,可转入窗口示教。
继续按下第 2 次 WINDOW 键,可进入窗口放大显示示教。
元件外形尺寸的长边为 2.26mm 以上时,不论操作选项的设定如何,都不能放大显示。
吸取角度为 0 / 90 / 180 / 270°以外时,也不能放大显示。
根据元件外形尺寸,可切换为如下倍率:
・选中放大4倍时
长边尺寸为 2.25~1.11mm 时,放大×2 倍显示。
长边尺寸为 1.10~0.01mm 时,放大×4 倍显示。
・不 选中放大4倍时
长边尺寸为 2.25~0.01mm 时,放大×2 倍显示。

第 1 部 基本篇 第 4 章 制作生产程序
4-226
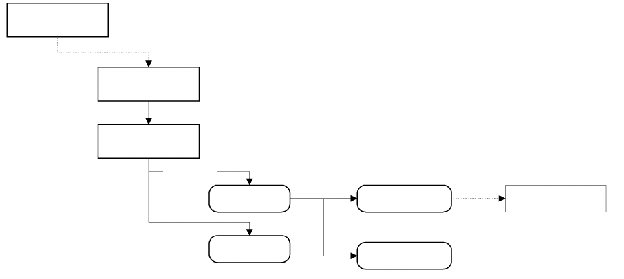
◆ 吸取跟踪中的示教操作流程
吸取坐标
将输入焦点放在
XYZ 编辑框里
按下 HOD 装置键
示教操作
确定坐标后
ENTER
CANCEL
按下“设定”
或 ENTER 按钮
按下“取消”
或 CANCEL 按钮
变更吸取数据

第 1 部 基本篇 第 4 章 制作生产程序
4-227
7) 在跟踪吸取高度各点时的运行
① 跟踪吸取高度的条件设定为“与测量值间有差异则停止”时:
测量值一旦出现差异,即会显示如下信息,停止自动传送。
遇此情况时,请确认吸取数据的高度值。
图 4-5-4-4-4-6
② 跟踪吸取高度的条件设定为“如果无法测量则停止”时:
当无法使用HMS测量时,即会显示如下对话框,停止自动传送。
遇此情况时,请确认吸取数据的吸取位置。
图 4-5-4-4-4-7
③ 吸取高跟踪的条件设定为“取得测量值”时:
则会显示画面,询问是否把HMS测量结果加入到吸取数据的Z坐标中。
需加入时,请按下“是”。
图 4-5-4-4-4-8
④ 吸取高度跟踪的条件设定为“用摄像机确认位置”时:
VCS监视器中将显示吸取位置,若出现以下询问时,请目视进行确认。正确时,请按 “是”。
需要用示教改变吸取位置时,请按“否”,并进行示教操作。
图 4-5-4-4-4-9