KE-2070_使用说明书.pdf - 第61页
第 1 部 基本编 第 1 章 设备概要 1- 43 (2) 主要元件的激 光校正测定位置 图 1-2-6-5 方形芯片 圆筒形芯片 SOT SOP · TSOP SOJ ( 元件表面与背面的 中间 ) 激光校正测量位置 ( 元件的中心 ) 模板部 ( 距元件表面 0.2 5mm 的位置 ) 激光校正测量位置 激光校正测量位置 ( 元件背面与脚根部 ) ( 元件表面与脚根部 ) 激光校正测量位置 激光校正测量位置 0.25

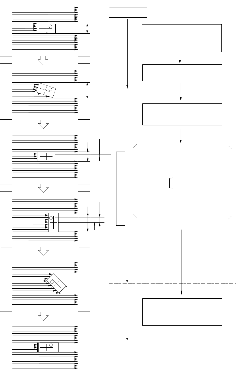
第 1 部 基本编 第 1 章 设备概要
1-42
2) FMLA 时(仅 KE-2080R)
A
D
d X
B
C
d Y
E
(-)旋转
(预旋转)
(+) 旋转
(+)
旋转
(+)
旋转
校正
⑥
⑤
④
③
②
①
吸取元件
预旋转
驱动 Z 轴,吸取元件,
把元件对准激光校正高度。
(吸嘴中心)
(元件中心
)
激光校正测量
校正
贴片
然后向(-)方向旋转
θ
轴
(预旋转)
向(+)方向旋转
θ
轴,开始
激光校正测量。
位置偏移(dX,dY)
角度偏移(d
θ
)
校正后,进行贴片。
图 1-2-6-4
寻找测量过程中阴影宽度最小的③④。
由于已知吸嘴中心,从与元件中心之差
Y 方向的偏移 dX
X 方向的偏移 dy
此外可根据③或④的
θ
马达的编码输出
得到角度偏移值 d
θ
。
便可知

第 1 部 基本编 第 1 章 设备概要
1-43
(2)主要元件的激光校正测定位置
图 1-2-6-5
方形芯片
圆筒形芯片
SOT
SOP·TSOP
SOJ
(元件表面与背面的中间)
激光校正测量位置
(元件的中心)
模板部
(距元件表面 0.25mm 的位置)
激光校正测量位置
激光校正测量位置
(元件背面与脚根部)
(元件表面与脚根部)
激光校正测量位置
激光校正测量位置
0.25

第 1 部 基本编 第 1 章 设备概要
1-44
0.35
图 1-2-6-6
(模部的背面与脚跟部之间)
模部
激光校正测量位置
(距元件背面 0.35mm 的位置)
(引脚垂直部分的中间)
电解电容
激光校正测量位置
PLCC
激光校正测量位置
QFP·BQFP