IPC-TM-650 EN 2022 试验方法.pdf - 第7页
IPC P ROCEDURE FOR A PPROVING T EST M ETHODS FOR IPC-TM-650 Development and/or revision of test methods is encouraged. This procedure has been developed to simplify the pro- cess, and to assure timely and ef f icient pro…

IPC TEST METHODS MANUAL
The IPC Test Methods Manual, IPC-TM-650, is divided into several major sections to provide a systematic means of
displaying a variety of information pertinent to testing all types of printed circuits and connectors. The following is a
general description of the information contained in each major section of the IPC-TM-600. A more detailed listing of
the contents of each major section appears as the Table of Contents at the beginning of each major section.
SECTION ONE — INTRODUCTION
Section One contains a listing of the Test Methods Subcommittee members, an explanation of the use of this volume,
information of general interest relative to calibration of test equipment, reporting formats and practices, organizational
abbreviations and sources, compliance certification, and review board procedures.
SECTION TWO — TEST METHODS FOR PRINTED WIRING BOARDS
Section Two contains the specific test methods, together with appropriate illustrations, sketches, and tables necessary
for the performance of chemical, mechanical, electrical, and environmental tests on all forms of printed circuits. It is
divided into subsections so that each test method can be found easily under the broad titles mentioned above. These
test methods are also intended for use by adapting them for testing materials or end products similar to those for which
these test methods were specifically written.
SECTION THREE — TEST METHODS FOR CONNECTORS
Section Three contains the specific test methods, together with appropriate illustrations, sketches, and tables necessary
for the performance of chemical, mechanical, electrical, and environmental tests on connectors used in printed cir-
cuitry. These test methods are abstracted from the EIA-IPC agreed upon test methods appearing in the EIA-RS-364
Standard.
SECTION FOUR — PHYSICS OF FAILURE DIAGNOSTIC METHODS
Section Four contains information on diagnostic techniques for failure analyses. These are not standard test methods
because the methods and procedures vary, depending on the condition or behavior of the test specimen. This section
is intended to provide a feel for the capabilities of diagnostic testing for the relatively sophisticated equipment and
training required, as well as the cost of diagnostic analyses. Most of these analytical test techniques are not feasible
for routine incoming inspection, in-process inspection, or end-product evaluation.
SECTION FIVE — REFERENCE INFORMATION
Section Five contains related information to supplement and support the previous sections. It provides a listing of
related test methods that may be utilized even though not yet officially concurred with by the IPC, a listing of related
publications, a subsection dedicated to the metric system, information on preparing samples for testing, and specifi-
cations and sketches of test pattern artwork for all forms of printed circuitry.

IPC PROCEDURE FOR APPROVING
TEST METHODS FOR IPC-TM-650
Development and/or revision of test methods is encouraged. This procedure has been developed to simplify the pro-
cess, and to assure timely and efficient processing.
Every newly proposed or revised proposal to an existing test method must have a cover sheet. The cover sheet can be
found in the front of the IPC Test Methods Manual, IPC-TM-650, or can be obtained from the IPC.
1. Complete the heading with the appropriate information. If the method is new, a number will be assigned by the
IPC.
2. Section 1 needs to be filled out and returned to the IPC. You need the following information for this section.
• Reason for initiating or revising the test method(s). Include whether the test method(s) was the result of a round
robin program.
• All standards/specifications that the originating task group is aware of that will be affected by the method(s).
3. The cover sheet will be returned to the originating committee with a number assigned to the new method(s)s and
a disk containing the template and test method outline that needs to be followed. The IPC will verify that all
affected groups have been identified and notify the chairman of all affected groups.
The originating task group can now set up as many meetings as they feel necessary to work on the test method(s).
The test method(s) will be circulated among the task group as many times as needed until the task group is satis-
fied.
4. Section 3 of the cover sheet is then filled out and returned to the IPC along with the test method(s). The follow-
ing will then occur:
• The test method(s) are sent to the Test Methods Subcommittee and all subcommittees and task groups affected by
the test method(s) for comment. Any test method(s) revising any current method(s) will be circulated with the
current method for comparison purposes.
• The comments are then compiled and returned to the originating task group for disposition. All of those who
comment will be informed of the schedule for this meeting so that they may attend.
• Depending upon the level of comments or if the originating task group makes significant technical changes to the
method(s) as a result of these comments, a second circulation may be necessary. The IPC staff and the Test Meth-
ods Subcommittee Chairman will make this determination.
• Test method(s) accepted by one committee and rejected by another will be returned to the Test Methods Subcom-
mittee. The subcommittee will then schedule a meeting to resolve the conflicts and disposition of the method(s).
• If approved or if no comments are received, then the test method(s) will be submitted for typesetting.
5. The final typeset version of the test method(s) must be reviewed and released by the originating task group chair-
man and the chairman of the Test Methods Subcommittee prior to its printing in the IPC-TM-650.

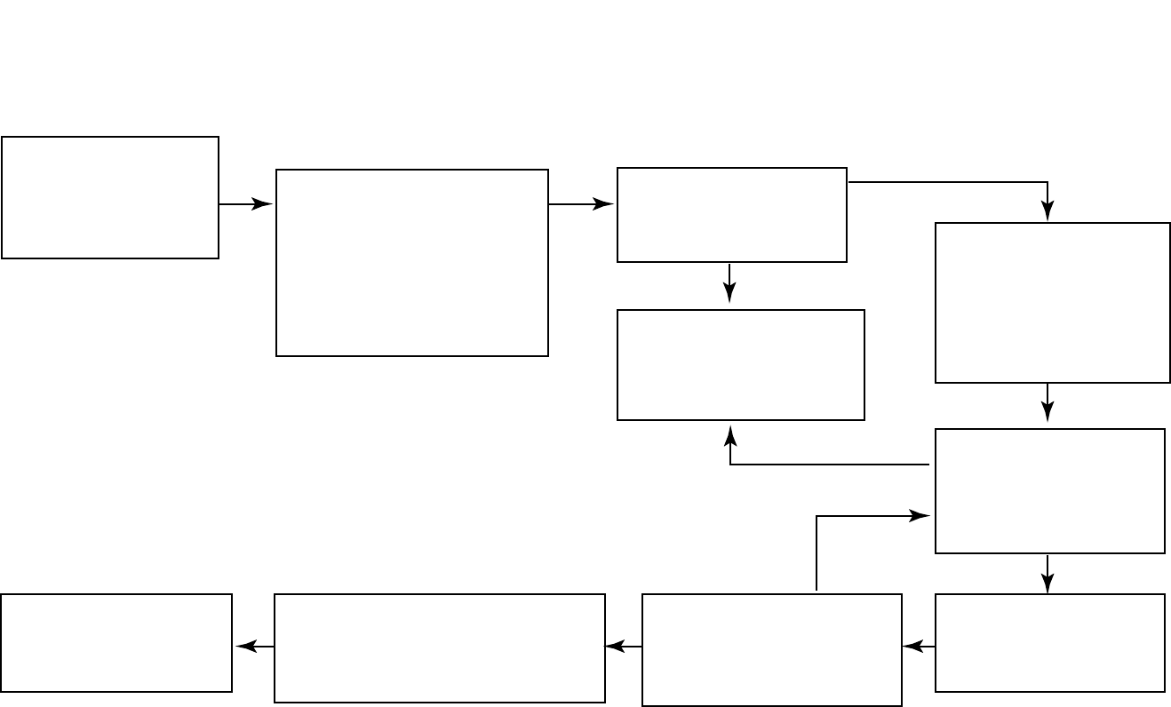
Test Method Circulated (2)
Committee working on test method
contacts IPC staff liaison to have the
method circulated to Test Methods
Subcommittee (7-11) and affected
committees for 60 day review period.
(Affected committees include
committees that reference the method
in one of their documents, or the
originating committee of the method.)
B) Revision to test method
proposed.
Test Method Proposed (1)
A) New test method proposed
for IPC-TM-650 or
committee document.
Comments Compiled (3)
All comments received are
compiled and forwarded on to
the committee working on the
method.
Comments Reviewed (3)
All comments are resolved by
the committee working on the
method. The final draft of the
method is then either re-circulated
to all affected committees or
circulated to committee working
on method and Test Methods
Subcommittee (7-11).
Test Method Re-circulated (2)
The committee working on
the test method reviews the
comments and chooses to
re-circulate the method to 7-11
and all affected committees.
Interim Final Circulated (4)
The interim final version of
the test method is circulated to
the committee working on the
method and the Test Methods
Subcommittee (7-11) for a 30
day review period.
Comments Compiled (4)
Test method comments or votes
of approval are compiled and
forwarded on to the committee
working on the test method.
Method Re-Circulated/Typeset (4)
After reviewing the comments,
the committee working on the
test method chooses whether to
re-circulate the test method or
submit it to IPC liaison for typeset.
Test Method Submitted for Final Sign-Off (4)
The IPC liaison submits the typeset version
of the test method to the chair of the
committee working on the method, as
well as the chair of the Test Methods
Subcommittee (7-11).
Test Method Approved (5)
The committee chairs sign-off on
the test method, approving it for
inclusion in the next IPC-TM-650
update.