文档中心
/
DECAN_F2_Service(Eng_Ver1).pdf
DECAN_F2_Service(Eng_Ver1).pdf - 第234页
11-4 Fast & Flexible Chip Shoo ter DECAN F2 Service Manual
目录
100%
显示:宽度
宽度
1 / 604
回到旧版
旧版
?
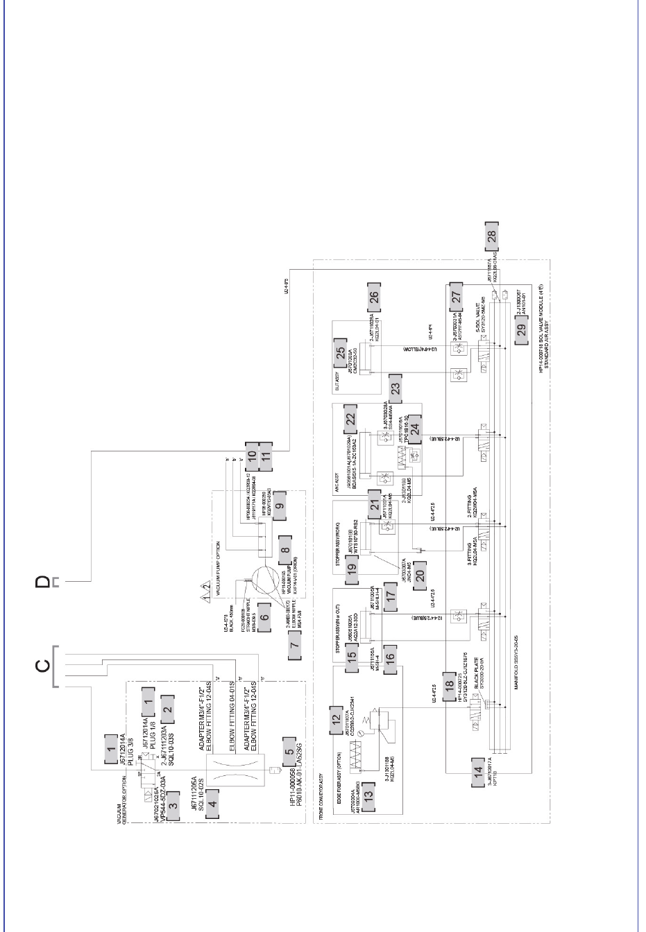
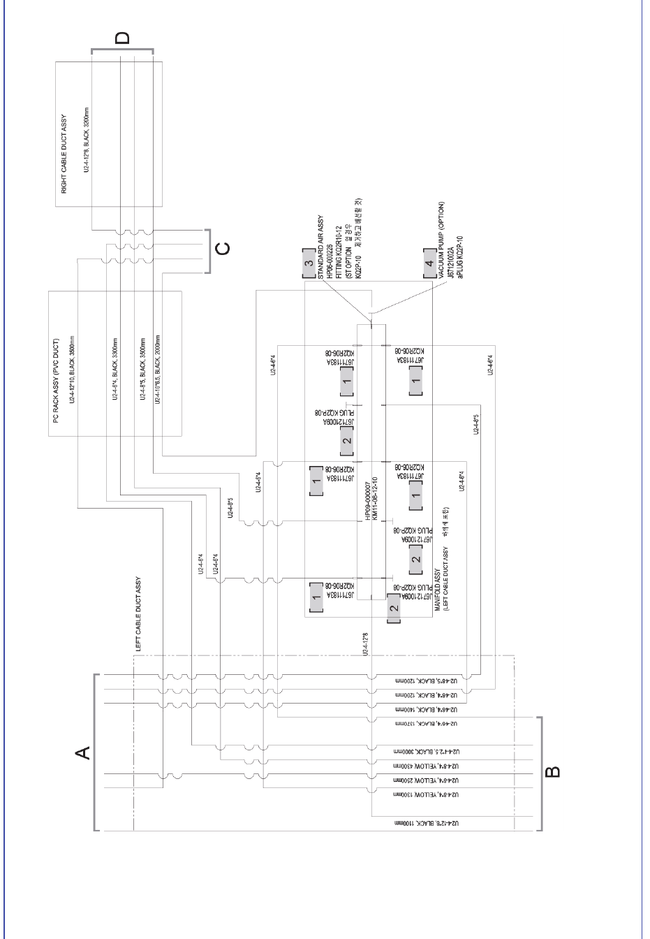
11-3
Vacuum
11-4
Fast & Flexible Chip Shoo
ter DECAN F2 Service Manual
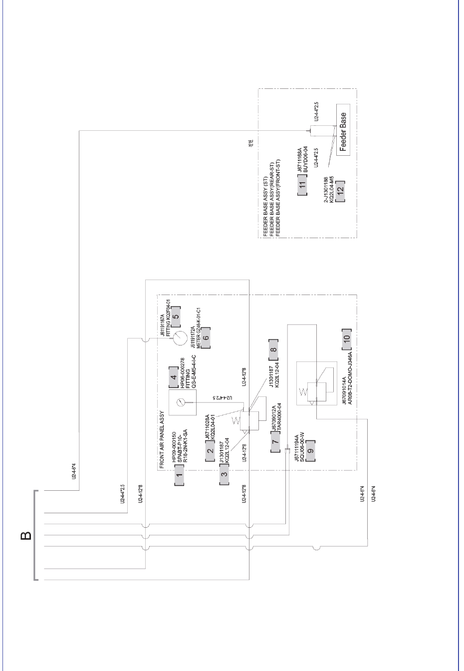
11-5
Vacuum
该页面需要启用 JavaScript 才能进行交互式预览。